中文English
ISSN 1001-5256 (Print)
ISSN 2097-3497 (Online)
CN 22-1108/R

Vol.40 No.12 (290 in total) Dec. 2024
Theme Issue: Surgical Treatment of Biliary Tract Malignancies: Opportunities and Challenges
Executive Chief Editor: TANG Zhaohui
Xinhua Hospital Affiliated to Shanghai Jiao Tong University School of Medicine

Display Method:
Editorial
The research on early-onset intrahepatic cholangiocarcinoma should be taken seriously
Delong QIN, Jialu CHEN, Yue TANG, Zonglong LI, Zhaohui TANG, Zhiwei QUAN
2024, 40(12): 2345-2350. DOI: 10.12449/JCH241201
Abstract(1287) HTML (2912) PDF (612KB)(332)
Abstract:
Intrahepatic cholangiocarcinoma (ICC) is a highly malignant biliary tumor, and early-onset ICC (EOICC) refers to ICC with an age of ≤50 years at the time of confirmed diagnosis and often has a higher clinical stage and more significant biological invasiveness. At present, the incidence rate of EOICC is increasing rapidly, but the research on EOICC is still in its early stage. Current evidence has shown that EOICC has significantly different epidemiological, clinical, and molecular characteristics from late-onset ICC. Therefore, the research on the high-risk factors and pathogenesis of EOICC is of great importance for the early identification, diagnosis, and targeted treatment of EOICC. Due to the younger age and better physical condition of EOICC patients, they can tolerate medical interventions with higher risks, and active individualized diagnosis and treatment regimens can be adopted, allowing patients to obtain similar survival and prognosis as those with late-onset ICC. However, due to the significant differences in molecular characteristics between EOICC and ICC, existing targeted drugs may not be suitable for EOICC patients, posing a huge challenge for the systematic treatment of patients with advanced EOICC. The clinical and basic research on EOICC is still lagging behind, and the population characteristics and pathogenic factors of EOICC should be further clarified, in order to promote the establishment of prevention, diagnosis, and treatment standards for the EOICC population.
Expert Forum
Several issues in the surgical treatment of intrahepatic cholangiocarcinoma
Anfeng SI, Zhengqing LEI, Zhangjun CHENG
2024, 40(12): 2351-2357. DOI: 10.12449/JCH241202
Abstract(1349) HTML (2291) PDF (705KB)(189)
Abstract:
Intrahepatic cholangiocarcinoma (ICC) ranks second among malignant liver tumors and has high malignancy and poor prognosis. Currently, surgical treatment remains the only potentially curative therapy for ICC, but with a relatively low R0 resection rate and a short recurrence-free survival time after surgery. There are still several issues that need to be clarified, such as reasonable margin width, the value of anatomical hepatectomy, the role of lymph node dissection, and the oncological efficacy of laparoscopic liver resection and liver transplantation. This article reviews the research advances in surgical treatment strategies for ICC and related controversies, in order to provide a reference for clinical decision-making.
Feasibility and safety of laparoscopic radical surgery for intrahepatic cholangiocarcinoma
Qihui ZENG, Fuyu LI
2024, 40(12): 2358-2360. DOI: 10.12449/JCH241203
Abstract(1337) HTML (2074) PDF (522KB)(144)
Abstract:
Endoscopic techniques has been widely used in radical surgical resection of various tumors, but there are still controversies over the application of laparoscopy in radical treatment of intrahepatic cholangiocarcinoma. In recent years, major medical centers have made many attempts to solve this problem. This article reviews the feasibility and safety of laparoscopy in the radical treatment of intrahepatic cholangiocarcinoma in recent years, in order to provide a reference for clinical practice.
Advances in treatment decision-making for extrahepatic recurrence of intrahepatic cholangiocarcinoma
Yihang WANG, Jiangtao LI
2024, 40(12): 2361-2365. DOI: 10.12449/JCH241204
Abstract(1472) HTML (2654) PDF (598KB)(118)
Abstract:
There has been a constant increase in the incidence rate of intrahepatic cholangiocarcinoma in China, and as a highly fatal malignancy, it often has an extremely poor prognosis. Surgical resection is the only possible way to cure this disease, but postoperative recurrence rate reaches as high as 50%‍ ‍—‍ ‍70%. While recurrence is commonly observed in the liver, 15%‍ ‍—‍ ‍30% of patients may experience extrahepatic recurrence. There are relatively few studies in the treatment strategies for extrahepatic recurrence, and there are still no clear guidelines for recommendation. Chemotherapy is currently the main treatment method for this disease. Studies have shown that some patients man achieve a prolonged survival time through surgical resection of extrahepatic recurrence sites, and in particular, such surgery is more feasible in patients with single focal lesion during recurrence. Nevertheless, surgery is only suitable to a small number of patients, and most patients still need to rely on systemic therapy and local treatment. Through a comprehensive analysis of related articles, this article summarizes the key influencing factors for extrahepatic recurrence, discusses the indications for surgery, and emphasizes the importance of individualized treatment strategies, in order to provide a reference for future treatment modalities.
Surgical treatment of gallbladder cancer: Current status and advances
Xiaoyu YIN, Qiongcong XU
2024, 40(12): 2366-2370. DOI: 10.12449/JCH241205
Abstract(1920) HTML (2932) PDF (612KB)(145)
Abstract:
Gallbladder cancer is a malignant tumor with an extremely poor prognosis, and radical surgery remains the only potentially curative treatment method for this disease. For stage Tis and T1a gallbladder cancer, cholecystectomy alone can achieve a curative effect; for stage T1b-T2 gallbladder cancer, radical surgery (including resection of the gallbladder, partial hepatectomy, and regional lymphadenectomy) remains the preferred treatment modality; for stage T3-T4 gallbladder cancer, extended radical resection helps to improve the prognosis of some patients, but with a high risk and a high incidence rate of complications, and it is necessary to grasp the indications and conduct surgery by a team with rich experience in pancreatobiliary surgery. There are currently still controversies over the application of minimally invasive surgery in the treatment of gallbladder cancer; however, an increasing number of evidence has shown that minimally invasive surgery for gallbladder cancer is safe and feasible in centers with extensive experience in minimally invasive techniques. This article systematically elaborates on the current status and advances in the surgical treatment of gallbladder cancer based on the authors’ clinical experience and related articles.
Guideline
Guideline for diagnosis and treatment of liver failure (2024 version)
Liver Failure and Artificial Liver Group, Chinese Society of Infectious Diseases, Chinese Medical Association, Severe Liver Disease and Artificial Liver Group, Chinese Society of Hepatology, Chinese Medical Association
2024, 40(12): 2371-2387. DOI: 10.12449/JCH241206
Abstract(6067) HTML (3648) PDF (1156KB)(1048)
Abstract:
Liver failure is a severe clinical syndrome of liver disease with an extremely high mortality rate. Over the years, scholars worldwide have continuously investigated various aspects of liver failure, including its definition, etiology, classification, types, diagnosis and treatment, and prognostic assessment. Based on the latest advances in research, Liver Failure and Artificial Liver Group, Chinese Society of Infectious Diseases, Chinese Medical Association along with Severe Liver Disease and Artificial Liver Group, Chinese Society of Hepatology, Chinese Medical Association have conducted a comprehensive update on the Guidelines for Diagnosis and Treatment of Liver Failure (2018 version). This update aims to offer standardized protocols and evidence-based recommendations to guide the management of liver failure in clinical settings.
Guideline Interpretation
Interpretation of guideline for diagnosis and treatment of liver failure (2024 version)
Tao HAN
2024, 40(12): 2388-2391. DOI: 10.12449/JCH241207
Abstract(3760) HTML (2172) PDF (543KB)(1348)
Abstract:
In 2024, Liver Failure and Artificial Liver Group, Chinese Society of Infectious Diseases, Chinese Medical Association and Chinese Society of Hepatology, Chinese Medical Association updated Guideline for diagnosis and treatment of liver failure (2018 version). Guideline for diagnosis and treatment of liver failure (2024 version) covers the definition and etiology of liver failure, the classification and diagnosis of liver failure, the treatment of liver failure, and future prospects. This article gives an interpretation of the updated key points in the new edition of the guideline, in order to better guide the management of liver failure in clinical practice.
Viral Hepatitis
Noninvasive diagnostic indicators for histologically defined immune tolerance state in patients with chronic HBV infection and establishment and assessment of related models
Xinyu DU, Jia LI, Bei JIANG, Kunyu ZHAO, Yue HU, Fengmei WANG, Fengmin LU
2024, 40(12): 2392-2398. DOI: 10.12449/JCH241208
Abstract(1369) HTML (404) PDF (921KB)(127)
Abstract:
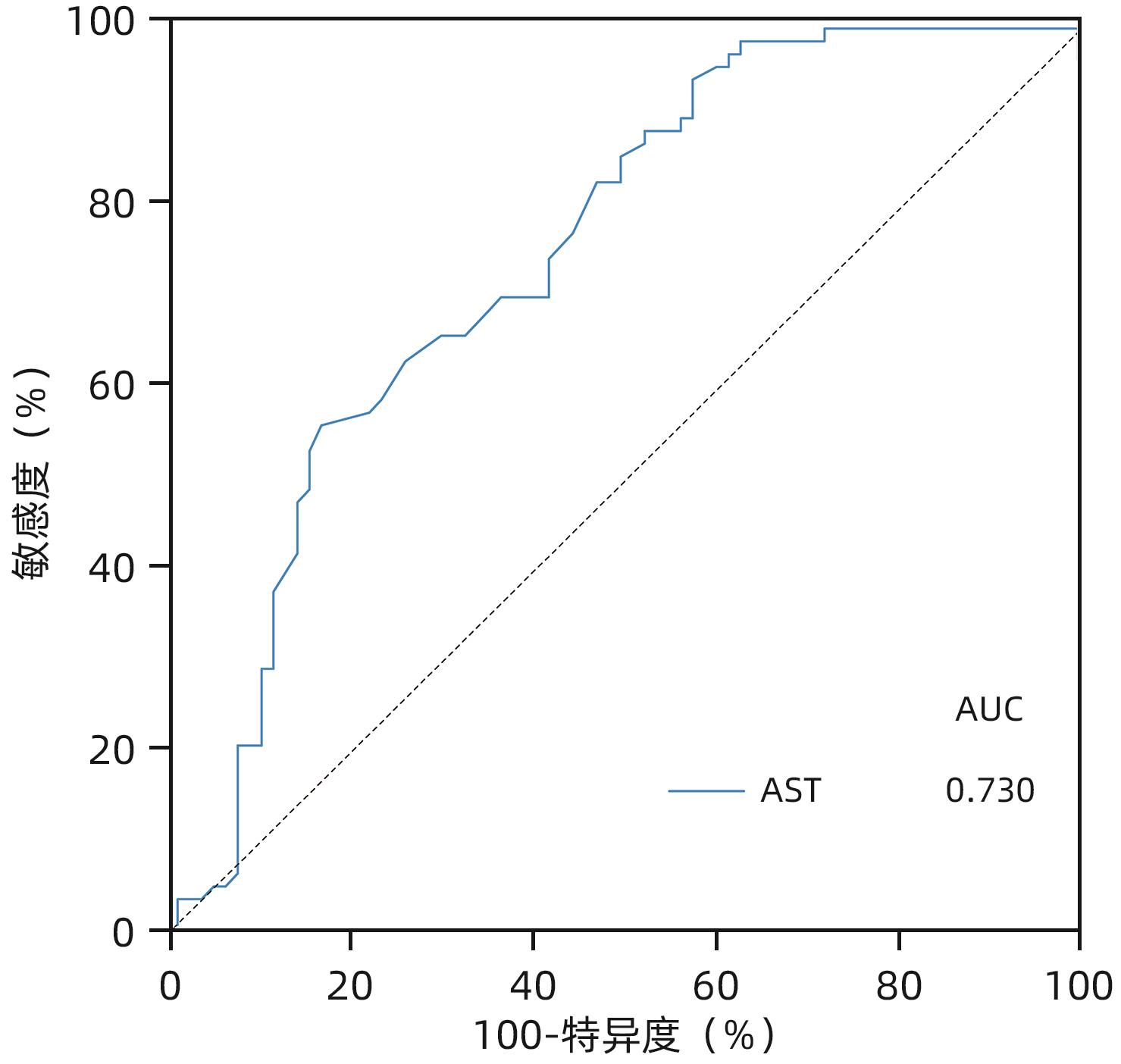
  Objective  The natural history of chronic HBV infection often involves a histologically defined immune tolerance state, and once such immune tolerance state is broken, antiviral therapy should be initiated immediately. This study aims to investigate the correlation between immune-mediated liver injury and virological indicators for HBV and precisely identify the patients with a histologically defined immune tolerance state.  Methods  This study was conducted among 577 HBeAg-positive chronic hepatitis B (CHB) patients with HBV DNA >2×106 IU/mL who did not receive antiviral therapy in The Fifth Medical Center of PLA General Hospital, Tianjin Second People’s Hospital, Shanghai Ruijin Hospital, and Taizhou Hospital of Zhejiang Province from January 2010 to December 2022. Liver biopsy was performed to determine the extent of liver injury, and the serum levels of alanine aminotransferase (ALT), aspartate aminotransferase (AST), and virological indicators were measured. The proportion of patients with a histologically defined immune tolerance state was analyzed based on the cut-off values of noninvasive indicators recommended in various guidelines, especially HBV load. In addition, a diagnostic model was established for the histologically defined immune tolerance state based on serum HBV DNA at the time when its correlation with liver immunopathological injury disappeared as the new threshold in combination with multiple indicators. The Mann-Whitney U test was used for comparison of continuous data between two groups, and the chi-square test was used for comparison of categorical data between two groups. The Spearman method was used for correlation analysis. The binary Logistic regression analysis was used to establish a multivariate diagnostic model; the area under the receiver operating characteristic curve (AUC) was used to investigate the diagnostic efficiency of different models, and the Z test was used for comparison of AUC.  Results  Among the patients with an immune tolerance state defined by the noninvasive indicators in the Chinese guidelines (2022 edition), the EASL guidelines (2017 edition), the AASLD guidelines (2018 edition), and the APASL guidelines (2015 edition) for the prevention and treatment of CHB, the patients with a histologically defined immune tolerance state who met the definition in this article (HBV DNA>2×106 IU/mL) accounted for 47.0%, 38.5%, 36.0%, and 44.6%, respectively, which did not exceed 50%. When the threshold of serum HBV DNA increased to >2×108 IU/mL, although the correlation between immune-mediated liver injury and HBV DNA disappeared (r=-0.029, P=0.704), the patients with a histologically defined immune tolerance state reached only 52.0%. In the cohort of 251 HBeAg-positive patients with serum HBV DNA >1×108 IU/mL, there were significant differences in the levels of HBsAg, HBeAg, HBV DNA, ALT, and AST between the significant liver injury group with 140 children and the non-significant liver injury group with 111 patients (all P<0.05), and the multivariate binary Logistic regression analysis showed that AST, HBV DNA, and HBeAg were influencing factors for histologically defined immune tolerance state in patients (all P<0.05). Based on the above indicators and related clinical data, a predictive model was established as logit(P)=1.424-0.028×AST, with an AUC of 0.730, an optimal cut-off value of 30.5 U/L, a sensitivity of 52.8%, and a specificity of 84.1%. A total of 238 adult patients with chronic HBV infection who underwent liver biopsy in Taizhou Hospital of Zhejiang Province were enrolled as the validation cohort, and the analysis showed that the predictive model established in this study had a better efficiency than AST/ALT, FIB-4, and APRI, with an AUC of 0.698, 0.555, 0.518, and 0.373, respectively (all P<0.05).  Conclusion  For HBeAg-positive patients with chronic HBV infection and HBV DNA>2×108 IU/mL, an AST level of >30.5 U/L might indicate the “breakdown” of histologically defined immune tolerance state.
Value of Δtotal bilirubin-alpha-fetoprotein scoring model in predicting the short-term prognosis of patients with hepatitis B virus-related acute-on-chronic liver failure
Yuqi CHEN, Chunyan LI, Shanhong TANG
2024, 40(12): 2399-2405. DOI: 10.12449/JCH241209
Abstract(1442) HTML (1878) PDF (1077KB)(88)
Abstract:
  Objective  To investigate the association of the dynamic changes of serum total bilirubin (ΔTBil) and alpha-fetoprotein (AFP) with the short-term prognosis of patients with hepatitis B virus-associated acute-on-chronic liver failure (HBV-ACLF), to establish a new scoring model, and to investigate the value of this model in evaluating the short-term prognosis of HBV-ACLF through comparison with Model for End-Stage Liver Disease (MELD) score and other scoring systems.  Methods  The patients with HBV-ACLF who were hospitalized and treated in Department of Gastroenterology, The General Hospital of Western Theater Command, from January 2015 to December 2022 were enrolled as the retrospective study cohort. Clinical data within 24 hours after admission were collected from all patients, and the patients were divided into survival group and death group according to the survival after 90 days of follow-up. The independent-samples t test was used for comparison of normally distributed continuous data between groups; the Mann-Whitney U test was used for comparison of continuous data with skewed distribution between groups; the chi-square test or the corrected chi-square test was used for comparison of categorical data between two groups. A multivariate Logistic regression analysis was used to determine the risk factors for the prognosis of HBV-ACLF patients and establish a predictive model for prognosis, and the receiver operating characteristic (ROC) curve was used to investigate the value of the new model in predicting the short-term prognosis of HBV-ACLF patients.  Results  A total of 361 patients were included in the analysis, with a 90-day survival rate of 67.3% (243/361). Compared with the survival group (n=243), the death group (n=118) had significantly higher age, incidence rates of upper gastrointestinal bleeding and hepatic encephalopathy, international normalized ratio, prothrombin time (PT), leukocytes, monocytes, neutrophils, creatinine, ΔTBil, MELD score, and ALBI score (all P<0.05), as well as significantly lower levels of total cholesterol, high-density lipoprotein, low-density lipoprotein, albumin, AFP, platelet count, lymphocytes, and Na+ (all P<0.05). The multivariate Logistic regression analysis showed that AFP, PT, Na+, and ΔTBil were independent influencing factors for the 90-day prognosis of patients with HBV-ACLF (all P<0.05). The new ΔTBil-AFP scoring model was established as 11.987+1.168×ΔTBil (%)-0.095×Na+ (mmol/L)+0.25×PT (s)-0.002×AFP (ng/mL), which had a relatively high predictive value, with an area under the ROC curve of 0.796, a sensitivity of 0.766, and a specificity of 0.723, and the decision curve showed good benefits.  Conclusion  Compared with the commonly used prediction models such as MELD score and ALBI score, the ΔTBil-AFP scoring model has a better prediction performance.
Fatty Liver Disease
Quality assessment of randomized controlled trials of compound traditional Chinese medicine prescriptions in treatment of nonalcoholic steatohepatitis in 2018—2023
Weiwei YAO, Ruimin JIAO, Kejia LIU, Shuai XU, Li LI, Hong YOU, Jingjie ZHAO
2024, 40(12): 2406-2414. DOI: 10.12449/JCH241210
Abstract(1825) HTML (2053) PDF (1291KB)(95)
Abstract:
  Objective  To assess the quality of randomized controlled trials (RCTs) of compound traditional Chinese medicine (TCM) prescriptions in the treatment of nonalcoholic steatohepatitis (NASH), and to provide recommendations for standardizing the design and reporting of RCTs in this field.  Methods  Databases such as PubMed, Web of Science, Embase, the Cochrane Library, CNKI, VIP, and Wanfang Data were searched for RCTs of compound TCM prescriptions in the treatment of NASH published from January 1, 2018 to December 31, 2023, and the articles were screened and assessed based on the Cochrane risk-of-bias assessment tool (RoB 2), the unified standard for clinical trial reporting (CONSORT 2010), and CONSORT-CHM Formulas 2017 for compound TCM prescriptions.  Results  A total of 45 articles were finally included, and most of these studies were rated as high-risk bias by RoB 2.0. The analysis based on the CONSORT control checklist showed a relatively low reporting rate for most of the key items regarding the quality of RCT studies.  Conclusion  A relatively large risk of bias is observed in the clinical studies on compound TCM prescriptions in the treatment of NASH published in the past six years, which may lead to the poor quality of reporting and evidence. It is suggested that the top-level design of clinical studies should be taken seriously in addition to investigating the advantages of TCM, so as to improve the quality of clinical studies.
Autoimmune Liver Disease
Effect of ganoderic acid A on a mouse model of concanavalin A-induced acute immune liver injury and its mechanism
Yi CUI, Fengjie QIAO, Jiahao QIU, Yufei LIU, Zhujun GAO, Zhi SHANG, Yueqiu GAO
2024, 40(12): 2415-2423. DOI: 10.12449/JCH241211
Abstract(1451) HTML (1963) PDF (6136KB)(90)
Abstract:
  Objective  To investigate the therapeutic effect of ganoderic acid A (GA-A) on a mouse model of concanavalin A (ConA)-induced autoimmune hepatitis (AIH).  Methods  A total of 35 mice were randomly divided into control group (NC group), model group (ConA group), and low-, middle-, and high-dose GA-A treatment groups (GA-A-L, GA-A-M, and GA-A-H groups, respectively), with 7 mice in each group. ConA was injected via the caudal vein of mice to establish a classic mouse model of AIH, and different doses of GA-A were administered via intraperitoneal injection 1 hour later for treatment. Proteomic techniques were used to investigate the protective mechanism of GA-A on hepatocytes, and HL-60 cells were differentiated into dHL-60 neutrophils by all-trans retinoic acid in vitro to validate the mechanism of action of GA-A. Related indicators were measured, including inflammatory markers (the activities of serum alanine aminotransferase [ALT] and aspartate aminotransferase [AST], HE staining, and inflammation-related genes), apoptosis markers (TUNEL staining), neutrophils, and neutrophil extracellular trap (NET) markers (myeloperoxidase [MPO], citrullinated histone H3 [CitH3], Ly6G, and free double-stranded DNA [dsDNA]), and p38 phosphorylation markers. The independent samples t-test was used for comparison of continuous data between two groups; a one-way analysis of variance was used for comparison between multiple groups, and the least significant difference t-test was used for further comparison between two groups.  Results  Compared with the NC group, the ConA group had significant increases in the serum levels of ALT and AST (both P<0.001), and compared with the ConA group, GA-A treatment significantly reduced the levels of ALT and AST (both P<0.01). HE staining showed that the mice in the ConA group had significant liver necrosis, while GA-A treatment significantly reduced the area of liver necrosis and the number of TUNEL-positive cells (both P<0.05). Compared with the ConA group, the GA-A group had significant reductions in the expression levels of the inflammatory factors interleukin-6, tumor necrosis factor-α, and interferon gamma in serum and liver tissue (all P<0.05). The proteomic analysis showed that GA-A alleviated ConA-induced acute immune liver injury by inhibiting the release of NET and the p38 MAPK pathway. Immunofluorescent staining of mouse liver tissue showed that compared with the ConA group, the GA-A group had significant reductions in the number of MPO-positive neutrophils and the number of cells with positive Ly6G and CitH3 (all P<0.01). Western Blot and dsDNA testing showed that GA-A significantly inhibited the levels of the NET markers dsDNA and CitH3 and the level of p38 phosphorylation in liver tissue and dHL-60 cells (all P<0.05).  Conclusion  GA-A alleviates liver inflammatory response and hepatocyte death by inhibiting the p38 MAPK pathway and the release of NET, thereby alleviating ConA-induced acute immune liver injury. This study provides a theoretical basis for the use of GA-A to treat immune liver injury by regulating neutrophil function.
Liver Fibrosis and Liver Cirrhosis
Effectiveness of fibrosis-4 versus aspartate aminotransferase-to-platelet ratio index in evaluating liver fibrosis degree in patients with chronic HBV infection
Xiaoting LI, Bobin HU, Hongyu LIU, Chao JIN, Cailian CAI, Keshan WANG, Yanchun WEI, Jianning JIANG, Minghua SU
2024, 40(12): 2424-2429. DOI: 10.12449/JCH241212
Abstract(1733) HTML (466) PDF (1514KB)(97)
Abstract:
  Objective  To investigate the performance of fibrosis-4 (FIB-4) versus aspartate aminotransferase-to-platelet ratio index (APRI) in predicting advanced liver fibrosis and disease progression in patients with chronic HBV infection.  Methods  A total of 497 patients with chronic HBV infection who underwent liver biopsy in The First Affiliated Hospital of Guangxi Medical University from February 2013 to December 2022 were enrolled, among whom 404 were enrolled in a retrospective study and 75 were enrolled in a prospective study. Related indicators were collected, including demographic features (sex and age), biochemical indices (alanine aminotransferase [ALT] and aspartate aminotransferase [AST]), and platelet count, and FIB-4 and APRI were calculated. The Mann-Whitney U test was used for comparison of non-normally distributed continuous data between two groups, and the Kruskal-Wallis H test was used for comparison between multiple groups; the chi-square test was used for comparison of categorical data between groups. The area under the ROC curve (AUC) was used to assess the ability of APRI and FIB-4 in evaluating liver fibrosis degree and disease progression in patients with chronic HBV infection.  Results  In the retrospective analysis, compared with the FIB-4<2.67 group, the FIB-4≥2.67 group had a significantly higher proportion of the patients who were diagnosed with liver cirrhosis or hepatocellular carcinoma (66.19% vs 47.54%, χ²=12.75, P<0.001). The medians of FIB-4 and APRI increased significantly with liver fibrosis degree from F0 to F4 (H=42.5 and 35.9, both P<0.001). As for the fibrosis stage of F0-F4, the median of FIB-4 was significantly higher than that of APRI in the patients with the same fibrosis stage (H=59.71, P<0.001). FIB-4 and APRI had a similar AUC for predicting stage F3 fibrosis (0.67 vs 0.65, Z=0.71, P=0.480), while FIB-4 had a higher AUC for predicting stage F4 fibrosis than APRI (0.72 vs 0.64, Z=10.50, P<0.001). In the prospective study cohort, FIB-4 and APRI showed an increasing trend over time in predicting disease progression (chronic hepatitis B to liver cirrhosis), with an AUC of 0.718 (95% confidence interval [CI]: 0.476‍ ‍—‍ ‍0.760) and 0.555 (95%CI: 0.408‍ ‍—‍ ‍0.703), respectively, and FIB-4 had a significantly higher accuracy than APRI in predicting disease progression (χ2=12.44, P<0.001).  Conclusion  FIB-4 and APRI can be used to evaluate advanced liver fibrosis (F3 and F4) and predict disease progression, and FIB-4 is superior to APRI in certain aspects.
Influencing factors for rebleeding after endoscopic therapy in patients with liver cirrhosis receiving secondary prevention of gastroesophageal varices
Shuang ZHAO, Yuxuan ZHU, Yue LIU, Jing WANG, Qun LI, Minghui WANG, Qianqian DONG, Feifei FAN, Xiaofeng LIU
2024, 40(12): 2430-2440. DOI: 10.12449/JCH241213
Abstract(1347) HTML (394) PDF (1261KB)(79)
Abstract:
  Objective  To investigate the influencing factors for rebleeding after endoscopic therapy and the effect of the number of sequential treatment sessions on postoperative rebleeding in patients with liver cirrhosis receiving secondary prevention of gastroesophageal varices (GOV).  Methods  A total of 1 717 patients with liver cirrhosis who received secondary prevention of GOV and attended The 960th Hospital of the PLA Joint Logistice Support Force from January 2017 to December 2021 were enrolled, and according to the presence or absence of bleeding after endoscopic therapy, they were divided into non-bleeding group and rebleeding group. The influencing factors for rebleeding were analyzed, as well as the association between the number of endoscopic treatment sessions and rebleeding. The chi-square test was used for comparison of categorical data between groups; the independent-samples t test or the Mann-Whitney U test was used for comparison of continuous data between the two groups; the Kruskal-Wallis H test was used for comparison bertween multiple groups, and the Wilcoxon test was used for further comparison between two groups. The Cox regression model was used to investigate the influencing factors for rebleeding, and the Kaplan-Meier method was used to plot survival curves, while the Log-rank test was used for comparison between groups.  Results  Of all patients, 286 (16.7%) experienced rebleeding after endoscopic therapy, and 1 431 (83.3%) did not experience bleeding. There were significant differences between the two groups in history of smoking and drinking, etiology of liver cirrhosis, hemoglobin (Hb), prothrombin time (PT), prothrombin activity (PTA), international normalized ratio (INR), albumin (Alb), fasting blood glucose, blood urea nitrogen, Child-Pugh class, aspartate aminotransferase-to-platelet ratio index (APRI) score, albumin-bilirubin (ALBI) score, use of non-selective beta-blocker (NSBB) before surgery, treatment modality, type of varices, and maximal varicose vein diameter (all P<0.05). The univariate Cox regression analysis showed that in the patients with liver cirrhosis who received secondary prevention of GOV, rebleeding was associated with history of smoking and drinking, etiology of liver cirrhosis, use of NSBB before surgery, treatment modality, maximal varicose vein diameter, Hb, platelet count, PT, PTA, INR, Alb, total bilirubin (TBil), alkaline phosphatase (ALP), gamma-glutamyl transpeptidase, blood glucose, Child-Pugh class, and ALBI score (all P<0.05). The multivariate Cox regression analysis showed that Hb (hazard ratio [HR]=0.989, 95% confidence interval [CI]: 0.983‍ ‍—‍ ‍0.994, P<0.001), TBil (HR=1.020, 95%CI: 1.006‍ ‍—‍ ‍1.034, P=0.005), Alb (HR=0.868, 95%CI: 0.758‍ ‍—‍ ‍0.994, P=0.041), treatment modality (sclerosing agent: HR=2.158, 95%CI: 1.342‍ ‍—‍ ‍3.470, P=0.002; tissue adhesive: HR=2.709, 95%CI: 1.343‍ ‍—‍ ‍5.462, P=0.005; ligation+sclerosing agent: HR=3.181, 95%CI: 1.522‍ ‍—‍ ‍6.645, P=0.002; sclerosing agent+tissue adhesive: HR=1.851, 95%CI: 1.100‍ ‍—‍ ‍3.113, P=0.020), ALP (HR=1.003, 95%CI: 1.001‍ ‍—‍ ‍1.004, P=0.002), and maximal varicose vein diameter (HR=1.346, 95%CI: 1.119‍ ‍—‍ ‍1.618, P=0.002) were independent influencing factors for rebleeding after endoscopic therapy. Comparison of rebleeding rate after different numbers of sequential treatment sessions showed that the patients treated for three sessions had a significantly lower rebleeding rate than those treated for one or two sessions (χ2=8.643 and 5.277, P=0.003 and 0.022). The survival analysis showed that with the increase in the number of treatment sessions, there was a significantly longer interval between rebleeding (P=0.006) and a significantly lower mortality rate (P<0.001).  Conclusion  The levels of TBil, ALP, Hb, and Alb on admission, endoscopic treatment modality, and maximal varicose vein diameter were the main predictive factors for rebleeding after endoscopic therapy for GOV in liver cirrhosis, and such predictive factors should be closely monitored in clinical practice. Regular endoscopic therapy can reduce the rebleeding and mortality rates of patients with liver cirrhosis and GOV and prolonmg the interval between rebleeding.
Liver Neoplasm
Risk factors for liver cancer in chronic hepatitis B patients and construction of a nomogram prediction model
Yichen ZHU, Chunxia SHA, Chunsun FAN, Tiejun ZHANG
2024, 40(12): 2441-2449. DOI: 10.12449/JCH241214
Abstract(1723) HTML (494) PDF (1065KB)(164)
Abstract:
  Objective   To investigate the risk factors for liver cancer in patients with chronic hepatitis B (CHB) in the Qidong Chronic Hepatitis B cohort, and to construct a nomogram model for predicting the risk of liver cancer in CHB patients.   Methods   A structured questionnaire survey was conducted among the CHB patients, aged ≥18 years, who attended the outpatient service of Qidong Third People’s Hospital from January 1 to December 31, 2016. The onset of liver cancer was defined as the primary outcome, and the outcomes of the cohort were obtained from Qidong Cancer Registry. Baseline clinical features were compared;between the liver cancer group and the non-liver cancer group. The independent-samples t test or the Mann-Whitney U test was used for comparison of continuous data between two groups, and the chi-square test or the Fisher’s exact test was used for comparison of categorical data between groups. The Cox regression model was used to analyze the risk factors for liver cancer in CHB patients and calculate their hazard ratio (HR) and 95% confidence interval (CI); the variables with statistical significance in the univariate Cox regression analysis were included in the LASSO regression analysis, and then the variables obtained were included in the multivariate Cox regression analysis to establish a predictive model. The nomogram was used to visualize the complex model. The receiver operating characteristic (ROC) curve, index of concordance (C-index), and the calibration curve were used to assess the predictive efficacy of the model, and the decision curve was used to evaluate the clinical practicability of the nomogram.   Results   A total of 1 479 CHB patients were selected, among whom 58 patients with a confirmed diagnosis of liver cancer, 15 with missing data on testing indicators, and 164 with missing data on important information in the questionnaire were excluded, and finally 1 242 subjects were included in the study. Up to December 31, 2023, there were 67 new cases of liver cancer after a median follow-up time of 7.71 years, and the incidence density of liver cancer was 729.78/100,000 person-years. There were significant differences between the liver cancer group and the non-liver cancer group in age, sex, educational level, liver cirrhosis, duration of liver cirrhosis, history of diabetes mellitus, albumin, total bilirubin (TBil), direct bilirubin, aspartate aminotransferase, aspartate aminotransferase, gamma-glutamyl transpeptidase (GGT), and alkaline phosphatase (all P<0.05). The multivariate Cox regression analysis showed that the increase in age (HR=1.07, 95%CI: 1.05‍ ‍—‍ ‍1.10, P<0.001), a relatively high level of TBil (HR=1.98, 95%CI: 1.15‍ ‍—‍ ‍3.42, P=0.014), a relatively high level of GGT (HR=2.41, 95%CI: 1.43‍ ‍—‍ ‍4.08, P=0.001), and a long duration of liver cirrhosis (HR=1.09, 95%CI: 1.02‍ ‍—‍ ‍1.15, P=0.009) were independent risk factors for liver cancer in CHB patients. A nomogram prediction model was constructed based on the above four indicators, with an area under the ROC curve of 0.790, 0.845, and 0.829, respectively, in predicting the risk of liver cancer in CHB patients at 1, 3, and 5 years, and the bootstrap resampling method was used for internal validation and showed a C-index of 0. 778. The calibration curve showed that the prediction model had good stability, and the decision curve showed that it had certain clinical practicability.   Conclusion   The increase in age, relatively high levels of TBil and GGT, and a long duration of liver cirrhosis are independent risk factors for liver cancer in CHB patients, and the nomogram model constructed based on these factors has a good predictive value and can be used in clinical practice to help develop strategies for the long-term monitoring of liver cancer.
Value of modified albumin-bilirubin grade in predicting the prognosis of patients with Child-Pugh class A unresectable hepatocellular carcinoma after transcatheter arterial chemoembolization combined with immunotherapy and anti-angiogenic drugs
Jiaqing LI, Xiaoyang XU, Zexin HU, Shen ZHANG, Binyan ZHONG, Xiaoli ZHU
2024, 40(12): 2450-2456. DOI: 10.12449/JCH241215
Abstract(1362) HTML (1881) PDF (856KB)(87)
Abstract:
  Objective  To investigate the ability of the modified albumin-bilirubin (mALBI) grade in predicting the prognosis of patients with Child-Pugh A unresectable hepatocellular carcinoma (uHCC) after transcatheter arterial chemoembolization (TACE) combined with immunotherapy and anti-angiogenic drugs (hereafter referred to as targeted immunotherapy).  Methods  A retrospective analysis was performed for the data of 76 patients with Child-Pugh A uHCC who met the inclusion criteria and underwent TACE combined with targeted immunotherapy in The First Affiliated Hospital of Soochow University from January 2020 to January 2023, and according to the mALBI grade, they were divided into mALBI 1/2a group with 38 patients and mALBI 2b group with 38 patients. The primary endpoint was overall survival (OS), and the secondary endpoints were progression-free survival (PFS), objective response rate (ORR), and disease control rate (DCR). Evaluation criteria included complete remission, partial remission, stable disease, and progressive disease. The independent-samples t test was used for comparison of normally distributed continuous data between groups, and the Wilcoxon rank-sum test was used for comparison of non-normally distributed continuous data between groups; the chi-square test was used for comparison of categorical variables between two groups. The Kaplan-Meier method was used to plot survival curves, and the Log-rank test was used for comparison of median OS (mOS) and median PFS (mPFS) between groups. The univariate and multivariate Cox proportional hazards models were used to analyze the influencing factors for prognosis.  Results  There were significant differences in albumin and tumor burden between the two groups (both P<0.05). The 76 patients had an mOS of 25.2 months (95% confidence interval [CI]: 18.4 — 32.0), an mPFS of 9.4 months (95%CI: 7.1 — 11.7), an ORR of 63.2%, and a DCR of 82.9%. The mOS was 30.1 months (95%CI: 19.8 — 40.4) in the mALBI 1/2a group and 19.5 months (95%CI: 7.1 — 31.9) in the mALBI 2b group, and there was a significant difference in mOS between the two groups (χ2=4.490, P=0.034). The mALBI 1/2a group had an mPFS of 10.2 months (95%CI: 8.4 — 12.0), an ORR of 71.1%, and a DCR of 86.8%, while the mALBI 2b group had an mPFS of 7.6 months (95%CI: 4.6 — 10.6), an ORR of 55.3%, and a DCR of 78.9%; there were no significant differences in mPFS, ORR, and DCR between the two groups (all P>0.05). ECOG status, tumor burden, mALBI grade, portal vein invasion, and extrahepatic metastasis were independent risk factors for mOS in patients undergoing TACE combined with targeted immunotherapy (all P<0.05). There were no treatment-related deaths.  Conclusion  The mALBI grade has a good value in predicting the survival of patients with Child-Pugh A uHCC undergoing TACE combined with targeted immunotherapy.
Efficacy of drug-eluting beads-transarterial chemoembolization combined with infusion chemotherapy via superior mesenteric artery in treatment of hepatocellular carcinoma complicated by portal vein tumor thrombus
Qianxin HUANG, Bin SHEN, Jinchang XIAO, Zhikang GAO, Duntao LYU, Yan LI, Hao XU, Qingqiao ZHANG
2024, 40(12): 2457-2463. DOI: 10.12449/JCH241216
Abstract(1465) HTML (329) PDF (1735KB)(68)
Abstract:
  Objective  To investigate the efficacy of drug-eluting beads-transarterial chemoembolization (D-TACE) combined with infusion chemotherapy via superior mesenteric artery versus D-TACE alone in the treatment of hepatocellular carcinoma (HCC) complicated by portal vein tumor thrombus (PVTT).  Methods  A retrospective analysis was performed for the data of patients with HCC and PVTT who underwent interventional treatment in The Affiliated Hospital of Xuzhou Medical University from January 2022 to December 2023, among whom 15 patients received D-TACE combined with infusion chemotherapy via superior mesenteric artery and were enrolled as observation group, and after propensity score matching at a ratio of 1∶1, 15 patients who received D-TACE alone were enrolled as control group. Contrast-enhanced MRI of the upper abdomen was performed at 1, 2, and 3 months after surgery and every 3 months thereafter to evaluate the conditions of liver tumor and PVTT. Objective response rate (ORR) and disease control rate (DCR) were compared between the two groups. The independent-samples t test or the Mann-Whitney U test was used for comparison of continuous data between two groups, and the paired t-test or the Wilcoxon test was used for comparison of preoperative and postoperative data; the chi-square test was used for comparison of categorical data between two groups. The Kaplan-Meier curve was used to calculate the cumulative survival rate, and the Log-rank test was used for comparison between two groups.  Results  Both groups had a technical success rate of 100%, with no serious complications after surgery. The patients were followed up for 3-26 months (mean 10.5±6.7 months). At 3 months after surgery, there were no significant differences between the observation group and the control group in ORR (73.3% vs 53.3%, χ2=1.292, P=0.256) and DCR (93.3% vs 80.0%, χ2=1.154, P=0.283) for liver tumors, and compared with the control group, the observation group had significantly higher ORR and DCR for PVTT (ORR: 46.7% vs 13.3%, χ2=3.968, P=0.046; DCR: 100% vs 73.3%, χ2=4.615, P=0.032). The 3-, 6-, and 12-month cumulative progression-free survival rates were 93.3%, 86.2%, and 68.9%, respectively, for the observation group and were 80.0%, 62.2%, and 24.9%, respectively, for the control group (P=0.028), and the 3-, 6-, and 12-month cumulative overall survival rates were 100%, 88.9%, and 88.9%, respectively, for the observation group and were 93.3%, 85.6%, and 70.0%, respectively, for the control group (P=0.340).  Conclusion  Compared with D-TACE alone, D-TACE combined with infusion chemotherapy via the superior mesenteric artery shows better short-term efficacy in the treatment of HCC complicated by PVTT.
Clinical efficacy of liver venous deprivation versus portal vein embolization in treatment of liver cancer with insufficient residual liver volume: A Meta-analysis
Kaifeng YAN, Xiaojie HU, Hong LIU
2024, 40(12): 2464-2472. DOI: 10.12449/JCH241217
Abstract(1203) HTML (320) PDF (1875KB)(58)
Abstract:
  Objective  To systematically evaluate the efficacy and prognosis of liver venous deprivation (LVD) versus portal vein embolization (PVE) in the treatment of hepatic malignancies with insufficient residual liver volume.  Methods  This study was conducted according to PRISMA guidelines, with a PROSPERO registration number of CRD42024533292. Databases including PubMed, Embase, the Cochrane Library, Web of Science, CNKI, Wanfang Data, and VIP were searched for articles on the efficacy of LVD versus PVE. According to the inclusion and exclusion criteria, related articles were screened for quality assessment and extraction of clinical data for LVD and PVE, and related data were summarized and analyzed. RevMan 5.3 was used to perform the Meta-analysis.  Results  A total of 12 articles (all cohort studies) were included, involving 644 patients (245 in the LVD group and 399 in the PVE group). The Meta-analysis showed that there were significant differences between the two groups in FLR growth rate after embolization (standardized mean difference [SMD]=0.84, 95% confidence interval [CI]: 0.59 ‍—‍ ‍1.09, P<0.05), daily growth volume of FLR after embolization (SMD=1.19, 95%CI: 0.64‍ ‍—‍ ‍1.73, P<0.05), the incidence rate of complications after embolization (risk ratio [RR]=1.59, 95%CI: 1.06 ‍—‍ 2.38, P<0.05), interval between embolization and second-stage surgery (SMD=-0.81, 95%CI: -1.32 to -0.29, P<0.05), and the completion rate of second-stage surgery (RR=1.09, 95%CI: 1.01 ‍—‍ 1.18, P<0.05).  Conclusion  Compared with PVE, LVD can enable patients to achieve FLR for surgery in a relatively short period of time, thereby reducing the incidence rate of disease progression, solving the problem of hypertrophic deficiency, achieving a higher second-stage surgical resection rate, and bringing more benefits to patients with liver cancer. In addition, LVD has similar safety profiles to PVE during second-stage surgery.
Establishment of a risk model based on immunogenic cell death-related genes and its value in predicting the prognosis and tumor microenvironment characteristics of hepatocellular carcinoma
Jun LIU, Ling WANG, Yuhuan JIANG, Jingzhi WANG, Huiming LI
2024, 40(12): 2473-2483. DOI: 10.12449/JCH241218
Abstract(1463) HTML (858) PDF (6319KB)(66)
Abstract:
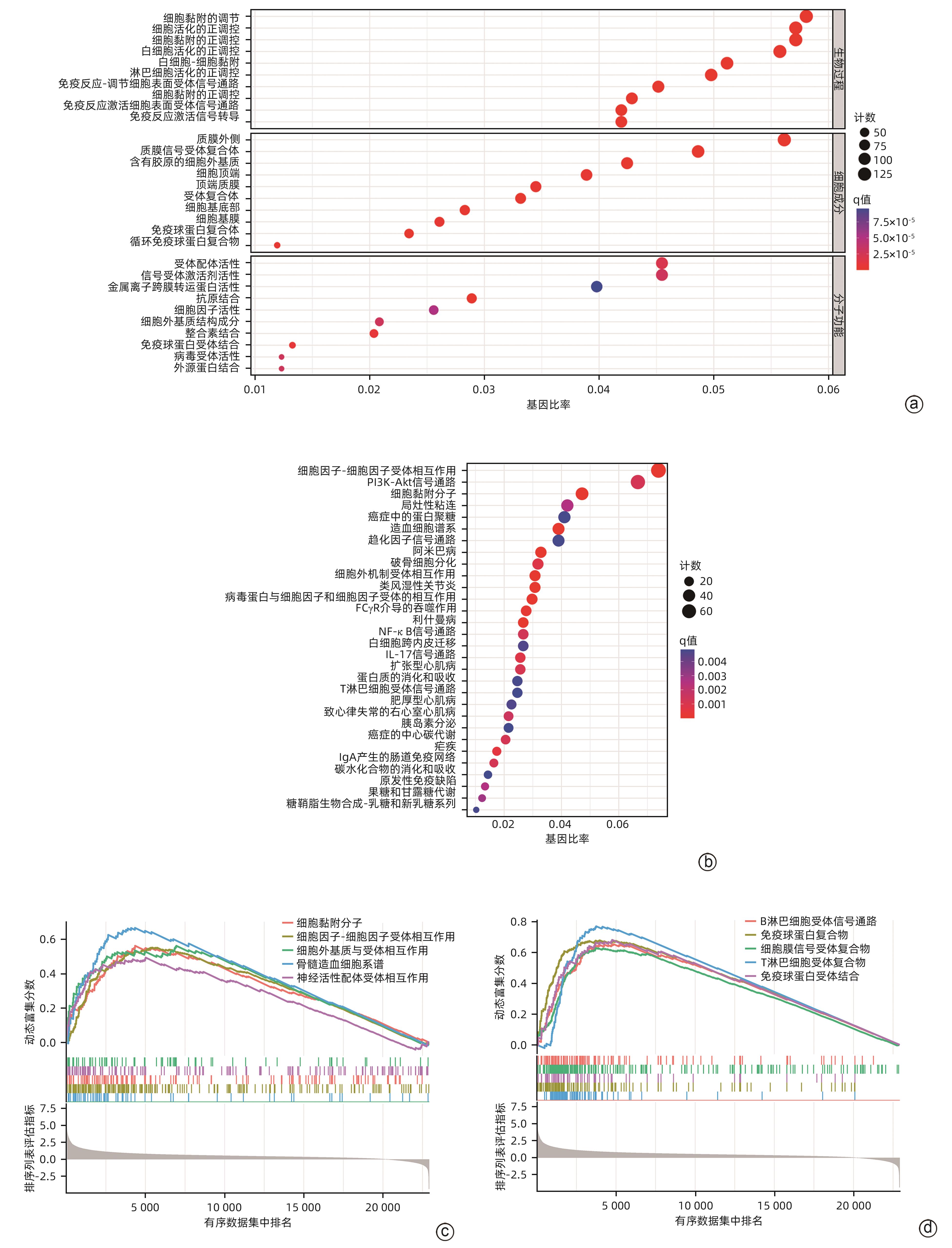
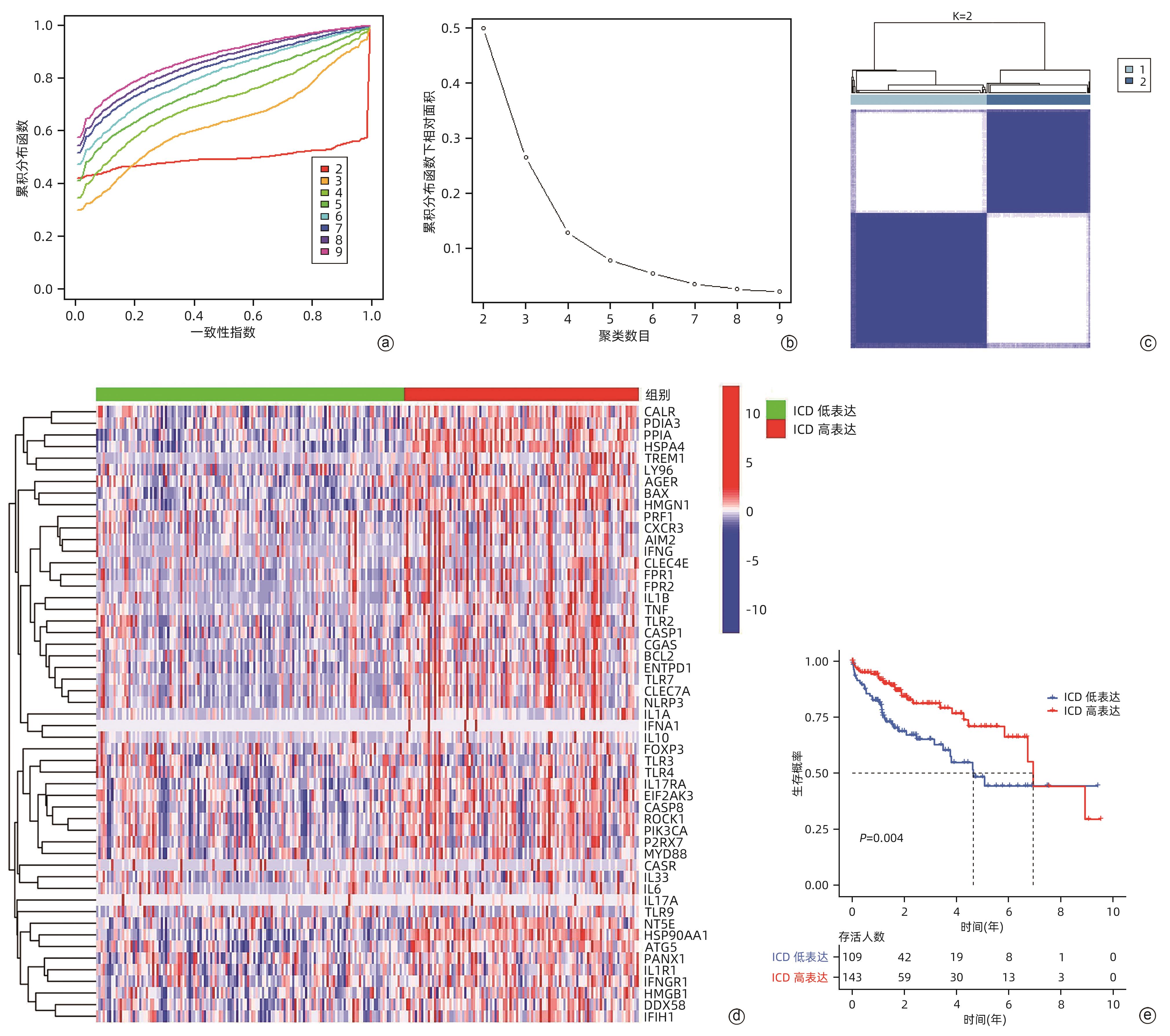
  Objective  To identify immunogenic cell death (ICD)-related genes in hepatocellular carcinoma (HCC), and to establish a scoring model based on these genes for predicting the prognosis and tumor microenvironment characteristics of HCC.  Methods  The Cancer Genome Atlas database was used to obtain HCC datasets, and heatmaps were used to display the expression of 57 ICD-related genes in HCC. A cluster analysis was conducted based on the expression of ICD-related genes, and two ICD subtypes (low and high ICD expression groups) were analyzed in terms of gene ontology enrichment analysis, Kyoto Encyclopedia of Genes and Genomes (KEGG) enrichment analysis, somatic mutation, and immune cell infiltration. The LASSO Cox regression risk model was constructed to evaluate its clinical application value, and a nomogram model was established to predict the 1-, 3-, and 5-year survival rates of patients. In addition, qRT-PCR was used to validate the expression levels of key genes in the model. The independent-samples t test was used for comparison between two groups, and the univariate and multivariate Cox regression analyses were used to determine prognostic factors among clinicopathological features. The Kaplan-Meier survival curve was used for prognostic analysis, and the Spearman rank correlation test was used for correlation analysis.  Results  The low ICD expression group had a poorer prognosis, while the high ICD expression group had relatively favorable clinical outcomes (P=0.004). Further analysis showed that the high ICD expression group was associated with an immune-active microenvironment, and the genes were mainly enriched in immune-related pathways such as immunoglobulin receptor binding, hematopoietic cell lineage, and B cell receptor. The results of somatic mutation analysis showed that the high ICD expression group had higher expression levels of CD274, CTLA4, HAVCR2, TIGIT, PDCD1, and PDCD1LG2 (all P<0.05). A risk prediction model was established using 8 ICD-related genes, i.e., HSP90AA1, ATG5, BAX, PPIA, HSPA4, TLR2, TREM1, and LY96, and this model showed a good predictive value across different clinical characteristics. The univariate and multivariate Cox regression analyses showed that age and risk score were independent prognostic factors for overall survival in the training set (both P<0.05). The results of qRT-PCR showed that the relative expression levels of HSPA4 and REM1 in HCC tumor samples were significantly higher than those in adjacent tissue samples (both P<0.001). For the patients with an increase in ICD risk score, the ICD risk score was negatively correlated with γδT cells (r=-0.29, P<0.05), plasma cells (r=-0.3, P<0.05), and CD8+T lymphocytes (r=-0.37, P<0.05) and was positively correlated with memory B cells (r=0.38, P<0.05), resting dendritic cells (r=0.47, P<0.05), and M0 macrophages (r=0.49, P<0.05).  Conclusion  This study identifies the ICD-related genes that are associated with the prognosis of HCC, which provides insights into the immune characteristics of different ICD expression profiles. The risk model and the nomogram model established in this study have a significant value for predicting the prognosis of HCC patients and guiding immunotherapy for HCC patients.
Other Liver Disease
Efficacy and safety of N-acetylcysteine in treatment of severe alcoholic hepatitis
Fangjiao SONG, Tianjiao XU, Yirui YIN, Hua TIAN, Sa LYU, Shaoli YOU, Shaojie XIN, Bing ZHU
2024, 40(12): 2484-2491. DOI: 10.12449/JCH241219
Abstract(1858) HTML (427) PDF (1306KB)(104)
Abstract:
  Objective  To investigate the efficacy and safety of N-acetylcysteine (NAC) in the treatment of severe alcoholic hepatitis (SAH), and to provide a basis for clinical medication for SAH.  Methods  A prospective randomized controlled trial was conducted among 172 SAH patients with a Maddrey discriminant function score of >32 points who were recruited by The Fifth Medical Center of Chinese PLA General Hospital from June 2015 to June 2018, and these patients were divided into NAC group with 84 patients and control group with 86 patients. NAC (8 g/day, 28 days) was assessed in terms of its safety in SAH patients, its impact on 28-day biochemical parameters, and its role in improving 28- and 180-day survival rates. A further analysis was performed to investigate the effect of NAC on the 28- and 180-day survival rates of SAH patients with acute-on-chronic liver failure (ACLF-SAH patients) and those without acute-on-chronic liver failure (non-ACLF-SAH patients). The independent-samples t test was used for comparison of normally distributed continuous data between two groups, and the Mann-Whitney U test was used for comparison of non-normally distributed continuous data between two groups. The Kaplan-Meier method was used to plot survival curves, and the Log-rank test was used for comparison of survival curves. Univariate and multivariate Cox proportional-hazards regression model analyses were used to investigate independent influencing factors.  Results  No serious adverse events were observed during NAC treatment, suggesting that NAC had a good safety profile. Compared with the control group, NAC did not significantly improve the 28-day biochemical parameters (all P>0.05) and survival rate of SAH patients (P=0.081), but it could improve the 180-day survival rate of SAH patients (67.4% vs 81.0%, χ2=4.280, P=0.039). NAC did not improve the 28- and 180-day survival rates of ACLF-SAH patients (both P>0.05); NAC did not improve the 28-day survival rate of non-ACLF-SAH patients (P>0.05), but it could improve the 180-day survival rate of these patients (68.4% vs 88.9%, χ2=4.883, P=0.027). The multivariate Cox regression survival analysis showed that NAC treatment (hazard ratio [HR]=2.530, 95% confidence interval [CI]: 1.334‍ ‍— 4.796, P=0.004,), Maddrey discriminant function score (HR=3.852, 95%CI: 2.032 — 7.304, P<0.001), and serum sodium level (HR=1.948, 95%CI: 1.079‍ ‍—‍ ‍3.517, P=0.027) were independent influencing factors for 180-day survival rate in SAH patients.  Conclusion  NAC has a good safety profile in the treatment of SAH and can improve the 180-day survival rate of SAH patients, and in particular, non-ACLF-SAH patients can benefit from NAC treatment in terms of middle- and long-term survival rates.
Pancreatic Disease
Influence of serum cumulative triglyceride exposure on the risk of acute pancreatitis
Afang SU, Xiaozhong JIANG, Yunshui ZHANG, Shouling WU, Guangjian LI
2024, 40(12): 2492-2498. DOI: 10.12449/JCH241220
Abstract(1412) HTML (770) PDF (770KB)(79)
Abstract:
  Objective  To investigate the association between cumulative triglyceride (cumTG) exposure and the risk of acute pancreatitis (AP).  Methods  A prospective study was conducted for a cohort of 56 883 workers from Kailuan Group who participated in annual physical examination for three consecutive times in 2006-2010 (2006, 2008, and 2010) and had complete TG data without the medical history of AP. According to the quartiles of cumTG calculated, the subjects were divided into four groups (Q1, Q2, Q3, and Q4 groups), and general information was compared between the two groups. A one-way analysis of variance was used for comparison of normally distributed continuous data between multiple groups, and the Kruskal-Wallis H test was used for comparison of continuous data with skewed distribution between multiple groups; the chi-square test was used for comparison of categorical data between groups. The Kaplan-Meier method was used to plot the survival curve and calculate the cumulative incidence rate of AP, and the Log-rank test was used for comparison between groups; the Cox regression model was used to analyze the effect of different cumTG levels on new-onset AP events.  Results  After follow-up for 10.51±1.76 years, there were 158 AP events in total, with a total incidence density of 2.64 per 10 000 person-years, and the number of cases and incidence density in the Q1, Q2, Q3, and Q4 groups were 29 cases (1.93 per 10 000 person-years), 34 cases (2.27 per 10 000 person-years), 30 cases (2.01 per 10 000 person-years), and 65 cases (4.37 per 10 000 person-years). The Log-rank test showed that there was a significant difference in cumulative incidence rate between groups (χ2=22.41, P<0.001). The multivariate Cox regression analysis showed that compared with the Q1 group, the Q4 group had a significantly higher risk of AP (hazard ratio [HR]=1.94, 95% confidence interval [CI]: 1.20‍ ‍—‍ 3.13, P=0.01). Compared with cumulative triglyceride exposure for 0 year, cumulative triglyceride exposure for 4 and 6 years significantly increased the risk of AP, with an HR value of 2.04 (95%CI: 1.26‍ ‍—‍ 3.30, P<0.01) and 3.20 (95%CI: 1.98‍ ‍—‍ 5.17, P<0.01), respectively. After exclusion of the AP cases that occurred during the 2-year follow-up, the repeated multivariate Cox regression analysis showed that the Q4 group had an HR value of 1.96 (95%CI: 1.23‍ ‍—‍ 3.12, P<0.01) for the onset of AP, and after exclusion of the death cases during follow-up, the repeated multivariate Cox regression analysis showed that the Q4 group had an HR value of 1.85 (95%CI: 1.10‍ ‍—‍ 3.14, P<0.05) for the onset of AP.  Conclusion  The incidence rate and risk of AP tend to increase with the increase in cumTG exposure.
Review
Research advances in chronic hepatitis B with metabolic dysfunction-associated steatotic liver disease
Ke YIN, Yuyun SONG, Feng LIU
2024, 40(12): 2499-2504. DOI: 10.12449/JCH241221
Abstract(1807) HTML (1854) PDF (661KB)(222)
Abstract:
Chronic hepatitis B (CHB) and fatty liver disease are common chronic liver diseases in China. With the changes in lifestyle, the number of patients with CHB and metabolic dysfunction-associated steatotic liver disease (MASLD) is increasing year by year. Both CHB and MASLD may lead to adverse events such as liver cirrhosis and hepatocellular carcinoma (HCC). The pathophysiological course of the liver during the coexistence of the two diseases may be different from the state of each disease alone, and consequently HBV replication may exist, affecting HBsAg seroclearance and antiviral therapy and increasing the risk of adverse events including hepatic fibrosis and HCC. It is clear that these problems will be of great significance to the monitoring, treatment, and prognosis of such patients. Therefore, this article briefly reviews the latest research advances in these problems.
Role of peripheral clock genes in the progression, prevention, and treatment of nonalcoholic steatohepatitis
Siyan LIU, Jingyi TIAN, Yuyang HUANG, Tianqi GU, Mingyue DENG, Pan YANG
2024, 40(12): 2505-2512. DOI: 10.12449/JCH241222
Abstract(1139) HTML (451) PDF (1717KB)(74)
Abstract:
As a severe clinical manifestation of nonalcoholic fatty liver disease, nonalcoholic steatohepatitis (NASH) is characterized by lipid deposition and inflammatory damage in the liver. At present, clinical medications for NASH are still in the exploratory phase, and it is urgent to make progress. Recent studies have shown that the pathogenesis of NASH is associated with circadian rhythm disorders in the liver, with the specific manifestation of dysregulated expression of liver clock genes such as BMAL1, which increases hepatic lipogenesis, reduces fatty acid oxidation, and activates pro-inflammatory factors. Therefore, improving circadian rhythm of the liver and regulating the expression of liver clock genes are feasible strategies for the prevention and treatment of NASH. Currently, some medications for NASH via activating the proteins encoded by clock genes have been applied in animal experiments, for example, the REVERB full-agonist SR9009 can inhibit the development of liver inflammation, which confirms the possibility of NASH treatment by targeting the proteins encoded by clock genes. This article summarizes the role of hepatic clock genes in regulating lipid metabolism and the development and progression of inflammation in the liver and elaborates on the recent advances in medications targeting clock genes and the proteins encoded by clock genes, in order to provide new targets for the treatment of NASH.
Mechanism of action of disulfidptosis in nonalcoholic fatty liver disease
Lisha YAN, Yu CHEN, Xueshi WANG, Xianmin FENG, Jie SUN
2024, 40(12): 2513-2517. DOI: 10.12449/JCH241223
Abstract(1213) HTML (2014) PDF (1236KB)(69)
Abstract:
Disulfidptosis is a novel pattern of cell death caused by disulfide stress and inadequate NADPH. Nonalcoholic fatty liver disease (NAFLD) is a group of metabolic diseases with the main pathological feature of fatty infiltration, and it is closely associated with insulin resistance and genetic susceptibility. Currently, the latest studies have shown that disulfide stress caused by disulfidptosis can result in hepatocyte death, thereby accelerating the progression of NAFLD. This article summarizes and analyzes the latest studies on disulfidptosis in NAFLD, in order to explore the application of disulfidptosis in NAFLD and provide new ideas for the prevention and treatment of NAFLD.
Role of neuroimmune communication via the gut-brain axis in the pathogenesis of hepatic encephalopathy
Yong LIN, Jiongfen LI, Feiyan LI, Yuanqin DU, Meiyan LIU, Minggang WANG, Fuli LONG, Na WANG, Dewen MAO
2024, 40(12): 2518-2523. DOI: 10.12449/JCH241224
Abstract(1733) HTML (407) PDF (1541KB)(90)
Abstract:
Hepatic encephalopathy (HE) is a common severe liver disease syndrome in clinical practice and is one of the critical and severe diseases in internal medicine, and more than half of liver failure patients diagnosed with overt HE have a survival time of less than 1 year. A comprehensive analysis of the complex pathogenesis of HE and the development of diagnosis and treatment regimens based on evidence-based medicine are of great importance for alleviating high medical resource consumption, high medical expenses, and high incidence and mortality rates in clinical practice. The latest studies have shown that the intestinal tract and the central nervous system can perform bidirectional continuous interaction and signal transmission and regulate the function of inflammation signals, molecules, cells, and organs, which is known as neuroimmune communication and is highly consistent with the main pathological features of HE. With a focus on the mechanism of neuroimmune communication in HE, this article reviews the association between inflammation signal transduction via the gut-brain axis and neurotransmitter regulation and its role in neuroimmune communication in HE, which provides new ideas for the clinical diagnosis and treatment of HE and the research and development of related drugs.
Molecular mechanism of lenvatinib resistance in hepatocellular carcinoma
Xiaomeng YAO, Keke SUN, Yunkai LIN, Hui WANG, Liwei DONG, Lei CHEN, Heping HU
2024, 40(12): 2524-2530. DOI: 10.12449/JCH241225
Abstract(2192) HTML (2488) PDF (1034KB)(203)
Abstract:
Hepatocellular carcinoma is the most common malignancy of the liver and poses serious health burdens on China and the whole world. However, most patients with hepatocellular carcinoma are already in the advanced stage at the time of diagnosis, with fewer opportunities for surgery and limited treatment options. In recent years, the advances in molecular targeted therapies have brought new hope for patients with advanced hepatocellular carcinoma. Among these therapies, lenvatinib is the second first-line drug after sorafenib approved by the US Food and Drug Administration for the treatment of advanced hepatocellular carcinoma, and it has attracted widespread attention for its powerful anti-tumor properties. However, the efficacy of lenvatinib is severely limited by its drug resistance. This article reviews the research advances in the molecular mechanisms of lenvatinib resistance in hepatocellular carcinoma and discusses possible ways to improve the efficacy of lenvatinib, so as to improve its efficacy.
Effect of amino acid metabolic reprogramming on immune microenvironment of hepatocellular carcinoma
Xiaoli LIU, Qinwen TAN, Jian XU, Huanling CHEN, Jie YU, Lu LU, Mingkan DAI, Jingjing HUANG, Hongna HUANG, Dewen MAO
2024, 40(12): 2531-2537. DOI: 10.12449/JCH241226
Abstract(1490) HTML (1033) PDF (1054KB)(75)
Abstract:
Tumor immune microenvironment is a local external tumor environment composed of tumor immune cells and the cytokines secreted by these cells, and it plays a regulatory role in the development and progression of tumors. In the treatment of hepatocellular carcinoma, amino acid metabolism and its reprogramming of proliferating cell metabolism have attracted more and more attention, showing potential in regulating the tumor immune microenvironment. Although amino acid metabolic reprogramming is regarded as a novel approach for tumor therapy, its specific mechanism remains unclear in the regulation of tumor immunity in hepatocellular carcinoma. This article discusses the mechanism of action of amino acid metabolism in the tumor immune microenvironment of hepatocellular carcinoma and its application prospect in clinical practice, in order to provide new ideas for immunotherapy for liver cancer.
Immunological mechanism of drug-induced liver injury
Yu WANG, Shuang LI, Chenghai LIU
2024, 40(12): 2538-2542. DOI: 10.12449/JCH241227
Abstract(1592) HTML (1819) PDF (956KB)(173)
Abstract:
Drug-induced liver injury (DILI) has a complex mechanism involving various pathways with a synergistic effect on each other and a causal relationship with each other, among which immune response plays an important role in the pathogenesis of DILI. In the context of genetic background, drug active metabolites, drug-molecule complexes, and danger signal molecules may be used as the trigger factors for immune response in DILI, activating the mechanism of drug antigenic hypersensitivity, P-i hypothesis, and danger signal mechanism in innate immunity. The cascade reaction of innate immunity and adaptive immunity leads to the imbalance of the innate immune tolerance of the liver and thus causes immunoinflammatory injury of liver tissue. This article mainly elaborates on the immunological mechanism of DILI, in order to provide new ideas for the research and development of therapeutic targets for DILI and the methods for avoiding adverse drug reactions.
Current status of ex vivo liver resection and autotransplantation in treatment of benign liver lesions
Shuai ZHANG, Fazhu FEI, Zhixin WANG, Haining FAN, Haijiu WANG, Lizhao HOU
2024, 40(12): 2543-2547. DOI: 10.12449/JCH241228
Abstract(1208) HTML (363) PDF (657KB)(53)
Abstract:
Benign liver lesions mainly include hepatic hemangioma, focal nodular hyperplasia of the liver, hepatocellular adenoma, and hepatic angiomyolipoma. Hepatic alveolar echinococcosis is a type of parasitic disease, and since it mainly occurs in the liver, it is also a benign lesion of the liver. The clinical treatment of benign liver lesions is mainly based on follow-up observation, supplemented by surgical resection. For patients with end-stage diseases, liver transplantation can be performed due to the large volume of the lesion, the invasion of a number of surrounding large vessels, unclear anatomic location, and the possibility of intraoperative rupture and massive hemorrhage. Since patients with poor liver function based on the liver allocation score for organ donation are more likely to get donor liver, it is difficult for patients with benign liver lesions to obtain the corresponding donor liver resources due to the growth pattern of benign liver lesions, thereby leading to the limited application of allogeneic liver transplantation. Since its emergence in the 1980s, ex vivo liver resection and autotransplantation (ELRA) has brought a new way for the treatment of such patients. This article summarizes the current application of ELRA in benign liver lesions, in order to provide a reference for diagnosis and treatment by clinical medical staff.
Comprehensive treatment of pancreatic cancer based on multidisciplinary diagnosis and treatment
Tantu MA, Xingfei LI, Tao LI
2024, 40(12): 2548-2552. DOI: 10.12449/JCH241229
Abstract(1465) HTML (680) PDF (608KB)(78)
Abstract:
Pancreatic cancer is a common malignant tumor of the digestive tract, and the incidence of pancreatic cancer has been gradually increasing in recent years. The main pathological types of pancreatic cancer include ductal adenocarcinoma, small gland carcinoma, and acinar cell carcinoma, among which duct adenocarcinoma is the most common pathological type. Multidisciplinary diagnosis and treatment (MDT) is a new diagnostic and therapeutic mode for pancreatic cancer, and different medical teams, including hepatobiliary surgery, gastroenterology, endocrinology, radiology, and radiotherapy, are gathered to discuss the conditions of patients and develop treatment regimens and subsequent management measures, so as to determine the optimal individualized treatment regimen. With the continuous clarification and development of the concept of precision therapy and the discovery of related gene mutations, promising prospects and individualized treatment have been achieved for the treatment of pancreatic cancer, thereby providing opportunities for improving the treatment outcome of patients. This article analyzes the interaction between different disciplines under the model of MDT, discusses the development trend and directions of the treatment regimens for pancreatic cancer, summarizes the current research work for pancreatic cancer, and proposes the future research directions for MDT in pancreatic cancer.
Introduction of High - quality Articles in Foreign Journals
Hepatology International|Functional B cell deficiency promotes intrahepatic HBV replication and impairs the development of anti-HBV T cell responses
2024, 40(12): 2360-2360. DOI: 10.12449/JCH2412.gwqkjpwzjj1
Abstract(731) HTML (133) PDF (843KB)(44)
Abstract:
Hepatology International|Clinical characteristics and managements of congenital hepatic hemangioma: A cohort study of 211 cases
2024, 40(12): 2440-2440. DOI: 10.12449/JCH2412.gwqkjpwzjj2
Abstract(697) HTML (189) PDF (847KB)(45)
Abstract:
Journal of Viral Hepatitis|Efficacy and safety of tenofovir amibufenamide and tenofovir alafenamide for first-time HBV-related decompensated cirrhosis
2024, 40(12): 2449-2449. DOI: 10.12449/JCH2412.gwqkjpwzjj3
Abstract(864) HTML (191) PDF (867KB)(61)
Abstract:
Acknowledgements
Current reviewers
2024, 40(12): 2483-2483. DOI: 10.12449/JCH2412.zhixie
Abstract(596) HTML (118) PDF (831KB)(46)
Abstract: