中文English
ISSN 1001-5256 (Print)
ISSN 2097-3497 (Online)
CN 22-1108/R

Vol.40 No.5 (283 in total) May. 2024
Theme Issue: Futher Understanding of Antiviral Therapy for Special Populations with HBV Infection
Executive Chief Editor: DOU Xiaoguang  
Shengjing Hospital of China Medical University

Display Method:
Editorial
Progress towards elimination of hepatitis B
Hui ZHUANG
2024, 40(5): 857-860. DOI: 10.12449/JCH240501
Abstract(2726) HTML (440) PDF (886KB)(383)
Abstract:
This paper summarizes the latest progress in the elimination of hepatitis B worldwide and in China. Although the global burden of hepatitis B is decreasing, there is a large difference in the progress towards elimination across different countries, and among the 20 countries with the heaviest disease burden, Bangladesh, India, Indonesia, Japan, and Russia have achieved substantial progress. China continues to maintain a high HBV vaccination coverage for neonates, with an inoculation rate of 95.6% for timely birth dose and 99.6% for 3 doses. From 2016 to 2022, the diagnosis rate of patients with chronic hepatitis B in China have increased from 19% to 24%, and treatment rate have increased from 11% to 15%; however, there is still a big gap compared with the WHO targets by 2030. Further efforts are needed to eliminate viral hepatitis by 2030 globally and in China.
Focus on the timing and strategies of antiviral therapy for special populations with chronic hepatitis B
Yang DING, Xiaoguang DOU
2024, 40(5): 861-865. DOI: 10.12449/JCH240502
Abstract(1513) HTML (432) PDF (684KB)(255)
Abstract:
Several factors need to be considered for special populations with chronic hepatitis B (CHB), such as the family history of liver cirrhosis and liver cancer, age, disease stage, and antiviral response. It is necessary to select the appropriate timing of antiviral therapy and timely adjust antiviral strategies for CHB populations, which plays an important role in delaying disease progression and reducing the development of liver cirrhosis and hepatocellular carcinoma. This article elaborates on the timing and strategies for antiviral therapy in the special populations such as patients with chronic HBV infection who have an age of ≤30 years and a normal alanine aminotransferase (ALT) level, pregnant women with chronic HBV infection who have an age of >30 years and a normal ALT level, children with chronic HBV infection, and treatment-experienced HBeAg-positive CHB patients with low-level viremia, so as to help clinicians choose a better timing of antiviral therapy and optimize the strategies of antiviral therapy for special CHB populations.
Expert Forum
Timing of antiviral therapy for pregnant women with HBV infection and normal alanine aminotransferase level aged >30 years
Qiuju SHENG, Yuhan WANG, Yang DING
2024, 40(5): 866-869. DOI: 10.12449/JCH240503
Abstract(1256) HTML (344) PDF (592KB)(163)
Abstract:
Guidelines for the prevention and treatment of chronic hepatitis B (2022 edition) expanded the indications for antiviral therapy in patients with chronic hepatitis B. The guidelines recommend to initiate antiviral therapy for patients with chronic HBV infection who have a normal alanine aminotransferase (ALT) level, positive HBV DNA, and an age of >30 years. However, for pregnant women aged >30 years, no consensus has been reached on whether to start antiviral therapy immediately. Some experts believe that pregnant women with a normal ALT level are mostly in the immune-tolerant phase, and antiviral therapy tends to have an unsatisfactory therapeutic effect; in addition, medication during pregnancy may affect the safety of mothers and fetuses. Therefore, it is not recommended to start antiviral therapy immediately in early pregnancy even if the pregnant women are aged >30 years. Other experts believe that immune changes of the body during pregnancy may be a special period for HBV immune clearance, and if the patients are aged >30 years, antiviral therapy should be initiated immediately even if the patient has a normal ALT level; pregnant women may get better virologic and even serological response. With a focus on the above issues, this article elaborates on the purpose, treatment timing, and drug withdrawal timing of antiviral therapy during pregnancy.
Hepatitis B virus infection in children: Antiviral therapy for children with a normal alanine aminotransferase level
Lei FU
2024, 40(5): 870-874. DOI: 10.12449/JCH240504
Abstract(1189) HTML (316) PDF (651KB)(131)
Abstract:
Chronic hepatitis B (CHB) is a major public health issue around the world, and there are currently about 2 million children with hepatitis B virus (HBV) infection in China. HBV infection in children tends to become chronic, leading to high risks of liver cirrhosis and liver cancer in adulthood. Traditionally, it is believed that children with HBV infection are mainly in the immune-tolerant phase and do not require antiviral therapy, and antiviral therapy is only initiated for CHB children who are in the immune-active phase or suffer from compensated or decompensated liver cirrhosis. More and more clinical studies on CHB in children have shown that CHB children tend to have a high response rate to antiviral therapy, especially interferon-based regimens, and young children are at the advantage of clinical cure; however, there are still controversies over whether antiviral therapy should be initiated for children with HBV infection who have a normal alanine aminotransferase (ALT) level and are in the immune-tolerant phase. This article reviews the features of children with HBV infection and the necessity of antiviral therapy for children with a normal ALT level, with a special focus on treatment timing.
Clinical controversies over antiviral therapy for patients in the immune-tolerant phase of hepatitis B virus infection
Linhui HU, Yan WANG
2024, 40(5): 875-879. DOI: 10.12449/JCH240505
Abstract(1443) HTML (421) PDF (671KB)(186)
Abstract:
To achieve the goal of “eliminating viral hepatitis as a public health hazard by 2030”, extensive screening, active prevention, and antiviral therapy are currently recommended for chronic hepatitis B virus (HBV) infection; however, no consensus has been reached on whether to initiate antiviral therapy for patients in the immune-tolerant phase of chronic HBV infection. Some experts believe that patients in the immune-tolerant phase tend to have a stable liver immune microenvironment, with a low risk of disease progression and poor response to treatment, and thus it is not recommended to initiate antiviral therapy. However, various other studies have shown that patients in the immune-tolerant phase still have inflammatory damage in the liver, with a risk of disease progression and a high level of cost effectiveness, and therefore, some experts suggest that antiviral therapy should be actively initiated for patients in the immune-tolerant phase. This article performs a literature review of the definition of patients in the immune-tolerant phase of chronic HBV infection and the advantages and disadvantages of antiviral therapy and conducts a preliminary analysis based on previous studies, in order to accumulate the evidence for whether to initiate antiviral therapy in the immune-tolerant phase of chronic HBV infection and lay a foundation for standardized clinical diagnosis and treatment of patients in the immune-tolerant phase.
Low-level viremia in chronic hepatitis B patients treated with first-line treatment with nucleos(t)ide analogues and its treatment strategies
Rongjiong ZHENG, Xiaobo LU
2024, 40(5): 880-883. DOI: 10.12449/JCH240506
Abstract(1841) HTML (438) PDF (556KB)(205)
Abstract:
Highly effective oral antiviral therapy with low drug resistance can strongly inhibit HBV replication; however, some patients may still have low-level viremia (LLV) after receiving entecavir, tenofovir disoproxil fumarate, tenofovir alafenamide, or tenofovir amibufenamide for 48 weeks or more. Multiple studies in China and globally show that LLV after antiviral therapy is closely associated with the progression of chronic hepatitis B liver fibrosis, the risk of decompensated liver cirrhosis and hepatocellular carcinoma, and the reduction in long-term survival rate. Therefore, this article reviews the development, risk factors, and clinical harm of LLV after first-line treatment with nucleos(t)ide analogues, as well as different treatment regimens, in order to provide a reference for the treatment of LLV in chronic hepatitis B patients in the future.
Guideline
Expert consensus on integrated traditional Chinese and Western medicine diagnosis and treatment of chronic hepatitis B
Expert Committee on Hepatology, Doctor Society of Integrative Medicine, Chinese Medical Doctor Association
2024, 40(5): 884-892. DOI: 10.12449/JCH240507
Abstract(3369) HTML (793) PDF (968KB)(559)
Abstract:
Chronic hepatitis B (CHB) is still a major public health issue in China, and without effective control, it can further progress to liver cirrhosis and liver cancer, bringing huge social and economic burdens. At present, antiviral therapy is the main treatment method for CHB, and integrated traditional Chinese and Western medicine therapy is the characteristic treatment method for CHB in China and can improve clinical efficacy by complementing each other’s advantages. In order to promote the concept integrated traditional Chinese and Western medicine collaborative diagnosis and treatment, facilitate the development of integrated traditional Chinese and Western medicine diagnosis and treatment techniques for CHB, and establish standardized disease diagnosis and treatment regimens, Expert Committee on Hepatology in Doctor Society of Integrative Medicine, Chinese Medical Doctor Association, established a consensus expert group to discuss and formulate Expert consensus on integrated traditional Chinese and Western medicine diagnosis and treatment of chronic hepatitis B, which elaborated on the concept of integrated traditional Chinese and Western medicine collaborative diagnosis and treatment from the four aspects of CHB epidemiology, pathogenesis and etiology, integrated traditional Chinese and Western medicine diagnosis and syndrome differentiation, and integrated traditional Chinese and Western medicine therapy and proposed related recommendations, in order to improve the prognosis and quality of life of CHB patients.
Standard for diagnosis and treatment of primary liver cancer (2024 edition)
National Health Commission of the People’s Republic of China
2024, 40(5): 893-918. DOI: 10.12449/JCH240508
Abstract(14053) HTML (1973) PDF (1769KB)(3396)
Abstract:
Guideline for traditional Chinese medicine diagnosis and treatment of primary liver cancer
Branch of Hepatobiliary Diseases, China Association of Chinese Medicine
2024, 40(5): 919-927. DOI: 10.12449/JCH240509
Abstract(3498) HTML (1270) PDF (832KB)(653)
Abstract:
Primary liver cancer is one of the most common malignant tumors in China and has been a major threat to human health. With advances in the basic and clinical research on primary liver cancer in recent years, the diagnosis and treatment methods for primary liver cancer have been constantly enriched. Traditional Chinese medicine (TCM) has played an important role in the diagnosis and treatment of primary liver cancer, but there is still a lack of standardized guidelines for syndrome differentiation-based treatment and response evaluation criteria. In order to further standardize the TCM diagnosis and treatment of primary liver cancer, the drafting group developed this guideline through literature review, expert interviews, questionnaire surveys, and consensus meetings based on the requirements of TCM standardization and related technical guidance documents, so as to provide a reference for clinicians. This guideline has been approved by China Association of Chinese Medicine, with the standard number of T/CACM1575—2024.
Key recommendations in guidelines for the prevention, diagnosis, care and treatment for people with chronic hepatitis B infection released by the World Health Organization in 2024
Xiaowei AI, Mengyang ZHANG, Yameng SUN, Hong YOU
2024, 40(5): 928-933. DOI: 10.12449/JCH240510
Abstract(9195) HTML (1395) PDF (2084KB)(2337)
Abstract:
In March 2024, the World Health Organization released the latest version of guidelines for the prevention, diagnosis, care and treatment for people with chronic hepatitis B infection. The guidelines were updated in several aspects, including expanding and simplifying the indications for chronic hepatitis B treatment, adding alternative antiviral treatment regimens, broadening the indications for antiviral therapy to prevent mother-to-child transmission, improving the diagnosis of hepatitis B virus, and adding hepatitis D virus (HDV) testing. This article summarizes and gives an excerpt of the recommendations in the guidelines.
Viral Hepatitis
Value of magnetic resonance imaging-proton density fat fraction in evaluating the degree and distribution characteristics of hepatic steatosis in patients with chronic hepatitis B virus infection
Limin WANG, Chao BAO, Kaiyue ZHAO, Jiehua JIN, Zhuozhao ZHENG, Yuan HUANG
2024, 40(5): 934-939. DOI: 10.12449/JCH240511
Abstract(1704) HTML (518) PDF (616KB)(93)
Abstract:
  Objective  To investigate the value of magnetic resonance imaging-proton density fat fraction (MRI-PDFF) in evaluating hepatic steatosis in patients with chronic hepatitis B virus (HBV) infection.  Methods  The patients, aged >16 years, who visited the outpatient service or were hospitalized in Beijing Tsinghua Changgung Hospital from January 2018 to December 2022 and were diagnosed with chronic HBV infection were enrolled, and all patients underwent MRI examination of the liver in our hospital. The patients were divided into groups based on the presence or absence of liver cirrhosis, and the consistency in PDFF between different hepatic segments was compared between groups. The Kappa consistency test and intraclass correlation coefficient (ICC) were used for consistency analysis.  Results  A total of 76 patients treated with nucleoside analogues were enrolled, among whom 23 (30.26%) had liver cirrhosis. For all patients, the simple arithmetic average of PDFF fluctuated between 1.49% and 30.93%. According to MRI-PDFF ≥5% as the diagnostic criterion for fatty liver disease, there were 29 patients (38.16%) with fatty liver disease among all patients. For all 76 patients, the simple arithmetic average of PDFF was lower than the weighted average of PDFF for the whole liver, and there was no significant difference between the simple arithmetic average of PDFF, the weighted average of PDFF, and the PDFF values of the left and right lobes of the liver (F=0.39, P=0.76). The consistency test showed that the PDFF values of each hepatic segment and the left and right lobes of the liver had strong consistency with the weighted average and simple arithmetic average of PDFF, with an ICC of >0.75, but the consistency between the PDFF value of the right lobe and the weighted average of PDFF was higher than that between the PDFF value of the left lobe and the weighted average of PDFF. In the consistency test of differentiating fatty liver disease in patients with liver cirrhosis, there was poor consistency between the PDFF value of segment Ⅶ and the weighted average of PDFF (Kappa=0.39), with moderate consistency for the left lobe and the Ⅰ, Ⅱ, Ⅲ, Ⅴ, Ⅵ, and Ⅷ segments. For the patients with liver cirrhosis, the lowest consistency was observed between the PDFF value of Ⅶ segment and the weighted average of PDFF for the whole liver, and the highest consistency was observed between the PDFF value of Ⅵ segment and the weighted average of PDFF for the whole liver. For the patients without liver cirrhosis, the lowest consistency was observed between the PDFF value of Ⅱ segment and the weighted average of PDFF for the whole liver, and the highest consistency was observed between the PDFF value of Ⅴ segment and the weighted average of PDFF for the whole liver.  Conclusion  MRI-PDFF is more comprehensive in evaluating hepatic steatosis in patients with chronic HBV infection, and for the patients with liver cirrhosis, there is poor consistency between the PDFF value of each segment and the weighted average of PDFF.
Serological features and liver histopathology of chronic hepatitis B patients with normal alanine aminotransferase
Shanshan LIU, Zhonghua LU
2024, 40(5): 940-945. DOI: 10.12449/JCH240512
Abstract(1524) HTML (336) PDF (678KB)(127)
Abstract:
  Objective  To investigate the liver histopathological features of chronic hepatitis B (CHB) patients with normal alanine aminotransferase (ALT) and their correlation with serological markers.  Methods  Clinical data were collected from 137 patients with normal ALT who were treated in Wuxi Fifth People’s Hospital from April 2018 to June 2021, and the differences in liver histopathology and serological markers were analyzed, as well as the correlation between liver histopathology and serological markers. The chi-square test was used for comparison of categorical data between groups, and the Kruskal-Wallis H test was used for comparison of data between multiple groups. A Spearman rank correlation test was performed, and logistic regression was used to perform the multivariate analysis.  Results  In the ALT ≤20 U/L, 20‍ ‍—‍ ‍29 U/L, and 30‍ ‍—‍ ‍40 U/L groups, the patients with significant inflammatory necrosis (≥G2) accounted for 57.4%, 53.4%, and 75%, respectively, and the patients with significant fibrosis (≥S2) accounted for 63.8%, 62.1%, and 75%, respectively. There was a significant difference in the degree of inflammatory necrosis between the patients with positive or negative HBeAg, the patients with different levels of serum HBV DNA, and the patients with different levels of serum HBV RNA (χ2=10.008, 6.911, and 7.946, all P<0.05), and there was a significant difference in fibrosis stage between the patients with positive or negative HBeAg and the patients with different levels of serum HBV RNA (χ2=7.996 and 10.874, both P<0.05). The degree of liver inflammation and fibrosis stage were not significantly correlated with serum HBV DNA (rs =0.024, P=0.785; rs =0.039, P=0.652), while they were significantly correlated with serum HBV RNA (rs =0.222, P=0.009; rs =0.187, P=0.029). The multivariate analysis showed that in CHB patients, positive HBeAg was an independent risk factor for inflammatory necrosis (odds ratio [OR]=-0.302, 95% confidence interval [CI]: -1.160 to 0.386, P=0.002) and fibrosis (OR=-0.387, 95%CI: -1.160 to 0.386, P=0.011).  Conclusion  There are varying degrees of inflammatory necrosis and fibrosis in the liver of CHB patients with normal ALT, and positive HBeAg is independent risk factor for significant inflammatory necrosis and fibrosis in liver tissue of these patients.
Fatty Liver Disease
Therapeutic effect of low-carbohydrate diet and lifestyle intervention on patients with lean nonalcoholic fatty liver disease
Shihua HE, Lu DAI, Jie ZHENG, Chuanghong WU, Guoxin HU
2024, 40(5): 946-951. DOI: 10.12449/JCH240513
Abstract(1737) HTML (425) PDF (837KB)(106)
Abstract:
  Objective  To investigate the therapeutic effect of low-carbohydrate diet and online lifestyle intervention on patients with lean nonalcoholic fatty liver disease (NAFLD).  Methods  This study was conducted among 53 patients with lean NAFLD who attended Department of Infectious Diseases in Peking University Shenzhen Hospital and Shenzhen Qianhai Shekou Free Trade Zone Hospital from December 2019 to March 2021, and the patients were given low-carbohydrate diet for calorie restriction [total calorie intake was calculated based on basal metabolic rate (BMR) and physical activity level (PAL) and was restricted within (BMR×95%×PAL-1 000) kcal to (BMR×95%×PAL-500) kcal, and carbohydrate ratio fluctuated between 10% and 55%] and lifestyle interventions for 8 weeks. An online software was used for supervision and follow-up, and the patients were observed in terms of treatment outcome and safety. The patients were compared in terms of controlled attenuation parameter (CAP), liver stiffness measurement (LSM), Anthropometric parameters, blood biochemistry, urinary protein, and urine ketone body before and after intervention. The patients were followed up after 1 year to measure body weight and body mass index (BMI). The independent-samples t test was used for comparison of normally distributed continuous data between two groups, and the paired-sample Wilcoxon rank-sum test was used for comparison of non-normally distributed continuous; the chi-square test was used for comparison of categorical data between groups.  Results  After 8 weeks of intervention, CAP decreased from 304.47±31.91 db/m to 242.43±26.74 db/m, LSM decreased from 7.43±2.41 kPa to 6.36±1.79 kPa, and body weight decreased from 64.29±7.37 kg to 60.24±7.08 kg (t=11.25,3.72, and 14.07, all P<0.001). Of all patients, 25 (47.2%) had disappearance of fatty liver, and abnormal LSM in 12 patients (63.2%) returned to normal; 52 patients (98.1%) had a mean reduction of 4.05±2.32 kg in body weight. The degree of reduction in CAP increased with the degree of reduction in body weight. After intervention, there were significant reductions in BMI, waist circumference, hip circumference, alanine aminotransferase (ALT), aspartate aminotransferase (AST), gamma-glutamyl transpeptidase (GGT), uric acid, fasting blood glucose, triglyceride (TG), total cholesterol (TC), and low-density lipoprotein (LDL) and a significant increase in high-density lipoprotein (t=12.85, 13.77, 10.28, 7.64, 6.21, 8.35, 6.83, 6.31, 7.4, 4.97, 5.95, and -2.21, all P<0.05). The patients with abnormal ALT, AST, GGT, uric acid, fasting blood glucose, TG, TC, and LDL at baseline which returned to normal after intervention accounted for 75%, 100%, 81.8%, 57.1%, 100%, 66.7%, 73.5%, and 85.3%, respectively. There were no significant changes in blood urea nitrogen, serum creatinine, urine protein, and urine ketone body (all P>0.05). There was no rebound in body weight and BMI after 1 year of follow-up (P>0.05). There were no gastrointestinal reactions during intervention or follow-up.  Conclusion  Low-carbohydrate diet and lifestyle intervention can improve liver fat content, liver function, and blood lipid parameters in patients with lean NAFLD, with good safety.
Effect of NOD‑like receptor family pyrin domain containing 3 knockdown on a mouse model of nonalcoholic steatohepatitis induced by high-fat high-carbohydrate diet
Qian HUANG, Zhuoyuan WANG, Ziming AN, Xin XIN, Qinmei SUN, Xiaojun GOU, Yiyang HU, Qin FENG
2024, 40(5): 952-960. DOI: 10.12449/JCH240514
Abstract(1403) HTML (344) PDF (1943KB)(76)
Abstract:
  Objective  To investigate the effect of NOD-like receptor family pyrin domain containing 3 (NLRP3) knockdown on a mouse model of nonalcoholic steatohepatitis (NASH) induced by high-fat high-carbohydrate (HFHC) diet.  Methods  A total of 44 mice were randomly divided into normal diet group (CON group) with 20 mice and HFHC group with 24 mice. At the end of week 14 of modeling, 4 mice were randomly selected from the HFHC group for the pre-experiment of adeno-associated virus (AAV) by tail vein injection, and NLRP3 knockdown was verified after 4 weeks. After NLRP3 knockdown was verified at the end of week 18, the remaining 40 mice were given a single tail vein injection of AAV, and then they were divided into CON+NLRP3 knockdown negative control group (CON+NLRP3-NC group), CON+NLRP3 knockdown group (CON+NLRP3-KD group), HFHC+NLRP3-NC group, and HFHC+NLRP3-KD group, with 10 mice in each group. At the end of week 24, the activation of NLRP3 inflammasome was observed; related indicators were measured, including body weight, liver weight, liver index, and glucose metabolism (fasting blood glucose, fasting insulin, and Homeostasis Model Assessment of Insulin Resistance [HOMA-IR] index); the indicators of liver lipid content (liver triglyceride [TG] and oil red O staining), liver inflammation (serum alanine aminotransferase [ALT] activity, HE staining, and inflammation-related genes), and liver fibrosis (Sirius Red staining and fibrosis-related genes) were measured. A one-way analysis of variance was used for comparison of continuous data between multiple groups, and the least significant difference t-test was used for further comparison between two groups.  Results  Compared with the CON+NLRP3-NC group based on the results of Western Blot, the HFHC+NLRP3-NC group had significant increases in the protein expression levels of NLRP3, pro-Caspase1, Caspase1, ASC, and IL-1β, while the HFHC+NLRP3-KD group had significant reductions in these levels (all P<0.05). The HFHC+NLRP3-NC group showed varying degrees of increase in body weight, liver weight, liver index, and glucose metabolism indicators, while the HFHC+NLRP3-KD group showed significant improvements in these indicators (all P<0.05). As for hepatic fat deposition, compared with the CON+NLRP3-NC group, the HFHC+NLRP3-NC group had a significant increase in liver TG, with a large number of red lipid droplets shown by oil red O staining, and the HFHC+NLRP3-KD group had significant reductions in liver TG and the number of lipid droplets in the liver (all P<0.01). In terms of liver inflammation, compared with the CON+NLRP3-NC group, the HFHC+NLRP3-NC group had significant increases in serum ALT, NAFLD activity score, and inflammation-related genes, while the HFHC+NLRP3-KD group had significant reductions in these indicators (all P<0.01). As for liver fibrosis, compared with the CON+NLRP3-NC group, the HFHC+NLRP3-NC group had significant increases in collagen fiber area and fibrosis-related genes, and the HFHC+NLRP3-KD group had significant reductions in fibrosis-related genes (all P<0.05) and a tendency of reduction in collagen fiber area (P>0.05).  Conclusion  NLRP3 knockdown can significantly improve hepatic fat deposition and inflammation in a mouse model of HFHC-induced NASH.
Liver Fibrosis and Liver Cirrhosis
TCM constitution distribution and clinical features of patients with hepatitis B cirrhosis and dysplastic nodules
Mengbing FANG, Cheng LIU, Yu ZHANG, Jiayi ZENG, Zhiheng CHEN, Sheng LI, Xiaoling CHI, Huanming XIAO
2024, 40(5): 961-967. DOI: 10.12449/JCH240515
Abstract(1388) HTML (701) PDF (775KB)(69)
Abstract:
  Objective  To investigate the characteristics of TCM constitution distribution in hepatitis B cirrhosis patients with dysplastic nodules (DN), and to provide a basis for the prevention and treatment of precancerous lesions of liver cancer.  Methods  This study was conducted among 113 hepatitis B cirrhosis patients with DN, 105 hepatitis B cirrhosis patients with regenerative nodules (RN), and 70 hepatitis B cirrhosis patients with small hepatocellular carcinoma (sHCC) who were hospitalized in Guangdong Provincial Hospital of Traditional Chinese Medicine from May 2015 to March 2023. Related data were collected, including age, sex, liver function Child-Pugh class, TCM constitution type, and laboratory markers. A one-way analysis of variance was used for comparison of normally distributed continuous data between multiple groups, and the least significant difference t-test was used for further comparison between two groups; the Kruskal-Wallis H test was used for comparison of non-normally distributed continuous data between multiple groups; the chi-square test was used for comparison of categorical data between groups, and the Bonferroni correction method was used for further comparison between two groups.  Results  The main TCM constitution types of hepatitis B cirrhosis patients with DN were Qi-deficiency constitution (27 patients, 23.89%), blood-stasis constitution (26 patients, 23.01%), and phlegm-dampness constitution (23 patients, 20.35%). There were significant differences between the three groups in the proportion of patients with phlegm-dampness constitution or damp-heat constitution (χ2=6.822 and 6.383, both P<0.05); the hepatitis B cirrhosis patients with RN had the highest proportion of patients with phlegm-dampness constitution (30.48%), followed by those with DN (20.35%) and those with sHCC (14.29%), while the hepatitis B cirrhosis patients with sHCC had the highest proportion of patients with damp-heat constitution (27.14%), followed by those with DN (16.81%) and those with RN (12.38%). There were significant differences between the hepatitis B cirrhosis DN patients with different TCM constitution types in sex, age, Child-Pugh class, prealbumin, albumin (Alb), aspartate aminotransferase, total bilirubin (TBil), total bile acid, and alpha-fetoprotein (all P<0.05). Compared with the male hepatitis B cirrhosis DN patients, female patients showed a significantly higher proportion of patients with Qi-deficiency constitution (χ2=4.895, P=0.027). Among the patients with Qi-deficiency constitution, the patients with Child-Pugh class A liver function accounted for a significantly lower proportion than those with Child-Pugh class B liver function (χ2=6.380, P=0.012), while among the patients with phlegm-dampness constitution, the patients with Child-Pugh class A liver function accounted for a significantly higher proportion than those with Child-Pugh class B liver function (χ2=8.515, P=0.004). The patients with phlegm-dampness constitution had significantly higher levels of prealbumin and Alb than those with the other four constitutions (all P<0.05), as well as significantly lower levels of TBil and total bile acid than those with damp-heat constitution (P<0.05); the patients with Yin-deficiency constitution had a significantly lower level of Alb than those with qi-deficiency constitution, blood-stasis constitution, or phlegm-dampness constitution (all P<0.05); the patients with Yin-deficiency constitution had a significantly lower proportion of patients with abnormal alpha-fetoprotein than those with non-Yin-deficiency constitutions (χ2=4.448, P=0.035).  Conclusion  Hepatitis B cirrhosis patients with DN mainly have the TCM constitution types of Qi deficiency, blood stasis, and phlegm dampness. The patients with phlegm-dampness constitution seem to have a low probability of carcinogenesis, while those with damp-heat constitution and Yin-deficiency constitution have a relatively high risk of carcinogenesis.
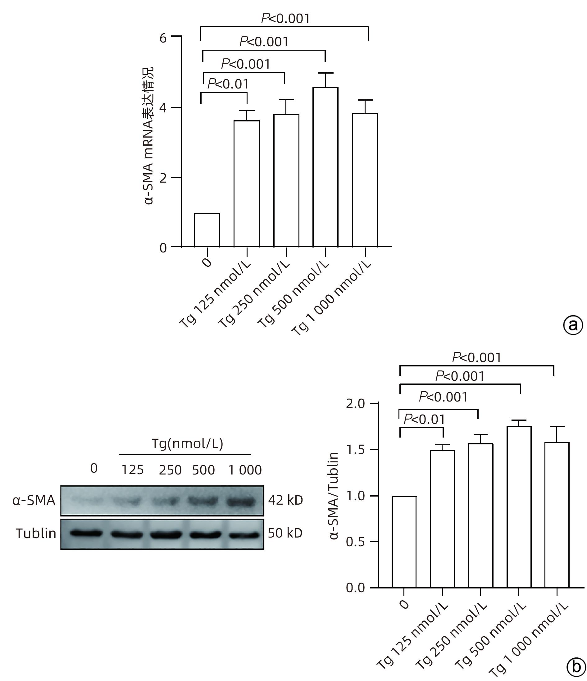
Effect of the protein kinase RNA-like endoplasmic reticulum kinase pathway in endoplasmic reticulum stress on hepatic stellate cell activation and collagen type I expression
Fengyan LI, Zefeng LIU, Yuyan XIA, Wenjuan WANG, Qi LI, Lixia TANG, Guo ZHANG
2024, 40(5): 968-974. DOI: 10.12449/JCH240516
Abstract(1722) HTML (775) PDF (2128KB)(69)
Abstract:
  Objective  To investigate the effect of the protein kinase RNA-like endoplasmic reticulum kinase (PERK)/eukaryotic initiation factor 2α (eIF2α) pathway in endoplasmic reticulum stress on the activation of hepatic stellate cells (HSC).  Methods  Pathological sections of normal liver tissue after surgery were collected from 11 patients with hepatic fibrosis (S1-S4) and 9 patients with hepatic hemangioma and hepatic adenoma confirmed by liver biopsy, and immunohistochemistry was used to measure the protein expression levels of PERK, eIF2α, and C/EBP homologous protein (CHOP). Human HSC-LX2 cells were treated with different concentrations of the endoplasmic reticulum stress inducer thapsigargin (0, 125, 250, 500, and 1 000 nmol/L), and qRT-PCR was used to measure the mRNA expression level of PERK, while Western blot was used to measure the protein expression levels of PERK, inositol requiring protein 1 (IRE1), activating transcription factor 6 (ATF6), CHOP, and α-smooth muscle actin (α-SMA). The method of lentivirus transfection was used to construct a PERK stable overexpression LX-2 group and a control group; qRT-PCR was used to measure the mRNA expression levels of PERK, eIF2α, and α-SMA, Western blot was used to measure the protein expression levels of PERK, phosphorylated eIF2α (p-eIF2α), and α-SMA, and immunofluorescence assay was used to measure the expression of collagen type I alpha 1 (COL1A1). The independent samples t-test was used for comparison of normally distributed continuous data between two groups; a one-way analysis of variance was used for comparison between multiple groups, and the least significant difference t-test was used for further comparison between two groups. The Mann-Whitney U test was used for comparison of non-normally distributed continuous data between two groups.  Results  Compared with normal liver tissue, the liver tissue of patients with hepatic fibrosis had significantly higher expression levels of PERK, eIF2α, and CHOP (Z=-3.56, t=-5.75, Z=-3.52, all P<0.001). Compared with the solvent group, the groups treated with different concentrations of thapsigargin had significant increases in the expression levels of the endoplasmic reticulum-associated proteins PERK, CHOP, IRE1, ATF6, and α-SMA (all P<0.05). Compared with the control group, the PERK stable overexpression group had significant increases in the mRNA expression levels of PERK, eIF2α, and α-SMA and the protein expression levels of PERK, p-eIF2α, and α-SMA (all P<0.05), and immunofluorescence assay showed a significant increase in the expression level of COL1A1 in the PERK stable overexpression group (P<0.05).  Conclusion  PERK overexpression can induce the expression of α-SMA and COL1A1 in LX-2 cells, suggesting that the PERK signaling pathway might be one of the important mechanisms of HSC activation.
Liver Neoplasm
Efficacy and safety of anti-PD-1 monoclonal antibody combined with sorafenib or lenvatinib in treatment of patients with Child-Pugh class B unresectable hepatocellular carcinoma
Wei SUN, Xiaoyan DING, Jinglong CHEN
2024, 40(5): 975-981. DOI: 10.12449/JCH240517
Abstract(1387) HTML (314) PDF (874KB)(87)
Abstract:
  Objective  To investigate the safety and efficacy of tyrosine kinase inhibitors combined with immune checkpoint inhibitors in the treatment of patients with Child-Pugh class B unresectable hepatocellular carcinoma (uHCC).  Methods  A total of 96 patients with Child-Pugh class B uHCC who were admitted to Beijing Ditan Hospital, Capital Medical University, from December 31, 2020 to March 30, 2023 were enrolled as subjects, among whom 63 patients receiving lenvatinib combined with programmed death-1 (PD-1) inhibitor were enrolled as L group and 33 patients receiving sorafenib combined with PD-1inhibitor were enrolled as S group. The primary endpoint was objective response rate (ORR), and secondary endpoints included time to progression (TTP), overall survival (OS), toxicity, drug withdrawal rate, and dose adjustment rate. The The independent-samples t test was used for comparison of normally distributed continuous data between two groups, and the Mann-Whitney U test was used for comparison of non-normally distributed continuous data between two groups; the chi-square test was used for comparison of categorical data between two groups. Survival curves were plotted, and the Kaplan-Meier method was used to calculate the survival rate of patients in both groups, while the Log-rank test was used for comparison between the two groups. The Cox regression model was used to calculate hazard ratio (HR) and its 95% confidence interval (CI) and perform the multivariate analysis of influencing factors for prognosis.  Results  Among the 96 patients with uHCC, 55 (57.3%) had Child-Pugh class B (7 points) uHCC and 41 (42.7%) had Child-Pugh class B (8—9 points) uHCC. The L group had a significantly higher ORR than the S group (46.0% vs 15.2%, P=0.003), and there were no significant differences between the L group and the S group in median TTP (6.6 months vs 3.5 months, P=0.48) or OS (13.8 months vs 13.2 months, P=0.95). There was no significant difference in median TTP between the patients with Child-Pugh class B (7 points) uHCC and those with Child-Pugh class B (8—9 points) uHCC (6.6 months vs 4.8 months, P=0.35), while there was a significant difference in OS between these two groups of patients (14.5 months vs 8.8 months, P=0.045). The multivariate analysis showed that ORR was a protective factor for both TTP (HR=0.18, 95%CI: 0.09 ‍—‍ 0.36, P<0.001) and OS (HR=0.20, 95%CI: 0.09 ‍—‍ 0.43, P<0.001). There were no significant differences between the L group and the S group in the overall incidence rate of adverse reactions (98.4% vs 97.0%) and the incidence rate of grade≥3 adverse reactions (68.3% vs 63.6%), and there were also no significant differences between the two groups in dose adjustment rate (84.8% vs 70.2%) and drug withdrawal rate (56.1% vs 72.7%).  Conclusion  Compared with the regimen of sorafenib combined with PD-1 inhibitor, the regimen of lenvatinib combined with PD-1 inhibitor can improve the ORR of patients with Child-Pugh class B uHCC, with similar prognosis and safety profile between the two groups.
Silencing essential meiotic endonuclease 1 inhibits the proliferation of liver cancer cells: A study of related mechanisms
Chun CHEN, Kexin WANG, Mengwen HE, Le LI, Chunyan WANG, Yan LIU, Dong JI
2024, 40(5): 982-988. DOI: 10.12449/JCH240518
Abstract(1027) HTML (281) PDF (1933KB)(70)
Abstract:
  Objective  To investigate the expression of essential meiotic endonuclease 1 (EME1) in liver cancer tissue and its effect on the biological behavior of hepatoma cells.  Methods  The TCGA database was used to identify the differentially expressed genes between liver cancer tissue and paracancerous tissue. Immunohistochemistry and Western Blot were used to measure the expression abundance of EME1 in liver cancer tissue. A lentivirus was constructed by short hairpin RNA, and BEL-7404 cells were transfected with the lentivirus to interfere with the expression of the EME1 gene; the cells were divided into silencing group (shEME1 group) and control group (shCtrl group). Quantitative real-time PCR and Western Blot were used to measure the mRNA and protein expression levels of EME1; Celigo Image Cytometer and MTT assay were used to measure cell proliferation rate; flow cytometry was used to observe cell cycle; Caspase 3/7 activity was used to measure cell apoptosis. The independent-samples t-test was used for comparison between two groups.  Results  TCGA results showed that the mRNA expression level of EME1 in liver cancer tissue was 18.9 times that in paracancerous tissue (t=5.00, P<0.001), and the protein expression level of EME1 in liver cancer tissue was 7.0 times (based on immunohistochemistry: 8.4±2.6 vs 1.2±0.4, t=7.55, P<0.001) or 2.5 times (based on Western Blot: 249.0%±35.5% vs 100.0%±77.8%, t=3.02, P<0.05) that in paracancerous tissue. After lentivirus infection, compared with the shCtrl group, the shEME1 group had an mRNA expression level of EME1 reduced by 29.9% (29.9%±0.9% vs 100.0%±3.6%, t=32.82, P<0.001), a protein expression level of EME1 reduced by 35.7% (35.7%±14.9% vs 100.0%±28.9%, t=3.42, P<0.05), and a level of cell counting reduced by 45.1% (4 053±167 vs 8 988±477, t=16.91, P<0.001), as well as a level of cell activity reduced to 66.9% (0.518±0.046 vs 0.774±0.022, t=8.74, P<0.001) and a level of colony forming ability reduced to 29.0% (75±6 vs 260±9, t=28.92, P<0.001). Compared with the shCtrl group, the shEME1 group had a significant increase in the proportion of cells in G1 phase (49.9% vs 44.0%, t=8.96, P<0.001) and significant reductions in the proportion of cells in G2/M phase (15.9% vs 17.9%, t=9.13, P<0.001) and S phase (34.2% vs 38.1%, t=6.91, P<0.001), while Caspase 3/7 activity was enhanced by 1.5 times (145.8%±5.9% vs 100.0%±2.3%, t=12.50, P<0.001).  Conclusion  EME1 is highly expressed in liver cancer tissue, and silencing the EME1 gene can inhibit the proliferation of hepatoma cells and promote cell apoptosis.
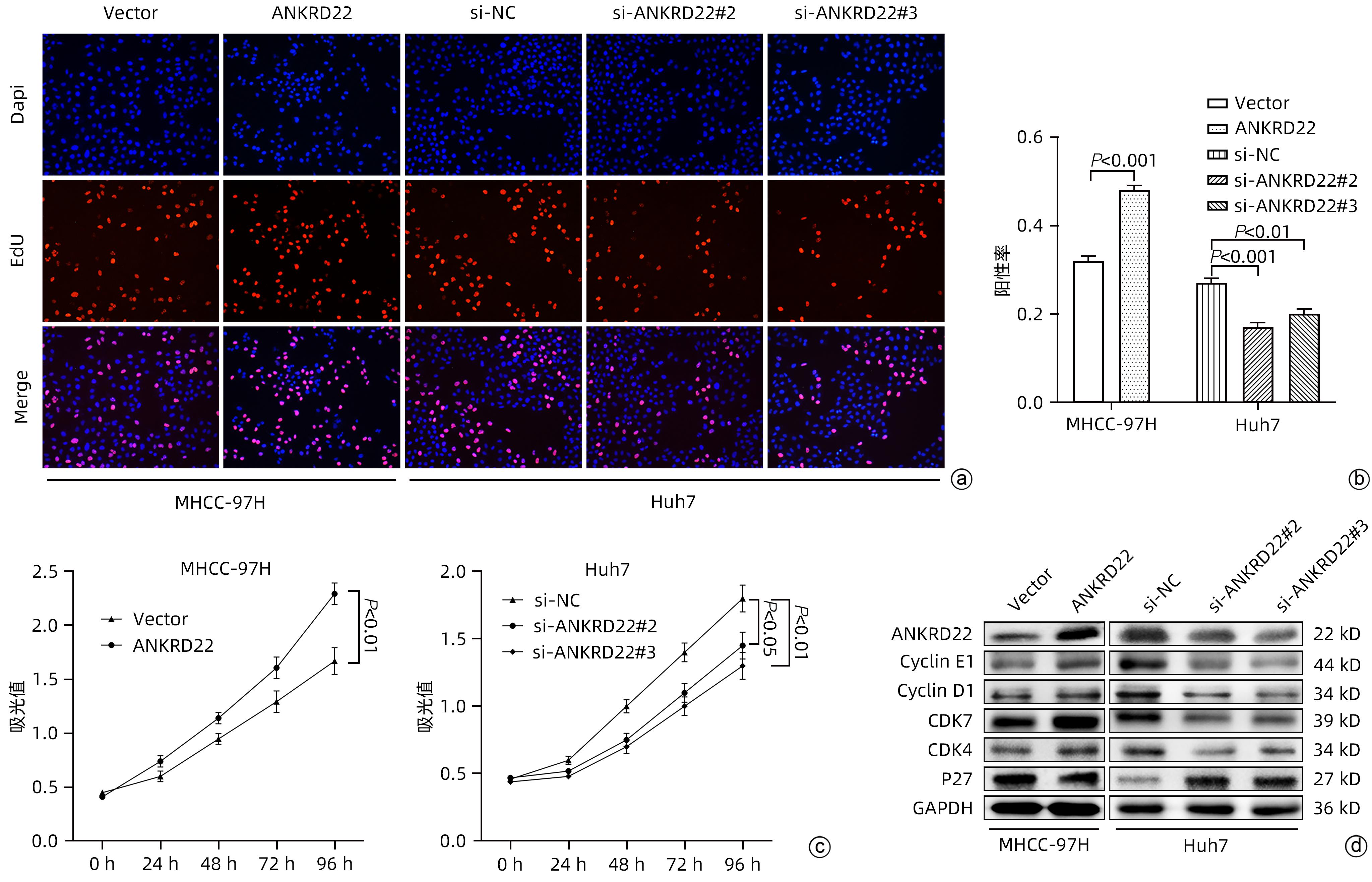
Effect of ankyrin-repeat domain-containing protein 22 on human hepatoma cells and its mechanism
Junzhe CAI, Songbai LIU, Xiaobin FEI, Peng LIU, Changhao ZHU, Xing WANG, Yaozhen PAN
2024, 40(5): 989-996. DOI: 10.12449/JCH240519
Abstract(1410) HTML (357) PDF (2397KB)(57)
Abstract:
  Objective  To investigate the effect of ankyrin-repeat domain-containing protein 22 (ANKRD22) on the proliferation, invasion, and migration of human hepatoma cells and its molecular mechanism.  Methods  The TCGA database was used to analyze the expression level of ANKRD22 in normal liver tissue and hepatocellular carcinoma tissue and its association with prognosis. Western Blot and qRT-PCR were used to measure the expression of ANKRD22 in human normal liver cells (L-02) and human hepatoma cells (Huh7, HepG2, MHCC-97H, SK-HEP-1, and SMMC-7721); CCK-8 assay, EdU, wound healing assay, and Transwell assay were used to observe the effect of ANKRD22 on the proliferation, invasion, and migration of hepatoma cells; Western Blot was used to investigate the association of ANKRD22 with cyclins and EMT-related proteins; KEGG and ssGSEA analyses were performed to investigate the mechanism of action of ANKRD22 in hepatoma cells, and related experiments were conducted for validation. The independent-samples t-test was used for comparison of continuous data between two groups; a one-way analysis of variance was used for comparison between multiple groups, and the least significant difference t-test was used for further comparison between two groups.  Results  In the TCGA database, the expression level of ANKRD22 in hepatoma tissue was significantly higher than that in normal liver tissue (t=5.083, P<0.05), and the patients with a high expression level of ANKRD22 had longer overall survival and disease-related survival than those with a low expression level of ANKRD22 (P<0.05). The expression level of ANKRD22 in various human hepatoma cell lines was higher than that in human normal liver cells (all P<0.05). Cell proliferation assay showed that the ANKRD22 overexpression group had significantly higher EdU positive rate and proliferation rate than the Vector group (t=19.60 and 6.72, both P<0.001), and compared with the si-NC group, the si-ANKRD22#2 group and the si-ANKRD22#3 group had significantly lower EdU positive rate and proliferation rate (all P<0.001). Compared with the Vector group, the overexpression group had significantly higher expression levels of Cyclin E1, Cyclin D1, CDK7, and CDK4 (t=3.54, 4.95, 6.34, and 5.19, all P<0.01), and the si-ANKRD22#2 group and the si-ANKRD22#3 group had significantly lower expression levels than the si-NC group (all P<0.001). The overexpression group had a significantly lower expression level of P27 than the Vector group (t=6.12, P<0.001), and the si-ANKRD22#2 group and the si-ANKRD22#3 group had a significantly higher expression level than the si-NC group (both P<0.001). Invasion and migration experiments showed that compared with the Vector group, the ANKRD22 overexpression group had significantly higher migration rate and number of crossings through the membrane (migration group and invasion group) (t=5.01, 25.60, and 3.67, all P<0.05), and compared with the si-NC group, thesi-ANKRD22#2 group and the si-ANKRD22#3 group had significantly lower migration rate and number of crossings through the membrane (migration group and invasion group) (all P<0.01). The overexpression group had significantly higher expression levels of N-cadherin, Vimentin, and Snail than the Vector group (t=12.13, 8.85, and 13.97, all P<0.001), and the si-ANKRD22#2 group and the si-ANKRD22#3 group had significantly lower expression levels than the si-NC group (all P<0.001); the overexpression group had a significantly lower expression level of E-cadherin than the Vector group (t=4.98, P<0.01), and the si-ANKRD22#2 group and the si-ANKRD22#3 group had a significantly higher expression level than the si-NC group (both P<0.001). The KEGG enrichment analysis and the ssGSEA analysis showed that ANKRD22 was associated with the PI3K/AKT/mTOR signaling pathway in hepatocellular carcinoma, and the overexpression group had significantly higher expression levels of p-AKT/AKT, p-PI3K/PI3K, and p-mTOR/mTOR than the Vector group (t=12.21, 3.43, and 9.75, all P<0.01), and the si-ANKRD22#2 group and the si-ANKRD22#3 group had significantly lower expression levels than the si-NC group (all P<0.001).  Conclusion  ANKRD22 is highly expressed in hepatoma cells and can promote the proliferation, invasion, and migration of hepatoma cells and the activation of the PI3K/AKT/mTOR signaling pathway.
Other Liver Disease
Liver biopsy and clinical features of liver injury of unknown origin: An analysis of 94 cases
Shuqi LI, Meiya CHEN, Yang SONG, Fei ZHOU, Ermei CHEN, Ligang CHEN, Jingping ZHOU
2024, 40(5): 997-1002. DOI: 10.12449/JCH240520
Abstract(1552) HTML (340) PDF (909KB)(106)
Abstract:
  Objective  To summarize the liver biopsy and clinical features of patients with liver injury of unknown origin, and to investigate the value of ultrasound-guided percutaneous liver biopsy in the diagnosis of liver injury of unknown origin.  Methods  A retrospective analysis was performed for the clinical data and ultrasound-guided percutaneous liver biopsy results of 94 patients with liver injury of unknown origin who were admitted to Zhongshan Hospital, Xiamen University, from January 2018 to February 2023. According to the proportion of the patients with different final diagnoses, the patients were divided into autoimmune liver disease (AILD) group, metabolic associated fatty liver disease (MAFLD) group, drug-induced liver injury (DILI) group, alcoholic liver disease (ALD) group, and unknown group. An analysis of variance was used for comparison of normally distributed continuous data between multiple groups, and the Bonferroni analysis or the Dunnett’ T3 test was used for further comparison between two groups; the Kruskal-Wallis H test was used for comparison of non-normally distributed continuous data between multiple groups; the Fisher’s exact test was used for comparison of categorical data between multiple groups.  Results  All 94 patients with liver injury of unknown origin underwent ultrasound-guided percutaneous liver biopsy after admission, among whom 90 patients (95.7%) had a confirmed diagnosis based on liver biopsy and clinical features. There were 43 patients (45.7%) with AILD, 21 (22.3%) with MAFLD, 15 (16.0%) with DILI, 6 (6.4%) with ALD, 1 (1.1%) with AILD and MAFLD, 1 (1.1%) with hemochromatosis, 1 (1.1%) with Budd-Chiari syndrome, 1 (1.1%) with congenital hepatic fibrosis, and 1 (1.1%) with idiopathic portal hypertension, while 4 patients (4.3%) still had an unknown etiology after liver biopsy. There were significant differences between the patients with top five diagnoses in age (F=4.457, P<0.05) , body mass index (BMI) (F=3.245, P<0.05), aspartate aminotransferase (AST) (H=11.128, P<0.05), gamma-glutamyl transpeptidase (GGT) (H=24.789, P<0.05), alkaline phosphatase (ALP) (H=26.013, P<0.05), IgG (H=19.099, P<0.05), IgM (H=21.263, P<0.05), AMA-M2 positive rate (P<0.05), and ANA positive rate (P<0.05). Compared with the MAFLD group, the AILD group had significantly higher age, AST, GGT, and ALP and a significantly lower BMI; compared with the MAFLD group and the DILI group, the AILD group had significant increases in IgG and IgM; the AILD group had significant increases in the positive rates of AMA-M2 and ANA compared with the other four groups.  Conclusion  AILD, MAFLD, and DILI are the most common causes in patients with liver injury of unknown origin. Ultrasound-guided percutaneous liver biopsy plays an important role in determining the cause of liver injury of unknown origin, but it is still needed to make a comprehensive analysis based on clinical history, different types of liver injury, laboratory markers, and imaging data.
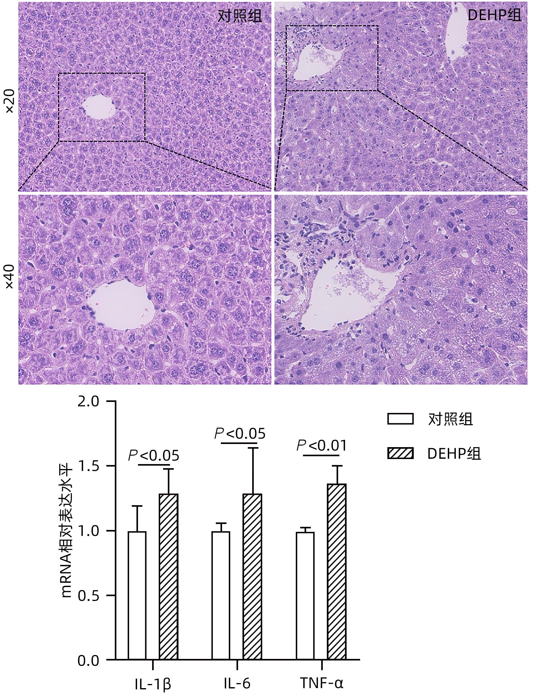
Mechanism of bis(2-ethylhexyl) phthalate in inducing cholestasis and liver injury in mice
Jiayi ZHANG, Yun YU, Fan ZHAO, Lu YE, Jianqing WANG
2024, 40(5): 1003-1008. DOI: 10.12449/JCH240521
Abstract(1552) HTML (321) PDF (1455KB)(63)
Abstract:
  Objective  To investigate the mechanism of bis(2-ethylhexyl) phthalate (DEHP) in inducing cholestasis and liver injury in mice.  Methods  In the in vivo experiment, adult female ICR mice were randomly divided into control group (corn oil) and DEHP group (200 mg/kg/d), and a model of cholestasis was established by intragastric administration for 4 weeks. After blood and liver tissue samples were collected from all mice, a biochemical analyzer was used to measure the level of total bile acid (TBA) in serum and the liver, and a microplate reader was used to measure alkaline phosphatase (ALP) and gamma-glutamyl transpeptidase (GGT); HE staining was used to observe the pathological changes of the liver; RT-PCR was used to measure the mRNA expression levels of the inflammatory factors interleukin-1β (IL-1β), interleukin-6 (IL-6), and tumor necrosis factor-α (TNF-α) in the liver; liquid chromatography/triple quadrupole mass spectrometry was used to measure the bile acid profile in the liver of mice. In the invitro experiment, AML-12 mouse hepatocytes were cultured and treated with DEHP (250 µmol/L), DCA (125 µmol/L), and CDCA (125 µmol/L) for 24 hours, and RT-PCR was used to measure the mRNA expression levels of the inflammatory cytokines IL-1β, IL-6, and TNF-α. The independent-samples t test was used for comparison of continuous data between two groups; a one-way analysis of variance was used for comparison between multiple groups, and the LSD-t test was used for further comparison between two groups.  Results  The invivo experiment showed that compared with the control group, the DEHP group had significant increases in the serum levels of TBA, ALP, and GGT and the level of TBA in the liver (the t values are respectively -4.396, -5.109, -8.504, -3.792 and -7.974, all P<0.05,). Compared with the control group, the DEHP group had significant increases in cholic acid, chenodeoxycholic acid, taurocholic acid, deoxycholic acid, and ursodeoxycholic acid (the t values are respectively -2.802, -3.177, -2.633, -2.874 and -2.311, all P<0.05). HE staining of the liver showed that the mice in the DEHP group had enlargement of the portal area, bile duct deformation, inflammatory cell infiltration around the bile duct, and significant increases in the mRNA expression levels of the inflammatory factors IL-1β, IL-6, and TNF-α in the liver (the t values are respectively -2.539, -2.823 and -4.636, all P<0.05). The invitro experiment showed that the actual difference in hepatocyte viability after 0-1 000 µmol/L DEHP treatment does not exceed 15%, but there were significant increases in the mRNA expression levels of the inflammatory cytokines IL-1β, IL-6, and TNF-α after treatment with DEHP at different concentrations of 125 µmol/L, 250 µmol/L, and 500 µmol/L (all P<0.05). Compared with DEHP stimulation alone, the combined stimulation of CDCA and DEHP upregulates the cytokine in hepatocyte IL-1β mRNA levels (P<0.01); the combined stimulation of DCA and DEHP can significantly increase the cytokine in hepatocyte IL-1β and IL-6 mRNA levels (all P<0.01).  Conclusion  DEHP exposure can cause cholestasis and induce liver inflammation in mice, possibly by promoting the production of toxic bile acids and the secretion of inflammatory factors.
Pancreatic Disease
Clinical features of acute pancreatitis in pregnancy and related risk factors
Di WU, Dahua DAI, Wenmei LIANG, Bao FU, Xiaoyun FU
2024, 40(5): 1009-1015. DOI: 10.12449/JCH240522
Abstract(1027) HTML (312) PDF (736KB)(68)
Abstract:
  Objective  To investigate the clinical features and maternal and fetal outcomes of acute pancreatitis in pregnancy (APIP) and the risk factors for disease aggravation, and to establish a predictive model.  Methods  A retrospective analysis was performed for 52 APIP patients who were admitted to Affiliated Hospital of Zunyi Medical University from January 2017 to December 2022, and according to disease severity, they were divided into mild acute pancreatitis (MAP) group with 32 patients, moderate-severe acute pancreatitis (MSAP) group with 8 patients, and severe acute pancreatitis (SAP) group with 12 patients. The logistic regression analysis was performed for the clinical data of each group,and the receiver operating characteristic (ROC) curves were plotted to assess the value of risk factors in predicting the severity of APIP. A one-way analysis of variance was used for comparison of normally distributed continuous data between multiple groups,and the least significant difference t-test was used for further comparision between two groups. The Kruskal-Wallis H test was used for comparison of non-normally distributed continuous data between multiple groups,and the Wilcoxon rank-sum test was used for further comparision between two groups; the chi-square test was used for comparison of categorical data between groups.  Results  Of all patients in terms of etiology, 26 (50%) had hyperlipidemic pancreatitis, 20 (38.4%) had biliary pancreatitis, and 6 (11.5%) had idiopathic pancreatitis. In terms of gestational week, 1 patient (1.9%) was in early pregnancy, 25 (48.1%) were in mid-pregnancy, and 26 (50.0%) were in late pregnancy. A total of 10 patients (19.2%) had acute respiratory distress syndrome (ARDS), among whom 9 (90%) required respiratory support. There were significant differences between the patients with different severities of APIP in aspartate aminotransferase, alanine aminotransferase, blood urea nitrogen, blood glucose, C-reactive protein (CRP), international normalized ratio (INR), pneumonia, ARDS, sepsis, hepatic insufficiency, and coagulation dysfunction (all P<0.05). The univariate analysis showed that the severity of APIP was associated with blood glucose, blood urea nitrogen, CRP, and pneumonia (all P<0.05), and pneumonia was a risk factor for the aggravation of APIP (odds ratio=18.938, 95% confidence interval: 1.020 ‍— ‍351.747, P=0.048). CRP, blood glucose, blood urea nitrogen, and INR used in combination had a larger area under the ROC curve than each index used alone (0.954 vs 0.778/0.796/0.721/0.801).  Conclusion  Pneumonia is a risk factor for the aggravation of APIP, and the combination of CRP, blood glucose, blood urea nitrogen, and INR can be used to predict the severity of APIP.
Effect of high-frequency irreversible electroporation in the ablation of porcine pancreatic tissue
Rong XING, Jiru DU, Yuanchi WENG, Feng WANG, Chao LIU
2024, 40(5): 1016-1020. DOI: 10.12449/JCH240523
Abstract(1105) HTML (868) PDF (1263KB)(73)
Abstract:
  Objective  To investigate the effect of high-frequency irreversible electroporation (H-FIRE) in the ablation of pig pancreatic tissue.  Methods  Laparotomy was conducted in this study, and needle electrodes were used to release electric pulses in 12 pigs. Three sets of parameters were established for ablation at the low, medium, and high values of field strength (1 000 V/cm, 1 500 V/cm, and 2 500 V/cm). The groups were compared in terms of the data including postoperative recovery, ablation area, and histopathological features to validate the safety and efficacy of H-FIRE in the ablation of porcine pancreatic tissue. The paired t-test was used for comparison of continuous data between two groups.  Results  All pigs in the experiment survived and showed a good effect of ablation. The histopathological analysis of all groups showed thorough and effective ablation, with a clear boundary between the ablated area and the normal tissue area. The mean ablation area in the low, medium, and high field strength groups was 30.96±3.73 mm2, 51.93±25.26 mm2, and 108.90±55.23 mm2, respectively, and the high and medium field strength groups had a significantly larger ablation area than the low field strength group (both P<0.05), while there was no significant difference in ablation area between the medium and high field strength groups (P>0.05).  Conclusion  H-FIRE ablation is safe and effective for porcine pancreatic tissue under specific ablation parameters.
Review
Hepatitis B vaccine: From prevention to treatment
Yisi LIU, Shan REN, Sujun ZHENG, Xinyue CHEN
2024, 40(5): 1021-1025. DOI: 10.12449/JCH240524
Abstract(1991) HTML (1231) PDF (659KB)(209)
Abstract:
Hepatitis B vaccination is the most economical and effective way to prevent HBV infection. The advances in molecular biology and genetic engineering have continuously improved the manufacturing process of vaccines, and hepatitis B vaccine has gradually developed from the initial plasma-derived vaccine to the currently used recombinant vaccine. Preventive hepatitis B vaccine has been clinically tested in patients with HBsAg seroclearance to increase the level of anti-HBs, with certain safety and efficacy. As one of the multiple targets for new drugs in the treatment of chronic hepatitis B, a therapeutic hepatitis B vaccine based on HBsAg is already in the stages of research and development and clinical trial.
Role of HBeAg-induced immune activition and immunosuppression in chronic hepatitis B
Xinyang LI, Zhengkun TU
2024, 40(5): 1026-1031. DOI: 10.12449/JCH240525
Abstract(1402) HTML (294) PDF (875KB)(201)
Abstract:
Chronic hepatitis B induced by HBV infection is a significant risk factor leading to liver cirrhosis and liver cancer. Half a century ago, HBeAg was first discovered in the serum of HBV infected individuals, and although HBeAg does not participate in HBV infection or replication in hepatocytes, studies have shown that it can interfere with the innate and adaptive immune responses of the host and play an important role in immune activation and immunosuppression during chronic HBV infection. HBV has no cytotoxicity to the infected hepatocytes, and the antiviral action and inflammatory response mediated by immune response determine whether HBV is cleared or induces liver inflammation-related diseases. Therefore, this article reviews the formation of HBeAg and its immune activation and immunosuppression mechanisms in chronic HBV infection, with a focus on the different immune effects caused by HBeAg on innate immune and adaptive immune cells, and this article also elaborates on the dual role of HBeAg in inducing immune responses and explores the conversion role of HBeAg in different stages of chronic HBV infection.
Advances in drug therapy for primary sclerosing cholangitis
Xia SHENG, Qingming JI, Xinyu LI, Lihong WANG, Junqi NIU
2024, 40(5): 1032-1038. DOI: 10.12449/JCH240526
Abstract(1446) HTML (710) PDF (731KB)(123)
Abstract:
Primary sclerosing cholangitis (PSC) is a cholestatic disease characterized by chronic progressive bile duct inflammation and has a low incidence rate and poor prognosis in China. There is still no drug therapy that can change the course of PSC, and liver transplantation is the only effective treatment for PSC, with a 5-year survival rate of 85% after transplantation. Drug therapy for PSC is facing great challenges based on the current status of PSC. At present, drugs for the treatment of PSC are in the stage of clinical trials and have shown certain application prospect, among which ursodeoxycholic acid is the most widely studied and commonly used drug. In addition, there are many emerging drugs in the pipeline. This article summarizes the latest advances in drug therapy for PSC.
Research advances in liver macrophages regulating malignant transformation of hepatic precancerous lesions
Ruijuan YAN, Junzhe JIAO, Yu HUANG, Shuguang YAN, Hailiang WEI, Zhanjie CHANG, Yingjun GUO, Jingtao LI
2024, 40(5): 1039-1043. DOI: 10.12449/JCH240527
Abstract(1475) HTML (413) PDF (1010KB)(70)
Abstract:
Liver macrophages are important immune cells in the liver, and they express proinflammatory factors and anti-inflammatory factors through polarization into M1 type and M2 type, respectively, thereby playing a role in regulating inflammatory damage response. The malignant transformation of hepatic progenitor cells is the core mechanism of the malignant progression of hepatic precancerous lesions, and its key factor is the continuous stimulation of inflammatory microenvironment, which is closely associated with M1/M2 macrophage polarization. This review mainly focuses on the association between macrophage polarization, chronic inflammation, and malignant transformation of hepatic progenitor cells, so as to provide a theoretical basis for the prevention and treatment of hepatic precancerous lesions.
Role and mechanism of CC chemokines and their receptors in chronic liver diseases
Zixin ZHANG, Hui LI, Jiahui WANG, Yujing TAO, Xiaoyan ZENG
2024, 40(5): 1044-1049. DOI: 10.12449/JCH240528
Abstract(1376) HTML (561) PDF (754KB)(70)
Abstract:
In recent years, the incidence rate of chronic liver diseases continues to rise, such as chronic hepatitis B, nonalcoholic fatty liver disease, liver fibrosis, liver cirrhosis, and hepatocellular carcinoma, and the age of onset gradually becomes younger. At present, the role of many CC chemokines in chronic liver diseases has been confirmed. This article summarizes the research advances in CC chemokines and their receptors that affect chronic liver diseases in recent years and explore their potential application in chronic liver diseases, so as to provide new ideas for the prevention and treatment of chronic liver diseases.
The relationship between the Wnt signaling pathway and liver regeneration and its role in liver diseases
Yupei LIN, Xiaoping LIU, Yinbing LUO, Feiyan LI, Yingying LIAO, Shicong MO, Dewen MAO, Yanmei LAN
2024, 40(5): 1050-1056. DOI: 10.12449/JCH240529
Abstract(2349) HTML (529) PDF (936KB)(116)
Abstract:
The Wnt signaling pathway plays an important role in maintaining liver homeostasis and liver regeneration. In healthy livers, the Wnt signaling pathway is mostly inactive, but it is continuously overactivated during cell renewal or regeneration processes, as well as in certain pathological conditions, diseases, precancerous states, and cancers. Persistent liver cell injury often leads to chronic liver diseases such as liver fibrosis, liver cirrhosis, and liver cancer. This article summarizes the basic structural features of the Wnt signaling pathway and analyzes its important role in the pathological progression of various liver diseases, so as to provide new ideas for the prevention and treatment of liver diseases in clinical practice.
Role of β-glucuronidase in the formation of primary intrahepatic stones
Guo LI, Haijun YE, Zhikai XU, Wentao LI, Chenglei XU, Jiang LI
2024, 40(5): 1057-1061. DOI: 10.12449/JCH240530
Abstract(1393) HTML (309) PDF (725KB)(77)
Abstract:
Primary intrahepatic stones (PIS) is a refractory disease with a high incidence rate in Southwest China, which greatly affects the life of patients. Metabolites, such as β-glucuronidase produced by chronic biliary tract infection, play an important role in the formation of pigmented stones. In addition to exogenous β-glucuronidase produced by bacteria, endogenous β-glucuronidase produced by intrahepatic bile duct cells also plays an important role in the formation of stones. This article analyzes the research advances in the role of β-glucuronidase in the pathogenesis of PIS, in order to provide a possible method for the prevention and treatment of PIS.
Development of percutaneous transhepatic cholangioscopy and comparison of different techniques in treatment of cholelithiasis
Shengyu WANG, Shuodong WU
2024, 40(5): 1062-1067. DOI: 10.12449/JCH240531
Abstract(1859) HTML (962) PDF (701KB)(144)
Abstract:
Intrahepatic bile duct stone is a type of biliary system disease characterized by complex conditions and frequent recurrence, and traditional surgical treatment methods tend to cause various complications and have high requirements for surgical standards. Percutaneous transhepatic cholangioscopy (PTCS) is highly efficient in removing stones and is widely used in clinical practice, but there are also other medical techniques for the treatment of cholelithiasis. This article mainly discusses the constant development of PTCS and compares the efficacy of PTCS and other techniques in the treatment of cholelithiasis.
Pathogenesis, diagnosis, and treatment of pancreatogenic diabetes
Xiwang WANG, Jingjing JIN, Ying WANG, Chenxiao WANG, Yonghua ZHANG, Yajiao GU, Xiao WANG
2024, 40(5): 1068-1072. DOI: 10.12449/JCH240532
Abstract(2535) HTML (701) PDF (749KB)(158)
Abstract:
Pancreatogenic diabetes is a type of diabetes mellitus secondary to exocrine pancreatic disease, and it was officially proposed by the American Diabetes Association in 2014, with chronic pancreatitis as the most common etiology, followed by pancreatic cancer. At present, the misdiagnosis rate of this disease is extremely high, and patients with pancreatogenic diabetes have a higher risk of death and readmission than patients with type 2 diabetes. Therefore, it is of great significance to fully understand, correctly identify, and diagnose pancreatogenic diabetes in the early state, so as to reduce the disability rate and mortality rate of this disease. This article reviews the advances in the possible pathogenesis, diagnosis, treatment, and management of pancreatic diabetes secondary to pancreatitis and pancreatic cancer.
Introduction of High - quality Articles in Foreign Journals
Journal of Hepatology|Endoscopic procedures in hepatology: Current trends and new developments
2024, 40(5): 960-960. DOI: 10.12449/JCH2405.gwqkjpwzjj1
Abstract(705) HTML (454) PDF (872KB)(47)
Abstract:
Journal of Hepatology|An open-label randomised-controlled trial of azathioprine vs. mycophenolate mofetil for the induction of remission in treatment-naive autoimmune hepatitis
2024, 40(5): 981-981. DOI: 10.12449/JCH2405.gwqkjpwzjj2
Abstract(508) HTML (280) PDF (891KB)(47)
Abstract:
Hepatology Communications|Proton pump inhibitor treatment is associated with acute-on-chronic liver failure in patients with advanced cirrhosis
2024, 40(5): 1002-1002. DOI: 10.12449/JCH2405.gwqkjpwzjj3
Abstract(541) HTML (177) PDF (892KB)(46)
Abstract:
Journal of Gastroenterology and Hepatology|Novel protein C6ORF120 promotes liver fibrosis by activating hepatic stellate cells through the PI3K/Akt/mTOR pathway
2024, 40(5): 1049-1049. DOI: 10.12449/JCH2405.gwqkjpwzjj4
Abstract(485) HTML (186) PDF (907KB)(40)
Abstract:
Acknowledgements
Current reviewers
2024, 40(5): 865-865. DOI: 10.12449/JCH2405.zhixie
Abstract(389) HTML (163) PDF (875KB)(33)
Abstract: