中文English
ISSN 1001-5256 (Print)
ISSN 2097-3497 (Online)
CN 22-1108/R

Vol.41 No.5 (295 in total) May 2025

Theme Issue: Rheumatic Diseases and Liver 

Executive Chief Editors: LIU Yanying, JIA Jidong

Beijing Friendship Hospital, Capital Medical University

Display Method:
Editorial
Recognizing hepatic manifestations in rheumatic diseases
Chengyao WANG, Yanying LIU
2025, 41(5): 801-805. DOI: 10.12449/JCH250501
Abstract(2020) HTML (187) PDF (640KB)(451)
Abstract:
The liver is one of the organs most commonly affected by rheumatic diseases. Hepatic abnormalities in patients with rheumatic diseases can result from a variety of factors, including direct liver involvement by the disease itself, coexistence with primary liver disease, and drug-induced liver injury. When liver indicators are abnormal, a thorough differential diagnosis is required. For unexplained liver dysfunction, routine testing for autoantibodies should be performed to facilitate early identification of underlying autoimmune liver disease. If the etiology remains unclear, a liver biopsy is recommended for a final diagnosis if feasible. Alongside active management of rheumatic diseases, it is necessary to closely monitor liver function, avoid the use of agents that may exacerbate hepatic damage, particularly anti-rheumatic drugs with strong hepatotoxicity, and tailor treatment strategies according to personal specific conditions, so as to minimize liver damage and improve long-term outcome.
Expert Forum
Diagnosis and treatment of liver involvement secondary to rheumatic diseases
Ziyuan QUE, Fanxing MENG, Chuntong LIU, Yanying LIU, Haiyu QI
2025, 41(5): 806-811. DOI: 10.12449/JCH250502
Abstract(1561) HTML (402) PDF (639KB)(173)
Abstract:
Rheumatic diseases are chronic inflammatory autoimmune diseases that can affect multiple organs and systems. In clinical practice, most patients with rheumatic diseases present with asymptomatic liver function abnormalities during the course of the disease, and the etiology of such diseases may be associated with the rheumatic disease itself, medications, metabolism, viruses, or the presence of other chronic liver diseases. Immune-mediated inflammatory responses play a significant role in liver involvement (including hepatocyte injury, intrahepatic vascular lesions, and hepatic fibrosis) in rheumatic diseases. This article discusses the clinical features and management of liver involvement secondary to rheumatic diseases, in order to enhance the understanding of this condition among specialists in related fields.
Rheumatic diseases and portal hypertension
Li SHEN, Weijia DUAN, Tingting LYU, Jidong JIA
2025, 41(5): 812-816. DOI: 10.12449/JCH250503
Abstract(1731) HTML (215) PDF (603KB)(203)
Abstract:
Rheumatic diseases are a group of chronic disorders characterized by abnormalities in the immune system, while portal hypertension occurs due to increased blood flow or heightened resistance in the portal venous system or obstruction of hepatic venous outflow. Both rheumatic diseases and their medications can lead to noncirrhotic portal hypertension. The hypercoagulable state associated with rheumatic diseases can result in thrombosis within the portal and hepatic venous systems, and damage to the intrahepatic portal system and hepatic sinusoidal endothelial system can lead to porto-sinusoidal vascular disease and hepatic sinusoidal obstruction syndrome. Moreover, drugs used for the treatment of rheumatic diseases may cause liver parenchymal injury, which further leads to liver fibrosis and cirrhosis, or they may damage the hepatic vascular endothelium and thus cause noncirrhotic portal hypertension. This article elaborates on the mechanisms and characteristics by which common rheumatic diseases and their therapeutic agents lead to portal hypertension, in order to provide insights and assistance for clinical diagnosis, treatment, and follow-up monitoring.
Primary biliary cholangitis comorbid with other connective tissue diseases: Thoughts and challenges
Siyan CAI, Yi WEI, Xu WANG, Li WANG, Fengchun ZHANG
2025, 41(5): 817-822. DOI: 10.12449/JCH250504
Abstract(2304) HTML (443) PDF (680KB)(128)
Abstract:
Primary biliary cholangitis (PBC) is a chronic progressive autoimmune liver disease that is often comorbid with other connective tissue diseases (CTDs), and such comorbidity can significantly alter the natural course or clinical phenotype of PBC or CTDs, limiting available therapeutic drugs and complicating clinical decision-making. Due to the involvement of the interdisciplinary subjects of hepatology, rheumatology, and clinical immunology and a paucity of large-scale cohort data and in-depth basic research, there is a limited understanding of such comorbidity in clinical practice, which increases the complexity of clinical diagnosis and treatment. This article summarizes the comorbidity of PBC with common CTDs such as Sjögren’‍s syndrome, systemic sclerosis, systemic lupus erythematosus, and idiopathic inflammatory myopathies, and analyzes related immune mechanisms, clinical manifestations, diagnostic challenges, treatment strategies, and prognosis. It is expected to establish PBC-CTD comorbidity cohorts through future multidisciplinary collaborations, focus on genetic background, immune mechanisms, and multi-omics approaches, elucidate pathogenesis and novel therapeutic targets, and improve the prognosis of patients by optimizing treatment strategies through precision medicine and artificial intelligence.
Liver involvement in pediatric rheumatic diseases
Fei SUN, Huawei MAO
2025, 41(5): 823-827. DOI: 10.12449/JCH250505
Abstract(1916) HTML (186) PDF (624KB)(84)
Abstract:
Pediatric rheumatic diseases are a group of complex chronic inflammatory disorders, mainly including juvenile idiopathic arthritis, diffuse connective tissue diseases, systemic vasculitis, and autoinflammatory diseases. Liver involvement is quite common in pediatric rheumatic diseases. In most cases, pediatric rheumatic diseases with liver involvement manifest as varying degrees of abnormal liver enzymes or hepatomegaly and may not have significant liver parenchyma lesions, and such diseases rarely progress to liver decompensation. Only a few children with rheumatic diseases may develop severe liver lesions. Liver involvement in children with rheumatic diseases may be caused by the primary disease itself or concurrent autoimmune liver diseases, but secondary factors are more common, including drug-induced liver damage caused by drugs used to treat rheumatic diseases, viral hepatitis, and fatty liver disease. This article summarizes liver involvement in pediatric rheumatic diseases, in order to provide a reference for the etiological analysis, diagnosis, and treatment strategies of liver involvement in pediatric rheumatic diseases.
Guideline
Expert consensus on integrated traditional Chinese and Western medicine diagnosis and treatment of cirrhotic ascites (2025)
Digestive System Diseases Professional Committee of Chinese Association of Integrated Medicine
2025, 41(5): 828-838. DOI: 10.12449/JCH250506
Abstract(3543) HTML (872) PDF (1238KB)(448)
Abstract:
Cirrhotic ascites is a highly prevalent and recurrent clinical condition. This consensus integrates the understanding of traditional Chinese and Western medicine on ascites caused by liver cirrhosis, comprehensively reviews the etiology, pathology, diagnostic techniques, and treatment strategies, presents the latest research progress in this field. Moreover, it emphasizes the advantages of combining traditional Chinese and Western medicine in relieving symptoms, controlling disease progression, and improving patients’ quality of life, and highlights the clinical practical orientation.
An excerpt of EASL-ERN clinical practice guidelines on Wilson’s disease (2025 edition)
Weiyuan FANG, Jianshe WANG
2025, 41(5): 839-843. DOI: 10.12449/JCH250507
Abstract(2075) HTML (731) PDF (547KB)(228)
Abstract:
In April 2025, the European Association for the Study of the Liver (EASL) released an updated edition of clinical practice guidelines on Wilson’s disease, and compared with the 2012 edition, the updated guidelines perform detailed elaboration and updates on clinical manifestations, diagnostic algorithms, treatment strategies, and monitoring protocols, emphasize the role of serum exchangeable copper in the diagnosis and monitoring of Wilson’s disease, and provide the reference ranges for clinical application. The updated guidelines also recommend and summarize the drugs for symptomatic treatment of neuropsychiatric symptoms, add a dedicated section on transitioning pediatric patients to adult care, and discuss the optimal timing, multidisciplinary team composition, and implementation frameworks of the transition plan. These updates fully reflect the latest evidence and the development of clinical needs in the diagnosis and treatment of Wilson’s disease. This article gives an excerpt of the recommendations in the guidelines.
Guideline Interpretation
Interpretation of guideline for diagnosis and treatment of acute-on-chronic liver failure (2025 edition)
Manman XU, Huaibin ZOU, Zhongping DUAN, Tao HAN, Yu CHEN
2025, 41(5): 844-850. DOI: 10.12449/JCH250508
Abstract(3044) HTML (587) PDF (720KB)(468)
Abstract:
In 2025, Severe Liver Disease and Artificial Liver Group and Nutrition and Regeneration in End-Stage Liver Disease Group of Chinese Society of Hepatology, Chinese Medical Association, convened a panel of national experts to jointly develop China’s first guideline for the diagnosis and treatment of acute-on-chronic liver failure (ACLF). Based on the latest research findings and clinical practice in China and globally, this guideline establishes a standardized definition of ACLF and provide recommendations for its diagnosis, treatment, and clinical management. This article gives an interpretation of the key points in the guideline, in order to provide a reference for standardized diagnosis and treatment of ACLF.
Interpretation of critical update: AASLD practice guidance on prevention, diagnosis, and treatment of hepatocellular carcinoma
Yuze ZHAO, Yuxiao CHEN, Kechun WANG, Mingda WANG, Tian YANG
2025, 41(5): 851-854. DOI: 10.12449/JCH250509
Abstract(2488) HTML (405) PDF (747KB)(333)
Abstract:
In February 2025, the American Association for the Study of Liver Diseases (AASLD) published online “Critical Update: AASLD Practice Guidance on Prevention, Diagnosis, and Treatment of Hepatocellular Carcinoma”. This update mainly focuses on the latest analysis results of the IMbrave050 study and performs corresponding updates and adjustments to recommendations based on the issues in clinical practice. As for the postoperative adjuvant therapeutic strategies for hepatocellular carcinoma (HCC) based on immune checkpoint inhibitors, the AASLD has re-evaluated and updated the practice guidance. The update revises related texts and recommendations for adjuvant therapy and the management algorithms for HCC recurrence during or after adjuvant therapy. Furthermore, the AASLD emphasizes that even for HCC patients at a high risk of recurrence after resection or local ablation, close monitoring for recurrence remains the current standard treatment regimen. Our team makes an excerpt of the update, systematically introduces the background and specific contents of the update, and discuss the adjuvant therapy for HCC, in order to provide a reference for readers.
Viral Hepatitis
Value of alpha-fetoprotein combined with prealbumin in evaluating the prognosis of patients with hepatitis B virus-related acute-on-chronic liver failure
Meijuan CHEN, Chunyan LI, Huaqian XU, Shanhong TANG
2025, 41(5): 855-861. DOI: 10.12449/JCH250510
Abstract(1776) HTML (237) PDF (883KB)(91)
Abstract:
  Objective  To investigate the association of alpha-fetoprotein (AFP) and prealbumin (PAB) with the 90-day prognosis of patients with hepatitis B virus-related acute-on-chronic liver failure (HBV-ACLF), as well as the difference in 90-day prognosis between the patients with different levels of AFP and PAB.  Methods  A total of 371 HBV-ACLF patients who were hospitalized in The General Hospital of Western Theater Command from January 2018 to January 2023 were enrolled, and according to the follow-up results on day 90 after discharge, they were divided into survival group with 216 patients and death group with 155 patients. The medical record system was used to collect general data, AFP, PAB, and other related laboratory markers. The t-test was used for comparison of normally distributed continuous data between two groups; a one-way analysis of variance was used for comparison between multiple groups, and the least significant difference t-test was used for comparison between two groups. The Mann-Whitney U test was used for comparison of non-normally distributed continuous data between two groups, and the Kruskal-Wallis H test was used for comparison between multiple groups and further comparison between two groups. The chi-square test was used for comparison of categorical data between groups. The multivariate logistic regression analysis was used to identify the influencing factors for the prognosis of HBV-ACLF patients. The receiver operating characteristic (ROC) curve was plotted for AFP and PAB to determine their cut-off values. The Kaplan-Meier method was used to plot survival curves, and the Log-rank test was used for comparison.  Results  Compared with the death group, the survival group had significantly higher levels of hemoglobin (Hb), PAB, AFP, and platelet count (PLT) (all P<0.05) and significantly lower age, total bilirubin (TBil), white blood cell count (WBC), cystatin, creatinine, urea, international normalized ratio (INR), Model for End-Stage Liver Disease (MELD) score, proportion of patients with Child-Pugh class C, and incidence rates of ascites and hepatic encephalopathy (all P<0.05). The multivariate logistic regression analysis showed that PAB (odds ratio [OR]=0.985, 95% confidence interval [CI]: 0.972‍ ‍—‍ ‍0.998, P=0.024), AFP (OR=0.998, 95%CI: 0.996‍ ‍—‍ ‍1.000, P=0.028), PLT (OR=0.989, 95%CI: 0.982‍ ‍—‍ ‍0.996, P=0.003), age (OR=1.046, 95%CI: 1.018‍ ‍—‍ ‍1.075, P=0.001), TBil (OR=1.004, 95%CI: 1.002‍ ‍—‍ ‍1.006, P<0.001), and WBC (OR=1.237, 95%CI: 1.110‍ ‍—‍ ‍1.379, P<0.001) were independent influencing factors for 90-day prognosis in HBV-ACLF patients. According to the cut-off values of AFP and PAB on ROC curves, the patients were divided into group A with 102 patients (AFP≥73.19 ng/mL and PAB≥22.55 mg/L), group B with 170 patients (AFP≥73.19 ng/mL and PAB<22.55 mg/L; AFP<73.19 ng/mL and PAB≥22.55 mg/L), and group C with 99 patients (AFP<73.19 ng/mL and PAB<22.55 mg/L). There were significant differences between these three groups in age, Hb, INR, MELD score, and Child-Pugh class (all P<0.05). The Kaplan-Meier survival analysis showed that group A had a significantly higher 90-day cumulative survival rate than groups B and C (χ2=19.825, P<0.001).  Conclusion  AFP combined with PAB can better predict the 90-day prognosis of HBV-ACLF patients, and patients with high levels of AFP and PAB tend to have a lower mortality rate on day 90.
Fatty Liver Disease
Features of intestinal flora in patients with nonalcoholic fatty liver disease and Helicobacter pylori infection
Jingjing LIU, Qike WANG, Zhiqiang MA, Yan LIANG, Renping LI
2025, 41(5): 862-871. DOI: 10.12449/JCH250511
Abstract(671) HTML (209) PDF (6646KB)(74)
Abstract:
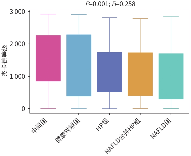
  Objective  To investigate the features and mechanism of action of intestinal flora in patients with nonalcoholic fatty liver disease (NAFLD) and Helicobacter pylori (HP) infection by comparing the changes in intestinal flora between the healthy population, the patients with HP infection, the patients with NAFLD, and the patients with NAFLD and HP infection.  Methods  This study was conducted among the 19 patients with NAFLD (NAFLD group), 19 patients with HP infection (HP group), and 19 patients with NAFLD and HP infection (NAFLD+HP group) who were admitted to The Second Affiliated Hospital of Henan University of Science and Technology from March 1, 2023 to April 30, 2024, and 20 individuals undergoing physical examination were enrolled as control group. Fecal samples were collected, total DNA was extracted for PCR amplification, and 16S rDNA sequencing was performed to compare the features of intestinal flora between the four groups. An analysis of variance was used for comparison of continuous data between multiple groups, and the chi-square test was used for comparison of categorical data between multiple groups. The Mann-Whitney U test or the Kruskal-Wallis H test was used for comparison of the species in intestinal flora.  Results  The NAFLD+HP group showed a tendency of reduction in flora abundance compared with the other three groups. There was a significant difference in flora distribution between the NAFLD+HP group and the NAFLD group and between the NAFLD group and the control group (P<0.05). At the phylum level, the top three species in the NAFLD+HP group were Firmicutes (59.94%), Proteobacteria (17.00%), and Actinobacteria (14.75%), with an increase in the proportion of Proteobacteria and a reduction in the proportion of Actinobacteria compared with the other three groups. At the genus level, the top five dominant bacteria in the NAFLD+HP group were BifidobacteriumStreptococcusEscherichia-ShigellaAgathobacter, and Ruminococcus gnavus_group. Compared with the NAFLD group, the NAFLD+HP group had increases in the abundance of StreptococcusVeillonella, and Rothia and reductions in the abundance of Dialister and Ruminococcus toraues_group. Compared with the HP group, the NAFLD+HP group had reductions in the abundance of CollinsellaSubdoligranulumCatenibacterium, and Porphyromonas and increases in the abundance of Citrobacter and Olsenella (all P<0.05).  Conclusion  Patients with NAFLD and HP infection have changed in intestinal flora. These flora may be the intestinal microecological factors for HP infection in promoting the development and progression of NAFLD.
Autoimmune Liver Disease
Impact of anticentromere antibody on the clinical features and prognosis of patients with primary biliary cholangitis
Shengzhu HE, Guiqin ZHOU, Kexin QIAO, Yaxing LIU, Bin LI, Ying FENG, Xianbo WANG
2025, 41(5): 872-877. DOI: 10.12449/JCH250512
Abstract(1697) HTML (224) PDF (663KB)(103)
Abstract:
  Objective  To investigate the impact of anticentromere antibody (ACA) on the clinical features and prognosis of patients with primary biliary cholangitis (PBC) by comparing clinical classification, ursodeoxycholic acid (UDCA) response, GLOBE score, and UK-PBC score between ACA-positive PBC patients and ACA-negative PBC patients.  Methods  A total of 749 patients who were admitted to Beijing Ditan Hospital, Capital Medical University, from August 2013 to December 2022 and were diagnosed with PBC were enrolled and divided into ACA-positive group with 147 patients and ACA-negative group with 602 patients. According to their conditions on admission, the two groups were compared in terms of the distribution of clinical types, i.e., chronic progression-type PBC, portal hypertension-type PBC, and standard jaundice/liver failure-type PBC. There were 261 patients with complete data after 1-year follow-up, among whom there were 53 patients with positive ACA and 208 with negative ACA. A statistical analysis was performed, and propensity score matching was performed based on sex and age at a ratio of 1∶2. The two groups were compared in terms of 1-year UDCA response rate, GLOBE score, and UK-PBC score before and after matching. The independent-samples t test or the Mann-Whitney U test was used for comparison of continuous data between two groups, and the chi-square test was used for comparison of categorical data between two groups.  Results  Compared with the ACA-negative group, the ACA-positive group had a significantly higher age (61.28±10.35 years vs 56.74±12.17 years, t=4.164, P<0.001), a significantly higher proportion of female patients (93.9% vs 77.6%, χ2=20.221, P<0.001), a significantly higher proportion of patients with portal hypertension (48.3% vs 27.6%, χ2=23.289, P<0.001), and a significantly lower proportion of patients with jaundice/liver failure (24.5% vs 38.5%, χ2=10.205, P<0.001). After 1-year follow-up, for the 261 PBC patients with complete data, there was no significant difference in UDCA response rate before propensity score matching between the ACA-positive group and the ACA-negative group (41.5% vs 41.8%, P>0.05), and there was a significant difference in the proportion of patients with a GLOBE score of >0.3 between the ACA-positive group and the ACA-negative group (92.5% vs 80.3%, χ2=3.935, P=0.047). There were 53 patients in the ACA-positive group and 106 patients in the ACA-negative group after propensity score matching, and there were no significant differences between the two groups in UDCA response rate, GLOBE score, and UK-PBC score (all P>0.05).  Conclusion  ACA-positive patients tend to have an older age, with a higher proportion of female patients or patients with portal hypertension, while there is a relatively low proportion of patients with jaundice/liver failure. Positive ACA has no significant impact on UDCA response rate, GLOBE score, and UK-PBC score.
Construction of a circRNA-miRNA-mRNA competitive endogenous RNA network based on microarray data and its correlation with liver injury in a mouse model of autoimmune hepatitis
Di GUO, Ying LIU, Yang LIU
2025, 41(5): 878-887. DOI: 10.12449/JCH250513
Abstract(1665) HTML (274) PDF (4230KB)(62)
Abstract:
  Objective  To construct a circRNA-miRNA-mRNA competitive endogenous RNA (ceRNA) network, to investigate its potential regulatory mechanism in a mouse model of autoimmune hepatitis (AIH) induced by concanavalin A (ConA), and to verify the association between the expression of key genes and liver injury.  Methods  High-throughput data were used to identify differentially expressed circRNAs, miRNAs, and mRNAs, and the Pearson correlation analysis and the Miranda program were used to predict the pairing relationships between miRNAs and mRNAs/circRNAs and construct a ceRNA network. The gene ontology and Kyoto Encyclopedia of Genes and Genomes enrichment analyses were performed for the differentially expressed genes in the network. A total of 12 specific pathogen-free male C57BL/6 mice were divided into control group and model group using a random number table, with 6 mice in each group. The mice in the model group were given injection of ConA via the caudal vein to establish a mouse model of AIH, and those in the control group were given injection of normal saline. The methods of qRT-PCR and Western blot were used to validate the expression levels of circ_0001577, miR-7055-3p, and Akt3. The serum levels of alanine aminotransferase (ALT) and aspartate aminotransferase (AST) were measured, as well as the content of malondialdehyde (MDA) and nitric oxide (NO) in liver tissue, and their correlation with gene expression was analyzed. The independent-samples t test was used for comparison of continuous data between two groups, and the Spearman correlation analysis was used to investigate the correlation between gene expression levels and liver injury indicators.  Results  A ceRNA network containing 5 795 circRNA-miRNA-mRNA pairings was constructed, and circ_0001577 was identified as the central gene. Compared with the control group, the model group had significant increases in the expression levels of circ_0001577 and Akt3 and a significant reduction in the expression of miR-7055-3p (all P<0.05), and circ_0001577 was positively correlated with Akt3 (r=0.861, P<0.001), while miR-7055-3p was negatively correlated with circ_0001577 and Akt3 (r=-0.644 and -0.855, both P<0.05). Compared with the control group, the model group had a significantly higher protein expression level of Akt3 in the liver (1.04±0.10 vs 0.72±0.06, t=-6.49, P=0.001), which was positively correlated with circ_0001577 (r=0.579, P=0.048) and was negatively correlated with miR-7055-3p (r=-0.891, P<0.001). Compared with the control group, the model group had significant increases in the serum levels of ALT and AST and the content of MDA and NO in liver tissue (all P<0.05), and these liver injury indicators were positively correlated with circ_0001577 and Akt3 (r=0.849, 0.865, 0.811, 0.801; 0.889, 0.954, 0.938, and 0.961, all P<0.05) and were negatively correlated with miR-7055-3p (r=-0.687, -0.818, -0.833, and -0.870, all P<0.05); in addition, they were positively correlated with the protein expression level of Akt3 (r=0.648, 0.796, 0.848, and 0.860, all P<0.05).  Conclusion  This study shows that circ_0001577 promotes the expression of Akt3 by competitively adsorbing miR-7055-3p and relieving the inhibition of Akt3, thereby participating in the development and progression of AIH.
Liver Fibrosis and Liver Cirrhosis
Association of serum exosomal miR-122-5p with the prognosis of hepatic confluent necrosis and fibrosis in patients with chronic hepatitis B
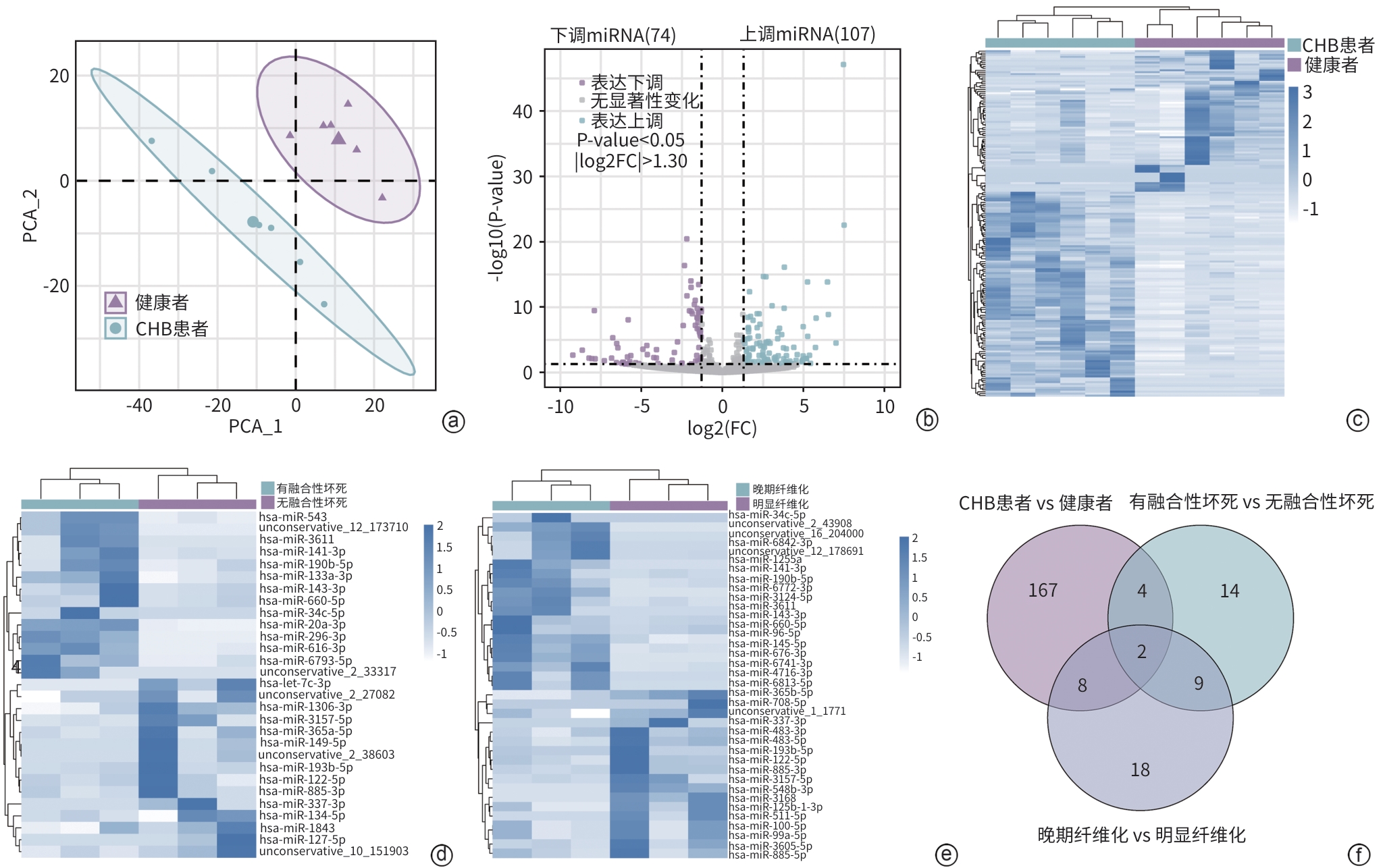
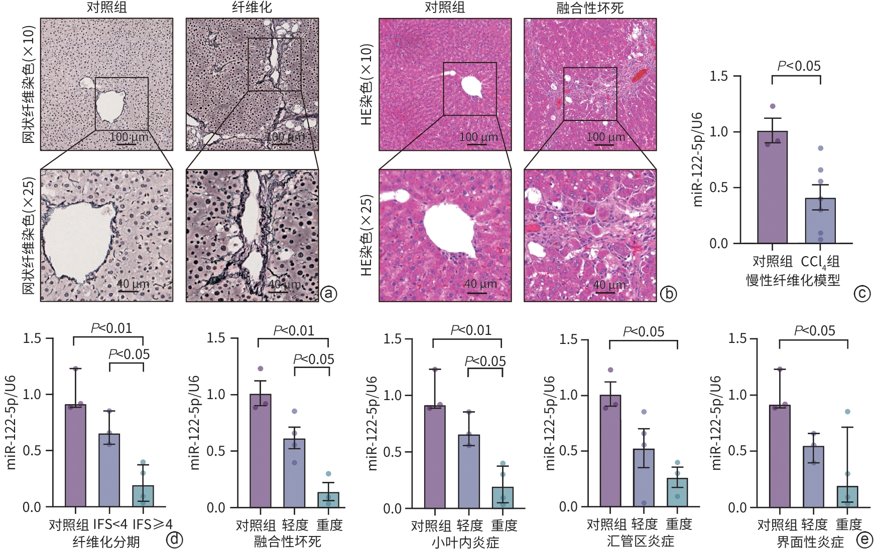
Quanwei HE, Ran XU, Wei HAN, Sihao WANG, Yan CHEN, Yongping YANG
2025, 41(5): 888-899. DOI: 10.12449/JCH250514
Abstract(671) HTML (286) PDF (4574KB)(67)
Abstract:
  Objective  To investigate the association of serum exosomal microRNAs (miRNAs) with hepatic inflammatory injury and histological outcomes in patients with chronic hepatitis B (CHB).  Methods  Peripheral serum samples were collected from six healthy adults and six patients with CHB, and size exclusion chromatography was used to extract exosomes. Small RNA sequencing and transcriptomic analysis were used to identify the serum exosomal miRNAs associated with liver inflammatory injury and fibrosis, and quantitative real-time PCR was used for validation in a mouse model of acute liver injury induced by lipopolysaccharide/D-galactosamine, a rat model of liver fibrosis induced by carbon tetrachloride, and 84 CHB patients undergoing liver biopsy twice before and after treatment. The independent-samples t test was used for comparison of normally distributed continuous data between two groups; an analysis of variance was used for comparison between multiple groups, and the Tukey test was used for further comparison between two groups. The Mann-Whitney U test was used for comparison of non-normally distributed continuous data between two groups; the Kruskal-Wallis H test was used for comparison between multiple groups, and the Dunn test was used for further comparison between two groups. The chi-square test or the Fisher’s exact test was used for comparison of categorical data between groups. The univariate and multivariate Logistic regression analyses were used to investigate influencing factors.  Results  Abnormal expression of serum exosomal miR-122-5p was observed in patients with CHB, and it was downregulated in patients with confluent necrosis and advanced fibrosis. In the mouse model of acute liver injury and the rat model of liver fibrosis, compared with the control group, the model group had a significant reduction in the expression level of miR-122-5p in the liver (P=0.048 and 0.014), and compared with the patients with mild liver injury, the patients with severe confluent necrosis and advanced fibrosis showed a significant reduction in the expression level of miR-122-5p in liver tissue (P<0.05). Among the 84 CHB patients, the patients with severe hepatic confluent necrosis or advanced liver fibrosis had a significantly lower expression level of serum exosomal miR-122-5p than those with mild liver injury (P<0.001 and P=0.003). The multivariate Logistic regression analysis showed that the expression level of miR-122-5p was an independent influencing factor for confluent necrosis (odds ratio [OR]=0.001, 95% confidence interval [CI]: 0.000‍ ‍—‍ ‍0.037, P=0.005) and liver fibrosis degree (OR=0.568, 95%CI: 0.331‍ ‍—‍ ‍0.856, P=0.019). In addition, compared with the patients with low expression of miR-122-5p, the patients with high expression of miR-122-5p before treatment had a significantly higher reversal rate of liver fibrosis after 72 weeks of antiviral therapy (64.3% vs 38.1%, P=0.029).  Conclusion  Serum exosomal miR-122-5p in CHB patients is closely associated with the progression of hepatic confluent necrosis and fibrosis, and the reduction in the expression level of miR-122-5p may aggravate hepatic confluent necrosis, promote the progression of fibrosis, and affect the histological outcome of CHB patients after antiviral therapy.
Effectiveness of carvedilol alone versus carvedilol combined with endoscopic variceal ligation in secondary prevention of gastroesophageal variceal bleeding in patients with liver cirrhosis
Xiaochen LIU, Yifu XIA, Chunqing ZHANG
2025, 41(5): 900-906. DOI: 10.12449/JCH250515
Abstract(736) HTML (237) PDF (1700KB)(83)
Abstract:
  Objective  To compare the therapeutic effects of carvedilol alone and carvedilol combined with endoscopic variceal ligation (EVL) in the prevention of re-bleeding from gastroesophageal varices, and to provide strategies for clinical treatment.  Methods  We retrospectively included 178 patients who had received carvedilol alone or carvedilol plus EVL to prevent gastroesophageal variceal re-hemorrhage from October 2010 to June 2023. They were divided into carvedilol alone group (47 cases) and carvedilol+EVL group (131 cases). Between-group comparisons were conducted using the paired t test for normally distributed continuous data, the Mann-Whitney U test for non-normally distributed continuous data, and the chi-square test for categorical data. A Cox proportional hazards model was employed for univariable and multi-variable analyses. The cumulative incidence rates of re-bleeding and mortality were estimated using the Kaplan-Meier method. The baseline characteristics of the two groups were matched through propensity score matching (PSM) to reduce selection bias and enhance the credibility of causal inference.  Results  The re-bleeding rate of the carvedilol+EVL group was significantly lower than that of the carvedilol alone group (10-year cumulative incidence: 29.8% vs 36.2%, hazard ratio [HR]=0.505, 95% confidence interval [CI]: 0.292‍ ‍—‍ ‍0.847, P=0.015). There was no significant difference in liver-related mortality (10-year cumulative incidence: 21.3% vs 21.4%, HR=0.799, 95%CI: 0.406‍ ‍—‍ ‍1.578, P=0.518). The results were stable with PSM analysis. The Cox regression analysis revealed that creatinine was an independent risk factor affecting re-bleeding (HR=1.004, 95%CI: 1.001‍ ‍—‍ ‍1.008, P=0.011) and liver-related mortality (HR=1.004, 95%CI: 1.001‍ ‍—‍ ‍1.007, P=0.019).  Conclusion  Carvedilol combined with EVL is better than carvedilol alone in the prevention of gastroesophageal variceal re-bleeding.
Coagulation abnormalities in acute decompensated cirrhosis comorbid with infection: A prospective observational study based on thromboelastography
Ruiqing ZHANG, Shumin CAI, Xiuhua JIANG, Jianming HUANG, Beiling LI, Jinjun CHEN
2025, 41(5): 907-913. DOI: 10.12449/JCH250516
Abstract(686) HTML (266) PDF (2272KB)(61)
Abstract:
  Objective  To investigate the changes in coagulation system in acute decompensated cirrhosis (ADC) patients with or without sepsis and the association of these changes with short-term prognosis.  Methods  A prospective study was conducted among 116 ADC patients who were hospitalized in Nanfang Hospital from January 2021 to July 2023, among whom there were 86 patients with sepsis and 30 patients without sepsis, and 54 patients with sepsis alone who had no chronic liver disease were enrolled as control group. Thromboelastography (TEG) and other conventional coagulation parameters were used to comprehensively evaluate the coagulation function of patients. The data including TEG results and short-term prognosis were collected, and a correlation analysis was performed. The independent-samples t test was used for comparison of normally distributed continuous data between two groups, and the Mann-Whitney U test was used for comparison of non-normally distributed continuous data between two groups; the chi-square test was used for comparison of categorical data between two groups. The Spearman correlation coefficient was calculated to investigate the correlation between different variables. The Logistic regression model was used to perform the univariate and multivariate analyses.  Results  For the ADC patients with sepsis, the lungs and bloodstream were the main infection sites, and bacteria were the main pathogenic microorganism. TEG results showed that compared with the patients with sepsis alone, the patients with ADC and sepsis had a significant reduction in median maximum amplitude (MA), a significant increase in coagulation time (K time), and a significant reduction in α angle (all P<0.05); the patients with ADC and sepsis had a significantly longer reaction time (R time) than those with ADC alone (P=0.02), and the patients with sepsis alone had a significantly longer R time than those with ADC and sepsis (P=0.04). There was no correlation between MA and platelet count in the patients with ADC and sepsis (r=-0.133, P=0.057), while there was a significant correlation between MA and platelet count in the patients with sepsis alone (r=0.595, P=0.001). SOFA score was negatively correlated with MA in sepsis patients with or without ADC (r=-0.503 and -0.561, both P<0.001), and for the patients with ADC and sepsis, R time, K time, and α angle were weakly correlated with SOFA score and had a relatively strong correlation with APTT (all P<0.05). The patients with ADC alone all survived within 90 days, and compared with the death group, the patients with sepsis alone who survived had significantly higher values of MA and α angle (all P<0.05); there was a significant difference in α angle on day 90 between the survival group and the death group, no matter whether the patients were comorbid with ADC or not (both P<0.01), while for the patients with ADC and sepsis, there was no significant difference in MA value on day 90 between the survival group and the death group (P>0.05).  Conclusion  For ADC patients comorbid with sepsis, coagulation function assessment and monitoring should be taken seriously in clinical practice, and TEG parameters and SOFA score should be monitored when necessary to develop individualized treatment regimens.
Expression and prognostic value of triggering receptor expressed on myeloid cells-1 in patients with cirrhotic ascites and intra-abdominal infection
Feng WEI, Xinyan YUE, Xiling LIU, Huimin YAN, Lin LIN, Tao HUANG, Yantao PEI, Shixiang SHAO, Erhei DAI, Wenfang YUAN
2025, 41(5): 914-920. DOI: 10.12449/JCH250517
Abstract(662) HTML (219) PDF (1445KB)(47)
Abstract:
  Objective  To analyze the expression level of triggering receptor expressed on myeloid cells-1 (TREM-1) in serum and ascites of patients with cirrhotic ascites, and to investigate its correlation with clinical features and inflammatory markers and its role in the diagnosis of infection and prognostic evaluation.  Methods  A total of 110 patients with cirrhotic ascites who were hospitalized in The Fifth Hospital of Shijiazhuang from January 2019 to December 2020 were enrolled, and according to the presence or absence of intra-abdominal infection, they were divided into infection group with 72 patients and non-infection group with 38 patients. The patients with infection were further divided into improvement group with 38 patients and non-improvement group with 34 patients. Clinical data and laboratory markers were collected from all patients. Serum and ascites samples were collected, and ELISA was used to measure the level of TREM-1. The independent-samples t test was used for comparison of normally distributed continuous data between two groups; the Mann-Whitney U test was used for comparison of non-normally distributed continuous data between two groups, and the Kruskal-Wallis H test was used for comparison between multiple groups; the chi-square test was used for comparison of categorical data between two groups. A Spearman correlation analysis was used to investigate the correlation between indicators. A multivariate Logistic regression analysis was used to identify the influencing factors for the prognosis of patients with cirrhotic ascites and infection. The receiver operating characteristic (ROC) curve was used to evaluate the diagnostic and prognostic efficacy of each indicator, and the Delong test was used for comparison of the area under the ROC curve (AUC).  Results  The level of TREM-1 in ascites was significantly positively correlated with that in serum (r=0.50, P<0.001). Compared with the improvement group, the non-improvement group had a significantly higher level of TREM-1 in ascites (Z=-2.391, P=0.017) and serum (Z=-2.544, P=0.011), and compared with the non-infection group, the infection group had a significantly higher level of TREM-1 in ascites (Z=-3.420, P<0.001), while there was no significant difference in the level of TREM-1 in serum between the two groups (P>0.05). The level of TREM-1 in serum and ascites were significantly positively correlated with C-reactive protein (CRP), procalcitonin (PCT), white blood cell count, and neutrophil-lymphocyte ratio (r=0.288, 0.344, 0.530, 0.510, 0.534, 0.454, 0.330, and 0.404, all P<0.05). The ROC curve analysis showed that when PCT, CRP, and serum or ascitic TREM-1 were used in combination for the diagnosis of cirrhotic ascites with infection, the AUCs were 0.715 and 0.740, respectively. The multivariate Logistic regression analysis showed that CRP (odds ratio [OR]=1.019, 95% confidence interval [CI]: 1.001‍ ‍—‍ ‍1.038, P=0.043) and serum TREM-1 (OR=1.002, 95%CI: 1.000‍ ‍—‍ ‍1.003, P=0.016) were independent risk factors for the prognosis of patients with cirrhotic ascites and infection, and the combination of these two indicators had an AUC of 0.728 in predicting poor prognosis.  Conclusion  The level of TREM-1 is closely associated with the severity of infection and prognosis in patients with cirrhotic ascites, and combined measurement of TREM-1 and CRP/PCT can improve the diagnostic accuracy of infection and provide support for prognostic evaluation.
Liver Neoplasm
Value of albumin-bilirubin, easy albumin-bilirubin, and platelet-albumin-bilirubin scores in predicting the prognosis of patients with HCV-associated hepatocellular carcinoma
Huan MU, Yingyuan ZHANG, Danqing XU, Yuanqiang HE, Chunyan MOU, Chunyun LIU, Li LIU
2025, 41(5): 921-926. DOI: 10.12449/JCH250518
Abstract(653) HTML (211) PDF (886KB)(59)
Abstract:
  Objective  To investigate the value of albumin-bilirubin (ALBI), easy albumin-bilirubin (EZ-ALBI), and platelet-albumin-bilirubin (PALBI) scores in predicting 2-year survival in patients with HCV-associated hepatocellular carcinoma (HCV-HCC).  Methods  A retrospective analysis was performed for the clinical data of 174 patients with HCV-HCC who were admitted to The Third People’s Hospital of Kunming from January 2020 to January 2022, and the patients were followed up till 2 years after admission. According to the follow-up results, the patients were divided into survival group with 95 patients and death group with 79 patients. The independent-samples t test or the Mann-Whitney U test was used for comparison of continuous data between two groups, and the chi-square test was used for comparison of categorical data between two groups. Univariate and multivariate Cox proportional-hazards regression model analyses were used to investigate the influencing factors for the survival of HCV-HCC patients. The Kaplan-Meier method was used to plot survival curves and analyze the 2-year survival rate of HCV-HCC patients with different EZ-ALBI grades, and the log-rank test was used for comparison between groups.  Results  There were significant differences between the survival group and the death group in platelet count, aspartate aminotransferase (AST), total bilirubin, albumin (Alb), alpha-fetoprotein (AFP), prealbumin, prothrombin time, international normalized ratio, PALBI score, ALBI score, EZ-ALBI score, Model for End-Stage Liver Disease (MELD) score, HCV genotype, peritoneal effusion, and vascular invasion (all P<0.05). The univariate Cox regression analysis showed that AST, Alb, AFP, ALBI score, EZ-ALBI score, PALBI score, MELD score, Barcelona Clinic Liver Cancer Staging, and peritoneal effusion were influencing factors for the survival of patients (all P<0.05), and the multivariate Cox regression analysis showed that EZ-ALBI score (hazard ratio [HR]=1.850, 95% confidence interval [CI]: 1.054 — 3.247, P=0.032) and peritoneal effusion (HR=1.993, 95%CI: 1.030 — 3.858, P=0.041) were independent risk factors for the survival of HCV-HCC patients. The survival curve analysis showed that the patients with EZ-ALBI grade 1/2/3 had a 2-year survival rate of 90.9%, 60.2%, and 32.2%, respectively, and there was a significant difference in cumulative survival rate between the patients with different EZ-ALBI grades (χ2=26.294, P<0.001).  Conclusion  EZ-ALBI score and the presence or absence of peritoneal effusion can be used as predictors of the survival of HCV-HCC patients.
Influence of platelet-albumin-bilirubin score on textbook outcome of patients with hepatocellular carcinoma after hepatectomy
Meixia LI, Li QIN, Zhancheng QIU, Tinghao CHEN, Yueqing XU, Chuan LI
2025, 41(5): 927-933. DOI: 10.12449/JCH250519
Abstract(1825) HTML (254) PDF (968KB)(66)
Abstract:
  Objective  To investigate the influence of platelet-albumin-bilirubin (PALBI) score on the textbook outcome (TO) of patients with hepatocellular carcinoma (HCC) after hepatectomy, as well as the association of different PALBI scores before surgery with the achievement of TO after hepatectomy in HCC patients.  Methods  A retrospective analysis was performed for the data of HCC patients who underwent hepatectomy in West China Hospital of Sichuan University and Ziyang Central Hospital from January 2013 to January 2022. TO was defined as no serious complication within 30 days after surgery, no death within 90 days, no rehospitalization within 30 days after discharge, no blood transfusion in the perioperative period, RO resection, and no prolongation of hospital stay. The chi-square test was used for comparison of categorical data between two groups. The univariate and multivariate Logistic regression analyses were used to investigate the influencing factors for the achievement of TO after hepatectomy in HCC patients. The Kaplan-Meier method was used to plot the survival curves of HCC patients, and the Log-rank test was used for comparison.  Results  A total of 3 599 patients were included in this study, among whom 2 369 (65.8%) achieved TO. The multivariate Logistic regression analysis showed that PALBI grade (PALBI grade 2: odds ratio [OR]=1.562, 95% confidence interval [CI]: 1.308‍ ‍—‍ ‍1.864, P<0.001; PALBI grade 3: OR=2.216, 95%CI: 1.463‍ ‍—‍ ‍3.359, P<0.001) was an independent risk factor for achievement of TO after surgery in HCC patients. The proportion of patients achieving TO decreased with the increase in PALBI grade. Among the patients with PALBI grade 1, 2 or 3, the patients achieving TO accounted for 70.2%, 54.2%, and 38.4%, respectively (χ2=106.295, P<0.001). The incidence rate of serious complications within 30 days, the mortality rate of patients within 90 days after hepatectomy, readmission rate within 30 days after discharge, perioperative blood transfusion rate, and the rate of prolonged hospital stay all increased with the increase in PALBI grade (all P<0.05). For the patients achieving TO, the 1-, 3-, and 5-year relapse-free survival rates were 79.5%, 60.6%, and 51.5%, respectively, and the overall survival rates were 92.1%, 80.0%, and 71.1%, respectively; for those who did not achieve TO, the 1-, 3-, and 5-year relapse-free survival rates were 68.5%, 52.7%, and 46.2%, respectively, and the overall survival rates were 83.3%, 66.0%, and 57.1%, respectively. The patients who achieved TO had significantly better relapse-free survival rate and overall survival rate than those who did not achieve TO (χ2=18.936 and 79.371, both P<0.001).  Conclusion  Preoperative PALBI grade can affect the achievement of TO after hepatectomy in HCC patients, and it is more difficult for patients with a higher PALBI grade to achieve TO. Preoperative PALBI score can be used to early identify the patients with a high risk of postoperative complications, provide early intervention, and enhance perioperative management, thereby improving the perioperative safety and long-term prognosis of HCC patients after hepatectomy.
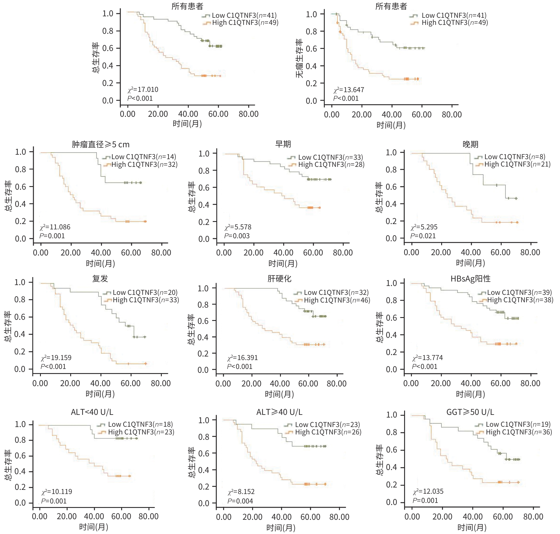
The expression of C1QTNF3 in liver cancer and its prognostic value
Liying JIN, Shuhan WANG, Yang YANG
2025, 41(5): 934-941. DOI: 10.12449/JCH250520
Abstract(685) HTML (245) PDF (4068KB)(50)
Abstract:
  Objective  To investigate the expression of C1q tumor necrosis factor-related protein 3 (C1QTNF3) in liver cancer tissue, its association with the clinicopathological features of patients, and its potential value in predicting the prognosis of liver cancer.  Methods  Related data were collected from TIMER, UALCAN, TNMplot, and GEO databases, and the bioinformatics methods were used to measure the expression level of C1QTNF3 in pan-cancer, normal tissue/liver cancer tissue, and cancerous tissue/paracancerous tissue. Cancerous and paracancerous tissue samples were collected from 90 patients with liver cancer, and related clinical data were collected, including age, sex, tumor diameter, and tumor number. The independent-samples t test or the paired t-test was used for comparison of continuous data between groups, and the chi-square test was used for comparison of categorical data between groups. The Kaplan-Meier method was used to plot survival curves, and the Log-rank test was used to investigate the association between the expression level of C1QTNF3 and the survival of patients with liver cancer. The Cox regression model was used to identify the risk factors for the prognosis of patients with liver cancer, and the receiver operating characteristic (ROC) curve was used to analyze the ability of C1QTNF3 expression at different time points for predicting the prognosis of patients with liver cancer.  Results  The bioinformatics analysis showed that the expression of C1QTNF3 was upregulated in various malignant tumors, especially in liver cancer tissue (P<0.001), and the expression level of C1QTNF3 in liver cancer tissue was significantly higher than that in normal tissue and paracancerous tissues (all P<0.01). The immunohistochemical staining results of 90 patients with liver cancer showed that C1QTNF3 was mainly expressed in cytoplasm, with a small amount in nucleus, and it had negative expression in paracancerous tissue and positive expression in liver cancer tissue. The positive expression rate and strong positive expression rate of C1QTNF3 protein in liver cancer tissue were significantly higher than those in paracancerous tissue (positive expression rate: 76.67% vs 33.33%, χ2=34.141, P<0.01; strong positive expression rate: 54.44% vs 5.56%, χ2=51.217, P<0.01). The liver cancer patients with a tumor diameter of ≥5 cm, an advanced stage, the presence of liver cirrhosis, negative HBsAg, and gamma-glutamyl transpeptidase (GGT)≥50 U/L had a significantly higher strong positive expression rate of C1QTNF3 protein than those with a tumor diameter of <5 cm, an early stage, the absence of liver cirrhosis, positive HBsAg, and GGT<50 U/L (all P<0.05). The univariate Cox regression analysis showed that tumor diameter, recurrence, and C1QTNF3 expression were influencing factors for the prognosis of patients with liver cancer (all P<0.05), and the multivariate Cox regression analysis showed that the expression level of C1QTNF3 and recurrence were independent risk factors for the survival of patients with liver cancer (both P<0.05). The survival curve analysis showed that for all patients with liver cancer, the patients with high (strong positive) expression of C1QTNF3 had significantly lower overall survival rate and disease-free survival rate than those with low expression (χ2=17.010 and 13.647, both P<0.001); for liver cancer patients with a tumor diameter of ≥5 cm, an early/advanced stage, recurrence, the presence of liver cirrhosis, positive HBsAg, alanine aminotransferase (ALT) <40 U/L, ALT≥40 U/L, and GGT≥50 U/L, the patients with high expression of C1QTNF3 had a significant reduction in overall survival rate (χ2=11.086, 5.578, 5.295, 19.159, 16.391, 13.774, 10.119, 8.152, and 12.035, all P<0.05). The ROC curve analysis showed that C1QTNF3 expression had the strongest predictive potential at 5 years, with an area under the ROC curve of 0.77.  Conclusion  C1QTNF3 is highly expressed in liver cancer tissue, and the expression level of C1QTNF3 and recurrence are closely associated with the survival of patients with liver cancer. Patients with high expression of C1QTNF3 protein tend to have a lower survival rate.
Review
Role and mechanism of T helper 17 cells/regulatory T cells immune balance regulated by the TGF-‍β1/Smad signaling pathway mediated in nonalcoholic steatohepatitis
Qian WANG, Kaiyang LI, Mei YANG, Hang ZHANG, Shengjin ZHU, Qi ZHAO, Jing HUANG
2025, 41(5): 942-947. DOI: 10.12449/JCH250521
Abstract(771) HTML (183) PDF (1127KB)(58)
Abstract:
Nonalcoholic steatohepatitis (NASH) is a chronic metabolic disease characterized by hepatocyte fatty degeneration and ballooning degeneration, and it plays an important role in the progression of hepatic steatosis. Recent studies have shown that immune homeostasis imbalance between T helper 17 (Th17) and regulatory T (Treg) cells are closely associated with the pathological process of NASH. Transforming growth factor-β1 (TGF-β1) is a key cytokine for regulating the differentiation and proliferation of Th17/Treg cells, and TGF-β1 binds to its receptor and activates the Smad signaling pathway, thereby regulating the immune balance of Th17/Treg cells and the expression of inflammatory factors and participating in the repair of liver inflammation. This article systematically reviews the molecular mechanism of the TGF-β1/Smad signaling pathway in affecting NASH by regulating the immune balance of Th17/Treg cells, in order to provide a theoretical basis for the research on the pathogenesis of NASH and related treatment strategies.
Role and regulatory mechanism of heme oxygenase in metabolic associated fatty liver disease
Jinglan FEI, Daozheng LI, Junchao WU, Lei WANG
2025, 41(5): 948-953. DOI: 10.12449/JCH250522
Abstract(673) HTML (346) PDF (867KB)(50)
Abstract:
This article systematically reviews the role and relationship of heme oxygenase (HO) in the pathogenesis of metabolic associated fatty liver disease (MAFLD) and discusses the biological function of HO, its expression in the liver, its association with lipid metabolism, and its regulatory role in inflammatory reaction and oxidative stress, in order to reveal the potential therapeutic targets and mechanism of HO in MAFLD and provide new perspectives and directions for future treatment strategies.
Immunomodulatory effect of short-chain fatty acids in hepatic encephalopathy and its potential diagnostic value
Weiyu CHEN, Dewen MAO, Han WANG, Yang DU, Wenqian FENG, Lei FU, Chun YAO
2025, 41(5): 954-962. DOI: 10.12449/JCH250523
Abstract(979) HTML (374) PDF (1507KB)(52)
Abstract:
Hepatic encephalopathy (HE) is a common complication of severe liver disease in the end stage, and it is urgently needed to improve the rate of effective treatment and clarify the pathogenesis of HE. The liver is a crucial hub for immune regulation, and disruption of immune homeostasis is a key factor in the pathological mechanisms of HE. As the main metabolites of intestinal flora, short-chain fatty acids (SCFAs) play a vital role in the biological processes of both innate and adaptive immunity and can regulate the proliferation and differentiation of immune cells maintain the homeostasis of intestinal microenvironment and the integrity of barrier function. Studies have shown that SCFAs participate in bidirectional and dynamic interactions with the liver-gut-brain axis through immunomodulatory pathways, thereby playing an important role in the diagnosis, treatment, and prognostic evaluation of HE. Starting from the immunoregulatory effect of SCFAs, this article summarizes and analyzes the crosstalk relationship between SCFAs and the liver-gut-brain axis and the significance of SCFAs in the diagnosis and treatment of HE, in order to provide new ideas for optimizing clinical prevention and treatment strategies.
Molecular mechanisms and clinical applications of tumor budding in hepatocellular carcinoma
Hongbin ZHANG, Kai TAN, Zhenyu YANG, Shengxiong JIA, Xilin DU
2025, 41(5): 963-967. DOI: 10.12449/JCH250524
Abstract(814) HTML (391) PDF (583KB)(53)
Abstract:
Tumor budding is a distinct pathomorphological feature observed in various types of solid tumor. In recent years, tumor budding has been recognized as an important biological feature associated with tumor invasion and metastasis, and it has become a new focus in the research on tumor progression. Although studies have explored the role of tumor budding in different types of tumor, there are studies in the field of hepatocellular carcinoma (HCC). This article systematically reviews the research advances in tumor budding in HCC, with a focus on the mechanism of tumor budding, the association between tumor budding and tumor progression, and the potential application of tumor budding in prognostic assessment, in order to provide new insights and strategies for the early diagnosis and treatment of HCC.
Role of ubiquitin-specific proteases in hepatocellular carcinoma
Yi TANG, Guotai WANG, Yuhan JIANG
2025, 41(5): 968-974. DOI: 10.12449/JCH250525
Abstract(792) HTML (332) PDF (983KB)(60)
Abstract:
Hepatocellular carcinoma (HCC) is a common primary malignant tumor. In recent years, the role of ubiquitin-specific proteases (USPs) in HCC has attracted widespread attention. USPs are a class of key deubiquitinating enzymes that affect a variety of biological processes by regulating the ubiquitination status of proteins. Studies have shown that USPs participate in the regulation of cell proliferation, apoptosis, migration, and invasion by deubiquitinating various tumor-related proteins. In addition, the abnormal expression of USPs is closely associated with the prognosis of HCC patients and may thus be used as potential biomarkers and therapeutic targets. This article reviews the research advances in USPs in HCC and explores their key roles in the development, progression, and metastasis of HCC. A deep understanding of the mechanism of action of USPs in HCC not only helps to reveal the pathogenesis of HCC, but also provides a scientific basis for developing new diagnostic tools and treatment strategies. Future research should further explore the regulatory effect of USPs in HCC, in order to provide more effective means for the clinical treatment of HCC.
The regulatory role of tissue-resident memory T cells in chronic liver diseases and associated therapeutic targets
Jin LIN, Yu ZENG, Zhanfei TIAN, Xiaoli FAN
2025, 41(5): 975-982. DOI: 10.12449/JCH250526
Abstract(1645) HTML (374) PDF (1694KB)(72)
Abstract:
Tissue-resident memory T cells (TRM cells) are a subset of memory T cells that reside in tissues, exhibit tissue specificity, and do not recirculate. When potential hazards threaten the liver, such as pathogen invasion (bacteria, viruses, etc.) and excessive autoimmune responses, TRM cells are essential as the first line of immune defense, playing an important role in viral hepatitis, autoimmune liver disease, metabolic dysfunction-associated fatty liver disease, liver cirrhosis, and liver transplantation. Here, we present the immunophenotypes of TRM cells in the liver and their surface markers and transcriptional profiles, aiming to clarify the role of TRM cells in chronic liver diseases and explore their potential function as therapeutic targets in immunotherapy.
The role of 3-hydroxy-3-methylglutaryl-coenzyme A reductase in liver diseases
Yangling ZENG, Yunyong WANG, Haimei GUAN, Tianwen WANG, Baohua XIE, Guobao LI, Riyun ZHANG, Tingshuai WANG, Dewen MAO
2025, 41(5): 983-990. DOI: 10.12449/JCH250527
Abstract(1078) HTML (315) PDF (1000KB)(76)
Abstract:
Cholesterol is an essential molecule for the biosynthesis of cell membranes and cell proliferation and differentiation, and the liver plays a central role in cholesterol metabolism and is responsible for the synthesis, uptake, secretion, and transport of cholesterol. The initial stages of cholesterol synthesis in the liver are particularly important, and abnormalities in such stages are closely associated with the progression of various liver diseases. Studies have shown that as a key rate-limiting enzyme in cholesterol biosynthesis, 3-hydroxy-3-methylglutaryl-coenzyme A reductase (HMGCR) has well-defined regulatory properties and has been confirmed as an important target for the regulation of various liver diseases. This article reviews the process of cholesterol metabolism, the degradation and regulatory mechanisms of HMGCR, and the application of inhibitors, as well as the role of HMGCR in liver diseases, in order to provide new insights for scientific research and the clinical prevention and treatment of liver diseases.
Common etiology and diagnosis of hyperbileacidemia
Maoping LI, Kaizhong LUO
2025, 41(5): 991-995. DOI: 10.12449/JCH250528
Abstract(1429) HTML (364) PDF (673KB)(149)
Abstract:
Bile acids (BAs) are the main components of bile and serve as complex metabolic regulators and important signaling molecules, and they play a crucial role in fat metabolism. Hyperbileacidemia (HBA) is relatively common in clinical practice, but sometimes it is difficult to clarify its etiology. This article reviews the common diseases that cause HBA and the changes in the composition of the bile acid pool, so as to provide clear insights for the diagnosis of HBA.
Risk factors and prevention and treatment strategies for perforation caused by endoscopic retrograde cholangiopancreatography
Jingjing LIU, Yarong GUO, Bao CHAI
2025, 41(5): 996-1000. DOI: 10.12449/JCH250529
Abstract(1948) HTML (297) PDF (637KB)(78)
Abstract:
Endoscopic retrograde cholangiopancreatography (ERCP), as an advanced endoscopic diagnostic and therapeutic technique, plays an important role in clinical practice. However, due to its complex operation and high technical requirements, it may lead to a series of severe complications, among which perforation is an important issue of concern. Perforation not only increases pain and treatment difficulty, but also threatens the life of patients. In order to guarantee good clinical outcomes, it is necessary to further improve the standard processes for the prediction, diagnosis, and management of perforation due to ERCP. This article discusses the risk factors, diagnostic methods, preventive measures, and treatment strategies for ERCP-related gastrointestinal perforation, in order to provide a reference for identifying high-risk populations and developing individualized treatment regimens in clinical practice.
Introduction of High - quality Articles in Foreign Journals
Journal of Hepatology|Tumor-derived CD109 orchestrates reprogramming of tumor-associated macrophages to dampen immune response
2025, 41(5): 962-962. DOI: 10.12449/JCH2505.gwqkjpwzjj1
Abstract(405) HTML (148) PDF (838KB)(53)
Abstract:
Acknowledgements
Current reviewers
2025, 41(5): 995-995. DOI: 10.12449/JCH2505.zhixie
Abstract(264) HTML (123) PDF (798KB)(36)
Abstract: