中文English
ISSN 1001-5256 (Print)
ISSN 2097-3497 (Online)
CN 22-1108/R

留言板

尊敬的读者、作者、审稿人, 关于本刊的投稿、审稿、编辑和出版的任何问题, 您可以本页添加留言。我们将尽快给您答复。谢谢您的支持!

姓名
邮箱
手机号码
标题
留言内容
验证码

第40卷 第8期(总286期) 2024年8月
“中草药相关肝损伤的基础与临床研究进展” 重点号
执行主编:刘成海
上海中医药大学附属曙光医院

显示方式:
述评
中草药相关肝损伤的研究进展与挑战
刘成海
2024, 40(8): 1505-1511. DOI: 10.12449/JCH240801
摘要(2721) HTML (1400) PDF (791KB)(304)
摘要:
中草药相关肝损伤发生众多,对中药临床安全用药与产业健康发展等有重要影响,近年来中草药肝损伤研究受到广泛重视并取得显著进展,我国与国际学术组织均制订并更新了相关临床诊疗指南。本文比较分析了近期有关中草药相关肝损伤诊疗指南的特点,继而从毒性机制、临床诊断与病情评估、风险因素与临床防治等方面简述主要进展,提出部分尚未满足的需求、需要重视的研究难点与可能的防治措施。
专家论坛
中草药相关肝损伤的物质基础及其毒性机制
刘雪莹, 师荟荟, 王浩文, 杨涛
2024, 40(8): 1512-1518. DOI: 10.12449/JCH240802
摘要(4071) HTML (1702) PDF (1503KB)(271)
摘要:
中草药相关肝损伤的毒性物质基础及其毒性机制复杂,影响中药的安全应用。本文对中草药引起肝损伤的主要毒性成分及其作用机制进行了归纳分析,中草药肝损伤毒性成分可以分为药源性与非药源性两大类,药源性毒性成分主要有生物碱类、萜类、蒽醌类以及苯丙素类化合物,作用机制涉及氧化应激、细胞凋亡与坏死、CYP450酶、基因毒性等。非药源性物质主要有农药残留、二氧化硫残留、重金属、真菌、植物生长调节剂,机制涉及氧化应激、凋亡、代谢紊乱、CYP450酶等。在此基础上进一步提出了目前待解决的问题与研究难点,以期促进中草药肝毒性的基础研究。
药物联合应用对中草药相关肝损伤的影响
郑晖, 孙蓉
2024, 40(8): 1519-1524. DOI: 10.12449/JCH240803
摘要(1234) HTML (771) PDF (718KB)(120)
摘要:
随着中医药在全球范围内的广泛使用和临床中药物联用情况的增多,中草药相关肝损伤(HILI)和药物安全性事件频发,这给中药新药研发和中医产业发展带来了重大挑战。目前,在系统归纳总结药物联用对HILI的影响,梳理其临床特征、发生过程和互作机制,尤其是研究中西药联用后的药效动力学和药代毒理学过程等方面,仍然存在较大不足。亟需进一步构建系统整合的研究体系,特别是在靶标分子、细胞间交流、组织间串扰和体内毒性评价等方面,开展更加精准、特异和早期的研究。通过临床与基础并行的病证基础研究,提出符合中医药理论和应用规律的HILI防控策略,将为提升病证场景下的中西药物联用水平提供基础支撑和可信证据。
中草药相关肝损伤的表型特征及毒理机制
何婷婷, 柏兆方, 王伽伯, 肖小河
2024, 40(8): 1525-1532. DOI: 10.12449/JCH240804
摘要(2354) HTML (1194) PDF (955KB)(186)
摘要:
为科学看待中草药安全性问题,进一步满足人们日益增长的健康需求,与时俱进深化中草药肝损伤研究尤为必要。本文从中草药相关肝损伤的表型特征及毒理机制两方面开展论述,强调不能局限于过去传统中草药固有毒性的认知模式,还应认识到特异质毒性、间接型毒性和混合型毒性等新的类型,这些类型为认识中草药相关肝损伤毒理机制提供了全新视角,对了解中草药相关肝损伤表型和毒理机制十分重要。
中草药相关肝损伤的诊断: 实践中的挑战
董一诺, 支阳, 唐洁婷, 茅益民
2024, 40(8): 1533-1537. DOI: 10.12449/JCH240805
摘要(1104) HTML (589) PDF (666KB)(141)
摘要:
随着草药和膳食补充剂(HDS)在全球范围内的应用日益广泛,中草药相关肝损伤(HILI)已成为药物性肝损伤的重要病因。由于HILI表现多样、病史采集困难、缺乏特异性生物标志物等原因,如何及时发现疑似患者并建立正确诊断成为实践过程中的主要难题。目前诊断HILI的过程中多用到因果关系评估,但缺乏大样本前瞻性队列验证。此外,对于HILI诊断的特异性生物标志物仍有待进一步研究。HILI的诊断和鉴别诊断是极具挑战性的问题,目前尚无公认的统一、标准的方法适用于全因HILI的诊断。
中草药相关肝损伤的管理与治疗
孙鑫, 罗琼, 杨涛, 刘成海
2024, 40(8): 1538-1542. DOI: 10.12449/JCH240806
摘要(2267) HTML (797) PDF (663KB)(163)
摘要:
由于我国中草药产品应用形式多样,使用人群广泛,用药情况复杂,近年来中草药相关肝损伤等不良反应事件频发,为进一步科学认识中草药相关肝损伤,规范其风险管理与防治措施,本文结合近年的临床研究进展与相关经验,对中草药相关肝损伤的风险管理、临床评价、预防及治疗展开论述。在中药研发生产、上市后的临床应用等多环节,建立涉及中药产品质量控制、患者安全教育、临床医师合理用药、定期监测、分级分型治疗等全方位的中草药相关肝损伤的管控体系,对于预防和处理肝损伤等不良反应事件非常重要,为中草药临床安全合理用药提供参考和借鉴。
指南与规范
成人乙型肝炎病毒感染筛查、检测及管理专家建议
中华预防医学会感染性疾病防控分会, 中华预防医学会促进消除病毒性肝炎工作委员会
2024, 40(8): 1543-1550. DOI: 10.12449/JCH240807
摘要(2091) HTML (914) PDF (1971KB)(511)
摘要:
乙型肝炎(乙肝)流行是重要的公共卫生问题,其疾病负担重。在我国,乙型肝炎的诊断率和治疗率与世界卫生组织(World Health Organization,WHO)提出的2030年消除病毒性肝炎公共卫生危害的目标仍有较大差距。为实现WHO和“2030健康中国”规划纲要目标,中华预防医学会组织国内临床、公共卫生和检验等领域专家,在全面回顾国内外相关文献的基础上,经过多轮讨论形成本建议,以实现对成人进行普遍筛查,对乙型肝炎病毒感染者进行评估、治疗和长期随访管理,对未感染者进行乙肝疫苗接种,消除乙型肝炎危害的目标。
成人乙型肝炎疫苗接种专家建议
中华预防医学会促进消除病毒性肝炎工作委员会, 中华预防医学会感染性疾病防控分会
2024, 40(8): 1551-1556. DOI: 10.12449/JCH240808
摘要(1835) HTML (1095) PDF (722KB)(392)
摘要:
为了实现2030年消除病毒性肝炎公共卫生危害的目标,发挥乙型肝炎疫苗接种降低乙型肝炎病毒新发感染的作用,中华预防医学会组织专家制定了《成人乙型肝炎疫苗接种专家建议》。本建议旨在科学地指导成人乙型肝炎疫苗接种,提升人群免疫屏障、降低乙型肝炎病毒感染率和乙型肝炎发病率。
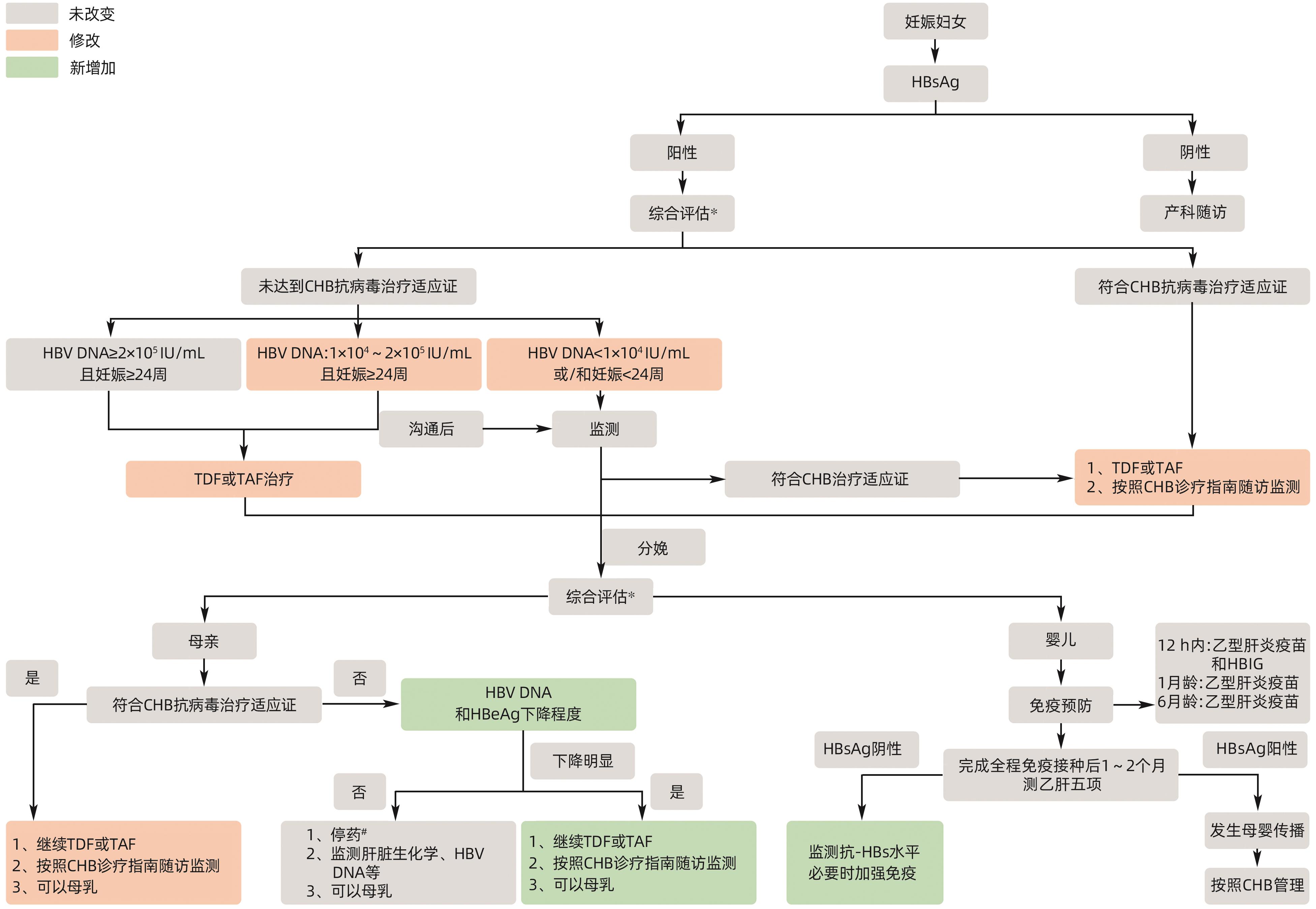
中国乙型肝炎病毒母婴传播防治指南(2024年版)
中国医师协会感染科医师分会, 中华医学会感染病学分会
2024, 40(8): 1557-1566. DOI: 10.12449/JCH240809
摘要(3359) HTML (1688) PDF (1365KB)(882)
摘要:
中华医学会感染病学分会制定的《中国乙型肝炎病毒母婴传播防治指南(2019年版)》(简称2019版《指南》)对国内乙型肝炎病毒母婴传播阻断流程的规范化起到了良好的指导作用。临床实践指南和共识需要随新研究证据的出现,及时更新以更好地指导临床实践和研究。中国医师协会感染科医师分会和中华医学会感染病学分会联合多学科专家,基于国内外最新研究进展,结合临床实践,对2019版《指南》进行了更新和补充,为临床医师和妇幼保健工作人员提供指导和参考。
《2024年欧洲肝病学会/欧洲糖尿病学会/欧洲肥胖症学会临床实践指南: 代谢相关脂肪性肝病的管理》摘译
倪文婧, 耿楠, 白雪, 李婕
2024, 40(8): 1567-1574. DOI: 10.12449/JCH240810
摘要(2877) HTML (954) PDF (1636KB)(441)
摘要:
欧洲肝病学会、欧洲糖尿病学会和欧洲肥胖症学会于2024年6月联合发布最新版代谢相关脂肪性肝病管理临床实践指南,该指南对代谢相关脂肪性肝病的定义、患病率、自然疾病史、筛查、诊断、治疗等方面进行了全面阐述,推出33项声明和72项推荐意见,本文对指南要点进行摘译。
《2024年亚太肝病学会临床实践指南: 慢加急性肝衰竭患者急性肾损伤的管理》摘译
胡家轩, 韩涛
2024, 40(8): 1575-1578. DOI: 10.12449/JCH240811
摘要(1219) HTML (620) PDF (558KB)(170)
摘要:
慢加急性肝衰竭是一种以器官衰竭快速进展为特征的综合征,短期病死率高。肾脏是其最容易受累的肝外器官之一。近期发布的《2024年亚太肝病学会临床实践指南:慢加急性肝衰竭患者急性肾损伤的管理》对慢加急性肝衰竭患者急性肾损伤的早期诊断、病理生理学、预防和管理提出相关共识声明和推荐意见,同时也指出未来需要开展更多高质量的研究。
脂肪性肝病
非酒精性脂肪性肝病发生进展期肝纤维化的危险因素及列线图预测模型构建
杨金秋, 赵文霞, 周铖, 刘通
2024, 40(8): 1579-1584. DOI: 10.12449/JCH240812
摘要(1296) HTML (330) PDF (1014KB)(79)
摘要:
  目的  通过分析非酒精性脂肪性肝病(NAFLD)进展期肝纤维化患者的临床特征,探讨进展期肝纤维化发生的危险因素,并建立预测进展期肝纤维化发生风险的列线图。  方法  回顾性分析2022年1月—2023年10月就诊于河南中医药大学第一附属医院的406例NAFLD患者的临床资料,依据FibroScan检测的肝脏弹性值(LSM)是否≥11.0 kPa,分为进展期肝纤维化组(65例)和非进展期纤维化组(341例),收集患者一般资料、实验室检查指标、既往病史。正态分布的计量资料两组间比较采用成组t检验;非正态分布的计量资料两组间比较采用Mann-Whitney U检验。计数资料两组间比较采用χ2检验。通过多因素Logistic回归分析筛选独立危险因素,并基于此建立列线图,采用受试者工作特征曲线(ROC曲线)评估该列线图模型的区分度,校准曲线评价其有效性。  结果  单因素分析显示,进展期肝纤维化组患者的年龄、受控衰减参数、总胆红素、直接胆红素、间接胆红素、球蛋白、丙氨酸氨基转移酶、门冬氨酸氨基转移酶、碱性磷酸酶、谷氨酰转移酶、葡萄糖、体质量指数、糖尿病史与非进展期肝纤维化组比较,差异均有统计学意义(P值均<0.05)。进一步通过Logistic回归分析发现受控衰减参数(OR=1.015,95%CI:1.006~1.024,P=0.010)、直接胆红素(OR=1.345,95%CI:1.139~1.590,P=0.001)、碱性磷酸酶(OR=1.019,95%CI:1.008~1.029,P=0.001)、谷氨酰转移酶(OR=1.004,95%CI:1.000~1.008,P=0.035)和身体质量指数(OR=1.240,95%CI:1.137~1.353,P=0.001)是NAFLD进展期肝纤维化发生的独立危险因素。基于多因素回归结果构建列线图,ROC曲线分析结果显示该列线图模型预测NAFLD人群发生进展期肝纤维化的曲线下面积为0.841(95%CI:0.791~0.891);校准曲线显示进展期肝纤维化发生的观测值与预测值拟合度较好。  结论  受控衰减参数、身体质量指数、直接胆红素、碱性磷酸酶及谷氨酰转移酶水平升高是NAFLD进展期肝纤维化的独立影响因素,基于此建立的列线图预测效能良好,对进展期肝纤维化具有一定的预测价值。
老年人非酒精性脂肪性肝病与骨质疏松的关联分析
薛倩, 贾春玲, 王晶桐
2024, 40(8): 1585-1590. DOI: 10.12449/JCH240813
摘要(937) HTML (439) PDF (642KB)(73)
摘要:
  目的  分析老年人非酒精性脂肪性肝病(NAFLD)与骨质疏松的关系及影响因素。  方法  选取2016年6月—2023年4月于北京大学人民医院老年科住院的年龄≥60岁的824例患者,其中骨质疏松组398例,非骨质疏松组426例。收集研究对象的一般资料、血生化指标,肝脏B超检查及双光能X线骨密度结果等。符合正态分布的计量资料2组间比较采用成组t检验,非正态分布的计量资料2组间比较采用Mann-Whitney U检验,分类变量采用χ2检验进行分析;采用二元Logistic回归分析骨质疏松的独立影响因素。  结果  与非骨质疏松组相比,骨质疏松组年龄较大,女性更多见,糖尿病占比较高,身体质量指数(BMI)较低,差异均有统计学意义(P值均<0.05)。骨质疏松组患者NAFLD占比高于非骨质疏松组(36.2% vs 24.6%,χ2=12.878,P<0.001)。骨质疏松组患者血红蛋白、尿酸、Alb水平低于非骨质疏松组,总胆固醇、低密度脂蛋白胆固醇(LDL-C)、骨特异性碱性磷酸酶、抗酒石酸酸性磷酸酶水平高于非骨质疏松组,差异均有统计学意义(P值均<0.05)。二元Logistic回归分析结果显示,高龄(OR=1.040,95%CI:1.015~1.066,P=0.002)、女性(OR=4.089,95%CI:2.607~6.411,P<0.001)、NAFLD(OR=1.697,95%CI:1.076~2.678,P=0.023)、糖尿病(OR=1.509,95%CI:1.008~2.260,P=0.046)、LDL-C(OR=1.431,95%CI:1.010~2.029,P=0.044)是老年患者骨质疏松的独立危险因素。考虑糖尿病对研究结果的影响,进一步对非糖尿病老年患者进行亚组分析,结果显示NAFLD仍是老年非糖尿病患者骨质疏松的独立危险因素(OR=1.573,95%CI:1.015~2.439,P=0.043)。  结论  NAFLD、高龄、女性是影响老年患者骨质疏松的独立危险因素。
代谢相关脂肪性肝病与颈动脉粥样硬化斑块及狭窄的关联分析
朱英嵽, 张志娇, 张桂林, 高云堃, 郑梦瑶, 黄华, 赵公芳
2024, 40(8): 1591-1597. DOI: 10.12449/JCH240814
摘要(1369) HTML (373) PDF (683KB)(66)
摘要:
  目的  分析代谢相关脂肪性肝病(MAFLD)与颈动脉粥样硬化斑块的相关性。  方法  随机纳入2014年7月—2022年12月在昆明医科大学第二附属医院住院期间同时完善腹部超声、头颈动脉CT血管成像的1 107例患者。收集基线资料、临床诊断,根据病史、临床检验及影像学指标分为MAFLD组(n=499)和非MAFLD组(n=608)。颈动脉斑块根据CT值分为钙化斑块、非钙化斑块及混合斑块。根据北美症状性颈动脉内膜剥脱试验(NASCET)标准,颈动脉狭窄分为:正常血管、轻微狭窄、轻度狭窄、中度狭窄、重度狭窄及闭塞。符合正态分布的计量资料两组间比较采用成组t检验;不符合正态分布的计量资料两组间比较采用Mann-Whitney U秩和检验;计数资料两组间比较采用χ2检验。采用单因素和多因素Logistic回归分析颈动脉粥样硬化的影响因素。  结果  MAFLD组患者钙化斑块、非钙化斑块、混合斑块的比例均高于非MAFLD组(74.3% vs 63.3%、27.1% vs 17.1%、27.3% vs 20.7%),差异均有统计学意义(P值均<0.05);MAFLD组患者颈动脉轻度狭窄、中度狭窄、重度狭窄及闭塞的比例均高于非MAFLD组(50.9% vs 44.9%、14.6% vs 8.4%、6.6% vs 3.5%),差异均有统计学意义(P值均<0.05)。单因素Logistic回归分析结果显示,MAFLD是颈动脉钙化斑块、非钙化斑块和混合斑块的危险因素,也是颈动脉轻度、中度、重度狭窄及闭塞的危险因素(P值均<0.05)。校正混杂因素后,多因素Logistic回归分析结果显示MAFLD仍是颈动脉钙化斑块、非钙化斑块、混合斑块以及颈动脉中度狭窄的独立危险因素(P值均<0.05)。  结论  MAFLD是颈动脉中度狭窄,颈动脉钙化斑块、非钙化斑块及混合斑块的独立危险因素。
自身免疫性肝病
原发性胆汁性胆管炎合并代谢相关脂肪性肝病的临床特征及危险因素分析
袁琳娜, 陈一晖, 那恒彬, 鲁杰, 刘叶, 李武
2024, 40(8): 1598-1604. DOI: 10.12449/JCH240815
摘要(1181) HTML (473) PDF (693KB)(125)
摘要:
  目的  分析原发性胆汁性胆管炎(PBC)合并代谢相关脂肪性肝病(MAFLD)的临床特征及危险因素,探讨两种疾病合并时的相互影响。  方法  选取2019年1月—2022年12月于昆明医科大学第一附属医院确诊为PBC和MAFLD的患者187例,分为PBC组70例,PBC合并MAFLD组38例,MAFLD组79例。收集病例的一般资料、临床症状、血清学指标、瞬时弹性纤维成像(FibroScan)及非侵入性纤维化指标,分析比较三组间的不同特点。计量资料三组间比较采用单因素方差分析或Kruskal-Wallis H检验;计数资料组间比较使用χ2检验或Fisher精确检验。多因素分析采用二元Logistic回归分析。  结果  三组在性别、年龄、身高、体质量、BMI、自身免疫性疾病病史方面差异均有统计学意义(P值均<0.05)。PBC合并MAFLD组以女性患者多见(89.5%),平均年龄为(57.26±12.72)岁,BMI为(23.35±3.70) kg/m2;PBC组中自身免疫性疾病病史检出率为25.7%(18例)。三组乏力、纳差、瘙痒、黄疸、静脉曲张、腹水、脾大发生率比较,差异均有统计学意义(P值均<0.05)。PBC合并MAFLD组患者常见的症状为乏力、纳差、腹痛、腹胀,分别为18例(47.4%)、15例(39.5%)、14例(36.8%)、16例(42.1%);MAFLD组患者常见的症状为腹痛、腹胀,分别为34例(43%)、32例(40.5%);PBC组患者常见的症状及并发症为乏力、纳差、黄疸、腹痛、腹胀、静脉曲张、腹水、脾大,分别为37例(52.9%)、25例(35.7%)、25例(35.7%)、18例(25.7%)、25例(35.7%)、19例(27.9%)、23例(32.9%)、44例(62.9%)。PBC合并MAFLD组的CAP值高于PBC组(P<0.05);PBC组的LSM值、APRI、FIB-4均高于MAFLD组(P值均<0.05)。将不存在多重共线性的因素纳入回归分析,以PBC组为参照组,FIB-4(OR=0.218,95%CI:0.069~0.633)、自身免疫性疾病病史(OR=0.229,95%CI:0.067~0.810)为PBC合并MAFLD的独立影响因素(P值均<0.05);以MAFLD组为参照组,ALT(OR=0.157,95%CI:0.025~1.000)、TBil(OR=0.995,95%CI:0.990~0.999)为PBC合并MAFLD的独立影响因素(P值均<0.05)。  结论  PBC合并MAFLD临床表现并不特异,但PBC患者的临床表现更为严重,且肝功能失代偿发生率更高。两种疾病合并不一定会加重PBC的疾病进展。
肝纤维化及肝硬化
肝硬化食管胃底静脉曲张破裂出血患者经颈静脉肝内门体分流术后发生显性肝性脑病的列线图预测模型建立及评价
李欣忆, 李娇娇, 孙蔚
2024, 40(8): 1605-1611. DOI: 10.12449/JCH240816
摘要(1067) HTML (429) PDF (1030KB)(64)
摘要:
  目的  构建肝硬化食管胃底静脉曲张破裂出血后行经颈静脉肝内门体分流术(TIPS)患者发生显性肝性脑病的预测模型列线图,并对模型预测能力进行评价。  方法  选取苏州大学附属第一医院2020年1月—2022年12月收治的因肝硬化食管胃底静脉曲张破裂出血经药物治疗或内镜下止血失败后行TIPS的患者113例,所有患者术后随访6个月,根据TIPS术后是否发生显性肝性脑病,分为显性肝性脑病组(n=32)和非显性肝性脑病组(n=81),收集患者的临床资料、血常规、血清生化学及血凝检查等结果。计量资料两组间比较采用成组t检验或Mann-Whitney U检验。计数资料组间比较采用χ2检验或Fisher精确概率法。利用多因素Logistic回归法分析TIPS术后肝性脑病发生的独立影响因素,并构建列线图预测模型,计算一致性指数(C-index)并绘制校准曲线,评价列线图预测能力。绘制临床决策曲线,分析模型临床净收益。通过受试者工作特征曲线(ROC曲线)对模型的预测能力进行验证。  结果  显性肝性脑病组与非显性肝性脑病组比较,年龄、糖尿病、Child-Pugh分级、腹水、术前门静脉主干直径、GGT水平、凝血酶原时间及弗赖堡术后生存指数(FIPS)评分差异均有统计学意义(P值均<0.05)。多因素Logistic回归分析结果显示,Child-Pugh分级(OR=17.498,95%CI:2.561~119.548,P=0.004)、术前门静脉主干直径(OR=1.361,95%CI:1.057~1.752,P=0.017)、GGT(OR=1.032,95%CI:1.013~1.052,P=0.001)和FIPS评分(OR=2.838,95%CI:1.277~6.311,P=0.010)是TIPS术后发生显性肝性脑病的独立影响因素。基于以上4项指标建立列线图模型,C-index为0.875,校准曲线拟合良好;模型的ROC曲线下面积为0.875(95%CI:0.799~0.929,P<0.001);决策曲线分析结果显示,0.3~0.9阈概率间模型具有较良好的净获益。  结论  Child-Pugh分级、术前门静脉主干直径、GGT及FIPS评分对肝硬化食管胃底静脉曲张破裂出血患者TIPS术后显性肝性脑病的发生具有一定的预测价值,基于上述指标构建的列线图模型可以个体化预测肝硬化食管胃底静脉曲张破裂出血患者TIPS术后显性肝性脑病的发生率。
一贯煎对M1型骨髓巨噬细胞治疗肝硬化大鼠模型效果的影响及其机制分析
宗梦瑶, 简迅, 王丹阳, 许燕楠, 郑欣瑞, 邢飞飞, 陈高峰, 陈佳美, 刘平, 慕永平
2024, 40(8): 1612-1619. DOI: 10.12449/JCH240817
摘要(1199) HTML (461) PDF (4914KB)(60)
摘要:
  目的  观察一贯煎对M1型骨髓巨噬细胞(M1-BMDM)治疗2-AAF/CCl4诱导的大鼠肝硬化作用的影响与机制。  方法  分离BMDM,脂多糖诱导分化为M1-BMDM。雄性Wistar大鼠随机分为正常组(n=5)和造模组(n=45)。造模组大鼠予以50% CCl4每周2次皮下注射。第7周开始,将造模大鼠随机分为模型组(M组)、一贯煎组(YGJD组)、M1-BMDM组、M1-BMDM+YGJD组、索拉非尼组(SORA组),改用30% CCl4皮下注射以维持肝硬化进展,同时以2-AAF灌胃,且饮水中加入CCR2抑制剂,分组干预,9周末取材。观察血清肝功能、肝组织病理、肝组织羟脯氨酸(Hyp)含量、肝星状细胞活化、肝纤维化及炎症相关因子、Wnt信号通路相关分子表达水平等。计量资料多组间比较采用单因素方差分析,进一步两两比较采用LSD-t检验。  结果  与M组比较,M1-BMDM+YGJD组大鼠血清ALT、AST、TBil水平均明显降低(P值均<0.05),Alb含量显著增加(P<0.05);与M1-BMDM组比较,M1-BMDM+YGJD组血清TBil含量显著降低(P<0.05)、Alb含量显著升高(P<0.05)。与M1-BMDM组比较,M1-BMDM+YGJD组CD68、TNF-α表达显著降低(P<0.05)。与M1-BMDM组比较,M1-BMDM+YGJD组Hyp含量及天狼星红胶原阳性染色面积均显著降低(P值均<0.05)。M1-BMDM+YGJD组非经典Wnt信号通路分子Wnt5a mRNA和蛋白表达均显著低于M1-BMDM组(P值均<0.05),Fzd2 mRNA表达水平显著低于M1-BMDM组(P<0.05),且Wnt4、Wnt5b和Fzd3 mRNA表达水平亦显著降低(P值均<0.05),而经典Wnt信号通路分子β-catenin、LRP5、LRP6、Fzd5和TCF mRNA表达水平均无明显改变。  结论  一贯煎可提高M1-BMDM对2-AAF/CCl4诱导的大鼠肝硬化的治疗效应,其机制可能与抑制非经典Wnt5a/Fzd2信号通路有关,为中医药协同M1-BMDM治疗肝硬化提供了新思路。
肝脏肿瘤
酪氨酸激酶抑制剂联合免疫检查点抑制剂在中晚期肝细胞癌二线治疗中的效果及安全性分析
聂宏, 仲斌演, 沈健, 朱晓黎
2024, 40(8): 1620-1626. DOI: 10.12449/JCH240818
摘要(914) HTML (568) PDF (1031KB)(71)
摘要:
  目的  评估酪氨酸激酶抑制剂(TKI)联合免疫检查点抑制剂在中晚期肝细胞癌(HCC)二线治疗中的效果及安全性。  方法  收集2018年1月—2022年12月苏州大学附属第一医院介入科收治的经过经肝动脉化疗栓塞术(TACE)联合一线TKI治疗后进展/不耐受,换用二线TKI联合或者不联合免疫检查点抑制剂的63例中晚期HCC患者的临床资料。其中使用二线TKI联合免疫检查点抑制剂共32例(联合组),使用二线TKI共31例(单纯组)。依据改良实体瘤疗效评价标准(mRECIST)评估肿瘤反应,根据通用不良事件术语5.0标准(CTCAE 5.0)评估不良事件。使用Kaplan-Meier法计算两组的中位生存期(mOS)、中位无进展生存期(mPFS)。比较两组的客观缓解率(ORR)和疾病控制率(DCR)。基线资料及随访结果的组间比较采用χ2检验。  结果  63例患者中位随访时间为16.5(3.2~53.4)个月。联合组mOS、mPFS 分别为24.3个月(95%CI:20.0~28.6)和9.8个月(95%CI:7.5~12.1),15.8个月(95%CI:11.4~20.1)和4.1个月(95%CI:3.2~4.9),两组mOS、mPFS之间差异均有统计学意义(P值分别为0.029、0.038)。联合组ORR和DCR分别为47%和84%,单纯组为19%和65%,两组之间ORR差异有统计学意义(P=0.021),DCR差异无统计学意义(P=0.070)。联合组中4例(12.5%)、单纯组中3例(10.0%)发生Ⅲ~Ⅳ级严重不良事件,两组均无药物不良反应致死事件,两组患者不良事件的发生率比较,差异无统计学意义(P=0.783)。  结论  与单用TKI治疗相比,TKI联合免疫检查点抑制剂作为中晚期HCC二线治疗的疗效更显著,且不会增加严重不良反应。
其他肝病
肝豆状核变性不同基因型患者的肝病表型及临床特征分析
黄元志, 王福川, 董漪, 徐志强, 高银杰, 闫建国, 曹丽丽, 冯丹妮, 张敏
2024, 40(8): 1627-1632. DOI: 10.12449/JCH240819
摘要(1343) HTML (691) PDF (769KB)(91)
摘要:
  目的  研究肝豆状核变性(WD)不同基因型患者的肝病表型及临床特征。  方法  选取2008年8月—2023年6月在解放军总医院第五医学中心确诊并进行基因检测的163例WD患者,收集临床表现、实验室检查、病理学检查、影像学检查和ATP7B基因检测结果。根据ATP7B基因突变情况将患者分为R778L突变组和非R778L突变组;P992L突变组和非P992L突变组;截断突变组和非截断突变组。分析ATP7B基因c.2333G>T/p.R778L突变(R778L突变)、c.2975C>T/p.P992L突变(P992L突变)以及截断突变患者的肝病表型和临床特征。计量资料组间比较采用Mann-Whitney U检验或Kruskal-Wallis H检验。计数资料组间比较采用χ2检验或Fisher确切概率法。  结果  163例WD患者均表现为不同严重程度的肝病表型,121例(74.23%)被临床诊断为慢性肝病,36例(22.09%)为失代偿期肝硬化,6例(3.68%)为暴发性WD;此外,有5例(2例慢性肝病,3例失代偿期肝硬化)合并神经系统异常。163例WD患者最常见的ATP7B基因突变为R778L突变(等位基因频率为28.2%),其次为P992L突变(等位基因频率为12.6%),截断突变的等位基因频率为11.0%。3种突变在不同肝病表型之间的分布差异均无统计学意义(P值均>0.05)。R778L突变组的铜蓝蛋白水平显著低于非R778L突变组[0.04(0.02~0.08)g/L vs 0.08(0.03~0.13)g/L,Z=-2.889,P=0.004]。P992L组的ALT[135.0(80.5~237.0)U/L vs 80.5(36.0~173.3) U/L,Z=2.684,P=0.007]和AST[121.4(77.0~195.0)U/L vs 84.0(39.0~123.3)U/L,Z=3.388,P<0.001]均显著高于非P992L突变组。截断突变组的铜蓝蛋白[0.03(0.02~0.08)g/L vs 0.06(0.03~0.11)g/L,Z=-3.136,P=0.002]和血清铜[3.20(2.15~5.00)mg/L vs 4.20(2.60~7.50)mg/L,Z=-2.296,P=0.025]水平均显著低于非截断突变组。  结论  R778L突变、P992L突变和截断突变均与WD患者的肝病表型无关;但R778L突变与较低的铜蓝蛋白水平相关,P992L突变与较高的ALT和AST水平相关,截断突变与较低的铜蓝蛋白和血清铜水平相关。
血清肠型脂肪酸结合蛋白(I-FABP)在慢加急性肝衰竭发生发展中的预测价值
韩才均, 朴美花, 黄媛, 吴政燮, 金星, 李光一
2024, 40(8): 1633-1638. DOI: 10.12449/JCH240820
摘要(1218) HTML (333) PDF (902KB)(64)
摘要:
  目的  探讨血清肠型脂肪酸结合蛋白(I-FABP)对慢加急性肝衰竭(ACLF)发生发展的预测作用。  方法  回顾性分析2020年9月—2023年3月延边大学附属医院收治的168例肝硬化失代偿患者的临床资料,观察入院合并ACLF的患者情况和随访6个月新发ACLF事件。采用ELISA法测定患者入院血清I-FABP水平。非正态分布计量资料两组间比较采用Mann-Whitney U检验,多组间比较采用Kruskal-Wallis H秩和检验。计数资料组间比较采用χ2检验。趋势性分析采用Jonckheere-Terpstra检验。采用Spearman相关分析两变量间相关性。多变量Cox回归法分析随访期间新发ACLF的影响因素。Kaplan-Meier曲线分析不同组间ACLF发生情况,并采用Log-rank检验评估差异。采用受试者工作特征曲线(ROC曲线)和曲线下面积评估I-FABP对ACLF发生、发展的预测性能。  结果  入组168例患者中43例合并ACLF,125例无ACLF的患者在随访期间新发ACLF19例。纳入时合并ACLF患者的I-FABP水平高于无ACLF者,差异有统计学意义(Z=4.359,P<0.001)。新发ACLF患者的I-FABP水平均高于未发生ACLF者,差异有统计学意义(Z=3.414,P<0.001)。I-FABP随ACLF分级增加而升高(H=17.385,P<0.001,P趋势<0.001)。多因素分析显示I-FABP与随访期间新发ACLF独立相关(HR=2.138,95%CI:1.297~3.525,P=0.003),且I-FABP三分位数显示出良好的区分能力(χ2=12.16,P<0.001)。ROC曲线显示I-FABP对ACLF发生和发展具有较好的预测效能,ROC曲线下面积分别为0.854(95%CI:0.791~0.903)和0.747(95%CI:0.661~0.820),最佳截断值分别为2.07 μg/L和1.86 μg/L。  结论  I-FABP是预测ACLF发生和发展的生物标志物,有助于临床识别高危患者,改善临床管理。
尿肝型脂肪酸结合蛋白(L-FABP)对慢加急性肝衰竭短期预后的预测价值
吴华兰, 洪畅泽, 蒋秀华, 陈金军
2024, 40(8): 1639-1645. DOI: 10.12449/JCH240821
摘要(702) HTML (474) PDF (964KB)(62)
摘要:
  目的  探讨肝型脂肪酸结合蛋白(L-FABP)对慢加急性肝衰竭(ACLF)患者严重程度及短期预后的预测价值。  方法  研究对象149例来自于一个评估ACLF患者血小板功能的前瞻性、多中心队列,根据入院28天预后分为生存组(n=97)与死亡组(n=52)。分析患者的性别、年龄、病因以及入院后24 h内的血常规、生化指标、器官衰竭情况并检测尿液及血液中L-FABP水平。正态分布的计量资料2组间比较使用成组t检验;非正态资料分布的计量资料2组间比较采用Mann-Whitney U检验;计数资料2组间比较采用χ2检验。Spearman相关性检验评估尿L-FABP与肝衰竭相关指标的相关性。绘制受试者工作特征曲线(ROC曲线)评价CLIF-OFs、MELD评分和尿L-FABP对于ACLF患者短期预后的预测价值;通过Kaplan-Meier分析尿L-FABP高水平组与低水平组患者短期死亡情况;采用Cox风险比例模型分析各因素对ACLF短期预后的影响。  结果  两组患者在白细胞计数、血清TBil、INR、CLIF-OFs、MELD评分和尿L-FABP水平;脑衰竭、肝衰竭、凝血衰竭、肾脏衰竭、呼吸衰竭的比例方面差异均有统计学意义(P值均<0.05)。相关性分析结果显示,尿L-FABP与血清TBil呈显著正相关(r=0.225,P=0.006)。尿L-FABP水平预测28天预后的ROC曲线下面积(AUC)为0.804(95%CI:0.729~0.865,P<0.001),截断值为4.779 µg/dL(敏感度为73.08%,特异度为73.91%,约登指数为0.469 9)。Kaplan-Meier生存分析发现,相比于尿L-FABP低水平组(尿L-FABP≤4.779 µg/dL),尿L-FABP高水平组(尿L-FABP>4.779 µg/dL)28天生存率显著降低(P<0.001)。Cox风险比例模型分析发现,血清TBil(HR=1.003,95%CI:1.001~1.004)、CLIF-OFs(HR=2.283,95%CI:1.814~2.873)和高尿L-FABP水平(HR=4.568,95%CI:2.424~8.608)为ACLF短期预后的独立危险因素(P值均<0.05)。  结论  高尿L-FABP水平可作为ACLF短期预后的临床预测指标,需扩大样本量进一步验证其预测价值。
间充质干细胞对慢加急性肝衰竭治疗效果的Meta分析
丁航, 李小芬, 熊艳, 李艳艳, 陈秀记, 王晓霖
2024, 40(8): 1646-1652. DOI: 10.12449/JCH240822
摘要(1347) HTML (437) PDF (1767KB)(75)
摘要:
  目的  系统评价间充质干细胞(MSC)治疗慢加急性肝衰竭的有效性和安全性。  方法  本研究根据PRISMA指南完成,PROSPERO注册号:CRD42024517851。计算机检索PubMed、Embase、万方数据库、维普数据库和中国知网、中国生物医学数据库、Cochrane图书馆,搜集建库至2023年11月1日发表的有关于MSC治疗慢加急性肝衰竭的随机对照研究(RCT)、队列研究,根据纳入和排除标准对文献进行筛选,并对文献进行数据提取和质量评估,采用RevMan 5.3软件进行Meta分析。  结果  共纳入11篇文献,803名研究对象进行本次Meta分析。结果表明,MSC治疗可提高ACLF患者8周生存率(OR=2.71,95%CI:1.58~4.67,P=0.000 3)、12周生存率(OR=2.24,95%CI:1.36~3.69,P=0.001)、24周生存率(OR=2.09,95%CI:1.37~3.17,P=0.000 6)、48周生存率(OR=2.09,95%CI:1.29~3.40,P=0.003);可降低12周MELD评分(MD=-3.27,95%CI:-6.07~-0.48,P=0.02、24周MELD评分(MD=-2.24,95%CI:-3.16~-1.33,P<0.000 01);可降低治疗后4周的TBil水平(MD=-36.86,95%CI:-48.72~-25.01,P<0.000 01);提高治疗后4周、24周的Alb水平(MD=2.11,95%CI:0.62~3.61,P=0.006;MD=3.54,95%CI:2.06~5.02,P<0.000 01)。共6篇文献对不良事件进行了评价,无严重不良事件发生。  结论  MSC治疗安全性良好,可提高患者生存率,一定程度上改善肝功能,具有临床应用价值。
术前氨基末端脑钠肽前体(NT-proBNP)与肝移植术后急性肾损伤的关系探讨
潘乃凡, 宋雪松
2024, 40(8): 1653-1660. DOI: 10.12449/JCH240823
摘要(817) HTML (393) PDF (659KB)(41)
摘要:
  目的  探究术前氨基末端脑钠肽前体(NT-proBNP)与肝移植术后急性肾损伤(AKI)的关系,明确肝移植术后AKI发生的影响因素,为早期预防肝移植术后AKI的发生提供诊断学参考指标。  方法  回顾性收集吉林大学第一医院2020年9月13日—2022年6月30日行肝移植手术的成年患者病历资料。根据肝移植术后是否发生AKI将患者分为AKI组和非AKI组,采用倾向性评分匹配法(PSM)按照1∶4匹配两组患者基本信息。计量资料两组间比较采用成组t检验或Mann-Whitney U检验;计数资料两组间比较采用χ2检验或Fisher确切概率法。通过多因素Logistic回归分析肝移植术后AKI发生的独立危险因素。  结果  共纳入144例肝移植患者,术后发生AKI者22例(15.3%),未发生AKI者122例(84.7%)。经PSM平衡后共纳入93例患者,其中AKI组19例,非AKI组74例。多因素Logistic回归分析结果显示:术前NT-proBNP水平(OR=7.692,95%CI:1.473~40.159,P=0.016)、术前纤维蛋白原水平(OR=5.520,95%CI:1.160~26.267,P=0.032)、手术时长(OR=15.802,95%CI:2.418~103.268,P=0.004)和术中出血量(OR=13.246,95%CI:2.291~76.594,P=0.004)是肝移植术后患者发生AKI的独立危险因素。  结论  术前NT-proBNP水平可作为肝移植术后AKI发生的预测指标,同时能够为构建肝移植术后AKI的风险预测模型提供一定的参考价值。
胰腺疾病
甘油三酯葡萄糖体质量指数(TyG-BMI)对高脂血症性急性胰腺炎严重程度的预测价值
罗萍萍, 刘群, 黄丽雯
2024, 40(8): 1661-1665. DOI: 10.12449/JCH240824
摘要(1177) HTML (694) PDF (610KB)(66)
摘要:
  目的  探讨甘油三酯葡萄糖体质量指数(TyG-BMI)对高脂血症性急性胰腺炎(HLAP)严重程度的预测价值。  方法  回顾性分析武汉科技大学附属天佑医院2021年1月—2023年12月收治入院的185例HLAP患者临床资料。根据修订的亚特兰大急性胰腺炎分级标准分为轻症组95例和中重症组90例,比较两组患者的临床特征,分析TyG-BMI与HLAP严重程度的相关性,评估TyG-BMI对于HLAP严重程度的预测效能。计量资料两组间比较采用成组t检验或Mann-Whitney U检验。计数资料两组间比较采用χ2检验。单因素和多因素Logistic回归分析HLAP严重程度的影响因素。应用Spearman相关性分析探讨TyG-BMI与HLAP严重程度的关系。采用受试者工作特征曲线配对比较法对TyG-BMI预测HLAP严重程度的效能进行评估。  结果  轻症组和中重症组患者Cr、GLU、TG、TyG-BMI、BISAP评分比较,差异均有统计学意义(Z值分别为-2.059、-7.217、-7.799、-9.566、-11.386,P值均<0.05)。多因素Logistic回归分析结果显示,BISAP评分(OR=4.221,95%CI:1.421~12.538,P=0.001)、TyG-BMI(OR=1.262,95%CI:1.140~1.396,P=0.010)和GLU(OR=1.316,95%CI:1.040~1.666,P=0.022)是HLAP严重程度的独立危险因素,且均与HLAP的严重程度呈正相关(r值分别为0.839、0.705、0.532,P值均<0.05)。在预测HLAP严重程度的效能比较中,TyG-BMI略低于BISAP评分(Z=-4.368,P<0.001),但优于GLU(Z=2.155,P<0.001),其受试者工作特征曲线下面积为0.891,敏感度为91.10%,特异度为96.80%。  结论  TyG-BMI对HLAP严重程度具有一定的预测价值,临床上可用于HLAP病情的综合评估。
病例报告
原发性胆汁性胆管炎-自身免疫性肝炎重叠综合征合并肺隐球菌病1例报告
张明明, 刘寰, 张冬梅, 吴东波, 唐红
2024, 40(8): 1666-1669. DOI: 10.12449/JCH240825
摘要(1021) HTML (358) PDF (1960KB)(91)
摘要:
自身免疫性肝病重叠综合征表现为患者出现一种以上的自身免疫性肝病的生化、免疫、组织学或胆管造影特征,常需联合使用免疫抑制剂治疗。肺隐球菌病是一种由新型隐球菌或格特隐球菌引起的侵袭性肺真菌病,易在免疫功能低下患者中发生。本病例为1例重叠综合征,在免疫抑制治疗过程中发现并治疗肺隐球菌病,在抗真菌治疗过程中肝功能出现异常,根据患者的肝功能情况,评估了更换抗真菌药物的可行性,综合考虑后制定了在密切监测肝功能的情况下,积极治疗新型隐球菌感染的治疗策略,避免了感染的进展。提示在启动免疫抑制治疗前,除了全面评估全身感染灶,对于可疑感染灶也必须保持监测。
综述
生物钟调控的线粒体动力学在非酒精性脂肪性肝病中的作用
张策, 苗嘉芮, 樊旭
2024, 40(8): 1670-1676. DOI: 10.12449/JCH240826
摘要(1182) HTML (482) PDF (1259KB)(94)
摘要:
非酒精性脂肪性肝病(NAFLD)是一种与代谢异常密切相关的疾病,是目前最常见的慢性肝病之一。线粒体是高度动态的细胞器,参与肝脏中的多种代谢和生物能量通路,通过线粒体动力学对环境变化做出高度动态反应。生物钟能够调控线粒体动力学,使其表现出节律性变化。当昼夜节律紊乱时,线粒体动力学失去节律性,使得线粒体不能对不同环境中不断变化的能量需求做出反应,导致NAFLD的发生发展。本文总结了生物钟调控的线粒体动力学在NAFLD病因学中的重要作用。
坏死性凋亡在肝纤维化中的作用
吴旋, 李晖, 董海舰, 杨希坤, 王凯鑫
2024, 40(8): 1677-1681. DOI: 10.12449/JCH240827
摘要(972) HTML (571) PDF (629KB)(70)
摘要:
肝纤维化作为各种慢性肝病向肝硬化发展的关键环节,影响其预后与转归。坏死性凋亡是一种新型的程序性细胞死亡模式,已被证明在多种疾病的病理生理中发挥重要作用,同样也被认为是改善肝纤维化的潜在靶点。不同类型的肝内细胞(包括肝细胞、肝星状细胞、肝巨噬细胞及肝窦内皮细胞)发生坏死性凋亡,可对肝纤维化发挥促进或抑制作用,本文着重阐述上述作用机制,并讨论靶向坏死性凋亡介导的肝纤维化的治疗策略。
直接抗病毒药物在丙型肝炎肝硬化患者中的应用进展
冉锡萍, 蔡大川
2024, 40(8): 1682-1687. DOI: 10.12449/JCH240828
摘要(1042) HTML (377) PDF (667KB)(59)
摘要:
慢性丙型肝炎病毒感染可导致肝硬化的发生,肝硬化后出现肝细胞癌等并发症是慢性肝病患者的主要死亡原因。抗病毒治疗可以实现持续病毒学应答,改善肝炎、肝纤维化,进而延缓病程进展。直接抗病毒药物(DAA)在丙型肝炎肝硬化患者中的安全性和有效性已被证实,其是否能改善肝硬化患者疾病并发症和预后逐渐成为讨论和研究的热点。相关数据主要由国外学者报告,我国DAA上市较晚,尚缺乏中远期数据。本文回顾了最新的相关研究,对DAA在丙型肝炎肝硬化患者中的应用现状及其对临床预后的影响进行综述。
脂代谢重编程与原发性肝癌发生发展的关系
李飞燕, 王明刚, 毛德文, 张日云, 王娜, 罗银冰, 刘晓萍, 林玉培
2024, 40(8): 1688-1692. DOI: 10.12449/JCH240829
摘要(1306) HTML (781) PDF (617KB)(79)
摘要:
脂质代谢作为维持生命之本,是保持细胞存活的前提,脂质稳态能迅速对代谢变化做出协调反应。在癌症发生发展过程中,为了满足质膜合成和能量产生,癌细胞的脂质代谢会升高。脂质代谢异常对原发性肝癌的进展起着重要作用。本文综述二者之间的关联,以期寻找进一步防治原发性肝癌的靶点。
铁死亡在肝缺血再灌注损伤中的作用
梁佳新, 徐宝麟, 成雨, 魏勇
2024, 40(8): 1693-1698. DOI: 10.12449/JCH240830
摘要(1322) HTML (444) PDF (859KB)(86)
摘要:
铁死亡是一种新型调节性细胞死亡,主要由于各种诱导剂导致细胞内铁稳态的改变,促进铁离子依赖性的脂质过氧化反应的发生,由此引发了有毒的脂质过氧化物大量堆积,最终导致细胞死亡。肝缺血再灌注损伤是肝脏手术后常见且严重的并发症,主要机制包括无氧呼吸、线粒体损伤、氧化应激反应、炎症反应、钙超载、微循环功能障碍等。本文对铁死亡和肝缺血再灌注损伤的概念和机制进行介绍,并总结了与二者有关的部分治疗策略,为探索肝缺血再灌注损伤新的治疗手段提供参考。
胆道微生物群在常见胆道疾病发生发展中的作用
霍丽, 畅智慧
2024, 40(8): 1699-1703. DOI: 10.12449/JCH240831
摘要(1118) HTML (338) PDF (1104KB)(149)
摘要:
胆道微生物群的组成与胆道疾病的发生和发展密切相关。胆道微生物群的失衡可能导致胆结石、胆道感染、自身免疫性胆管炎和胆管癌等一系列胆道疾病的发生。本文整理了胆道微生物群与胆道疾病关系的相关文献并进行综述,总结胆道微生物群对各种胆道疾病的影响,以及胆道中特定菌群在胆道疾病中发挥的作用,以期指导进一步的临床研究,为胆道疾病的预防、诊断、治疗提供新见解。
中药活性成分调控糖代谢抗胆管癌的分子机制
赵方言, 李姗, 王祥麒, 尹怡
2024, 40(8): 1704-1708. DOI: 10.12449/JCH240832
摘要(1086) HTML (517) PDF (681KB)(66)
摘要:
胆管癌是一种高度异质性的肿瘤,其发病隐匿、病情凶险、恶性程度高、预后极差。葡萄糖是胆管癌增殖和转移的主要能量来源,胆管癌细胞在快速增殖过程中其糖代谢途径会被重新编辑,产生大量能量以满足自身需求。中医药在胆管癌治疗中具有独特优势,中药活性成分已被证明可以通过调控糖代谢抑制胆管癌的发生和发展。本文对胆管癌中的糖代谢特点和中药活性成分调控糖代谢抗胆管癌进行综述,为胆管癌的治疗提供新思路。
儿童遗传性胰腺炎的研究进展
于晓政, 吴捷
2024, 40(8): 1709-1714. DOI: 10.12449/JCH240833
摘要(1006) HTML (585) PDF (701KB)(70)
摘要:
遗传性胰腺炎是儿童胰腺炎的主要致病因素之一,成年后癌变风险高。本文综述了遗传性胰腺炎的研究进展,包括历史发展、流行病学、致病机制及相关致病基因、临床特征与诊断及治疗等,旨在为延缓儿童遗传性胰腺炎疾病进程及基础研究提供新的参考信息。
胰源性糖尿病的发病机制探析
王晨晓, 王晓, 王希望, 金晶晶, 王莹, 刘江凯, 燕树勋
2024, 40(8): 1715-1720. DOI: 10.12449/JCH240834
摘要(1047) HTML (489) PDF (941KB)(148)
摘要:
胰源性糖尿病是一种继发于胰腺外分泌疾病的糖尿病,2014年被美国糖尿病学会正式命名,慢性胰腺炎和胰腺癌是其最主要的发病原因。该病的发病机制尚不完全明确,系统的治疗方案尚未形成,因此国内外关于胰源性糖尿病的误诊率极高,且研究发现该型糖尿病患者与2型糖尿病相比具有更高的死亡和再入院风险,这无疑对患者的健康和临床治疗充满挑战。因此充分了解、早期正确识别及诊断胰源性糖尿病,对降低该病的致残率与病死率具有重要意义。本文对胰源性糖尿病可能的发病机制进行阐述与分析。
国外期刊精品文章简介
Journal of Hepatology|内皮细胞POFUT1通过抑制纤维蛋白原合成控制损伤诱导的肝纤维化
2024, 40(8): 1537-1537. DOI: 10.12449/JCH2408.gwqkjpwzjj1
摘要(490) HTML (171) PDF (894KB)(40)
摘要:
Nutrition Journal|补充维生素D对代谢功能障碍相关脂肪性肝病患者肝纤维化因子、维生素D受体和肝纤维化microRNA的影响:一项探索性随机临床试验
2024, 40(8): 1626-1626. DOI: 10.12449/JCH2408.gwqkjpwzjj2
摘要(499) HTML (187) PDF (896KB)(38)
摘要:
Journal of the American Medical Association|阿司匹林治疗无肝硬化的代谢功能障碍相关脂肪性肝病随机临床试验
2024, 40(8): 1652-1652. DOI: 10.12449/JCH2408.gwqkjpwzjj3
摘要(498) HTML (186) PDF (903KB)(43)
摘要:
消息
《临床肝胆病杂志》对基金项目论文免费审理并优先发表
2024, 40(8): 1604-1604.
摘要(233) HTML (159) PDF (1254KB)(33)
摘要:
《临床肝胆病杂志》获评知网文库首期「星云计划」“星辉机构”奖
2024, 40(8): 1619-1619.
摘要(328) HTML (179) PDF (1254KB)(27)
摘要:
《临床肝胆病杂志》2025年1~3期重点号选题及执行主编
2024, 40(8): 1638-1638.
摘要(265) HTML (180) PDF (887KB)(22)
摘要:
《临床肝胆病杂志》关于人工智能生成内容(AIGC)的立场声明
2024, 40(8): 1720-1720.
摘要(267) HTML (212) PDF (890KB)(30)
摘要:
致谢
本期审稿专家
2024, 40(8): 1532-1532. DOI: 10.12449/JCH2408.zhixie
摘要(271) HTML (154) PDF (873KB)(32)
摘要: