中文English
ISSN 1001-5256 (Print)
ISSN 2097-3497 (Online)
CN 22-1108/R

留言板

尊敬的读者、作者、审稿人, 关于本刊的投稿、审稿、编辑和出版的任何问题, 您可以本页添加留言。我们将尽快给您答复。谢谢您的支持!

姓名
邮箱
手机号码
标题
留言内容
验证码

第40卷 第5期(总283期) 2024年5月
“HBV感染特殊人群抗病毒治疗再认识”  重点号
执行主编:窦晓光
中国医科大学附属盛京医院

显示方式:
述评
消除乙型肝炎进展
庄辉
2024, 40(5): 857-860. DOI: 10.12449/JCH240501
摘要(2752) HTML (446) PDF (886KB)(385)
摘要:
本文综述了全球和中国消除乙型肝炎的新进展。虽然全球乙型肝炎疾病负担正在下降,但各国消除乙型肝炎的进展差异较大,在疾病负担最严重的20个国家中,孟加拉国、印度、印度尼西亚、日本和俄罗斯取得显著进展。中国继续保持新生儿乙型肝炎疫苗高覆盖率,首剂及时接种率为95.6%,3剂接种率为99.6%。从2016年到2022年,中国慢性乙型肝炎患者的诊断率由19%升至24%,治疗率由11%升至15%,但与世界卫生组织提出的2023年目标仍有较大距离。全球和中国仍需继续努力,砥砺奋进,加速实现2030年消除病毒性肝炎的宏伟目标。
关注慢性乙型肝炎特殊人群抗病毒治疗时机及治疗策略
丁洋, 窦晓光
2024, 40(5): 861-865. DOI: 10.12449/JCH240502
摘要(1519) HTML (437) PDF (684KB)(257)
摘要:
慢性乙型肝炎(CHB)特殊人群要充分衡量肝硬化和肝癌家族史、年龄、疾病分期和抗病毒疗效等因素。CHB特殊人群选择合适抗病毒治疗时机并及时调整抗病毒策略,对于延缓疾病进展和降低肝硬化及肝细胞癌的发生起到重要的作用。本文将针对年龄≤30岁且ALT水平正常慢性HBV感染者、年龄>30岁且ALT水平正常慢性HBV感染孕妇、慢性HBV感染者儿童和HBeAg阳性低病毒血症经治CHB患者等特殊人群的抗病毒治疗时机和治疗策略进行阐述,帮助临床医生对CHB特殊人群选择更好的抗病毒治疗时机和优化治疗策略。
专家论坛
年龄>30岁、ALT水平正常HBV感染孕妇的抗病毒治疗时机
盛秋菊, 汪玉涵, 丁洋
2024, 40(5): 866-869. DOI: 10.12449/JCH240503
摘要(1264) HTML (345) PDF (592KB)(164)
摘要:
《慢性乙型肝炎防治指南(2022版)》扩大了慢性乙型肝炎患者抗病毒治疗适应证。ALT水平正常的慢性HBV感染者,HBV DNA阳性,年龄>30岁,指南建议开始抗病毒治疗。但对于年龄>30岁的孕妇,是否立即启动抗病毒治疗尚无统一观点。有观点认为,ALT水平正常的孕妇多为免疫耐受期,抗病毒治疗效果不佳,且孕期用药可能影响母婴安全。因此,即使孕妇年龄>30岁,也不主张在孕早期开始抗病毒治疗;也有观点认为,孕期机体的免疫改变可能是HBV免疫清除的特殊时期,若年龄>30岁,即使ALT水平正常,也应该立即抗病毒治疗,孕妇可能获得更好的病毒学甚至血清学应答。本文将针对上述问题,从孕期抗病毒治疗目的、治疗时机和停药时机等方面展开论述。
儿童HBV感染: ALT水平正常患儿的抗病毒治疗
傅蕾
2024, 40(5): 870-874. DOI: 10.12449/JCH240504
摘要(1198) HTML (316) PDF (651KB)(133)
摘要:
慢性乙型肝炎(CHB)是全球范围内的重大公共卫生问题,目前我国约有200万儿童HBV感染者。儿童感染HBV后更容易慢性化,成年后发生肝硬化以及肝癌的风险高。传统观点认为儿童HBV感染多数处于免疫耐受期,无需考虑抗病毒治疗,仅对免疫活动期和代偿期或失代偿期肝硬化的儿童CHB启动抗病毒治疗。越来越多的儿童CHB临床研究结果显示,儿童CHB抗病毒治疗(特别是以干扰素为基础的方案)应答率高,低龄儿童是临床治愈的优势人群,但对于ALT水平正常,特别是处于免疫耐受期的HBV感染的患儿是否接受抗病毒治疗仍然存在争议。本文针对儿童HBV感染的特点及ALT水平正常患儿抗病毒治疗必要性,特别是关于治疗时机等方面进行综述。
免疫耐受期HBV感染者抗病毒治疗的临床争议
胡林慧, 王艳
2024, 40(5): 875-879. DOI: 10.12449/JCH240505
摘要(1463) HTML (423) PDF (671KB)(188)
摘要:
为实现“2030年消除病毒性肝炎作为公共卫生危害”的目标,目前针对慢性HBV感染提倡更广泛筛查、更积极预防和抗病毒治疗。但“慢性HBV感染免疫耐受期患者是否启动抗病毒治疗”尚无统一观点。部分专家认为免疫耐受期患者肝脏免疫微环境稳定,疾病进展可能小,且治疗效果不佳,不建议启动抗病毒治疗;而另有多项研究提示免疫耐受期患者肝脏仍存在炎症损伤,有疾病进展风险,接受抗病毒治疗后成本效益高,因此部分专家建议对免疫耐受期患者应积极启动抗病毒治疗。本文对慢性HBV感染者免疫耐受期的定义、抗病毒治疗的利弊进行文献综述,并基于既往文献进行初步的系统分析,以增加对慢性HBV感染免疫耐受期是否抗病毒治疗的证据积累,为未来免疫耐受期患者的规范临床诊疗奠定基础。
一线核苷(酸)类似物经治的慢性乙型肝炎患者低病毒血症的发生及治疗策略
郑嵘炅, 鲁晓擘
2024, 40(5): 880-883. DOI: 10.12449/JCH240506
摘要(1857) HTML (441) PDF (556KB)(207)
摘要:
强效低耐药口服抗病毒治疗可使HBV复制受到强力抑制,但部分患者接受恩替卡韦、替诺福韦酯、丙酚替诺福韦、艾米替诺福韦治疗48周及以上仍存在低病毒血症(LLV)。国内外多项研究结果提示,抗病毒治疗后LLV与慢性乙型肝炎肝纤维化进展、失代偿期肝硬化和肝细胞癌发生风险以及长期生存率降低密切相关。因此,本文聚焦有关一线核苷(酸)类似物治疗后LLV的发生及其危险因素和临床危害以及不同的治疗方案,以期为今后慢性乙型肝炎患者LLV的治疗提供参考。
指南与规范
慢性乙型肝炎中西医结合诊疗专家共识
中国医师协会中西医结合医师分会肝病学专家委员会
2024, 40(5): 884-892. DOI: 10.12449/JCH240507
摘要(3390) HTML (815) PDF (968KB)(563)
摘要:
慢性乙型肝炎(CHB)仍是我国重大公共卫生问题,未经有效控制可进一步发展为肝硬化、肝癌,带来巨大社会经济负担。目前西医抗病毒治疗是其主要治疗方式,中西医结合治疗是我国CHB的特色治疗手段,两者优势互补可提高临床疗效。为推广中西医结合协同诊疗理念,促进CHB中西医结合诊疗技术发展,建立规范化、标准化疾病诊断和治疗方案,中国医师协会中西医结合医师分会肝病学专家委员会牵头成立共识专家组,讨论并制定《慢性乙型肝炎中西医结合诊疗专家共识》,从CHB的流行病学、发病机制与病因病机、中西医结合诊断与辨证分型、中西医结合治疗四个方面阐述中西医结合协同诊疗理念并提供推荐意见,期望改善CHB患者预后,提高生活质量。
原发性肝癌诊疗指南(2024年版)
中华人民共和国国家卫生健康委员会
2024, 40(5): 893-918. DOI: 10.12449/JCH240508
摘要(14164) HTML (2012) PDF (1769KB)(3402)
摘要:
原发性肝癌中医诊疗指南
中华中医药学会肝胆病分会
2024, 40(5): 919-927. DOI: 10.12449/JCH240509
摘要(3533) HTML (1298) PDF (832KB)(670)
摘要:
原发性肝癌是我国最常见的恶性肿瘤之一,严重威胁人民的生命健康。近年来,随着基础及临床研究的开展,原发性肝癌的诊疗手段不断丰富。中医药在原发性肝癌诊疗领域发挥了重要作用,但目前尚无统一的辨治及疗效评价标准。为进一步规范原发性肝癌的中医诊疗,根据中医标准化和相关技术指导文件的要求,起草组通过文献研究、专家访谈、问卷调查、共识会议等方式编写本指南,供临床医师参考。本指南经中华中医药学会批准发布,标准编号:T/CACM 1575—2024。
《2024年世界卫生组织慢性乙型肝炎患者的预防、诊断、关怀和治疗指南》推荐意见要点
艾小委, 张梦阳, 孙亚朦, 尤红
2024, 40(5): 928-933. DOI: 10.12449/JCH240510
摘要(9247) HTML (1401) PDF (2084KB)(2342)
摘要:
2024年3月世界卫生组织(WHO)发布了最新版《慢性乙型肝炎患者的预防、诊断、关怀和治疗指南》。该指南在以下方面进行了更新:扩大并简化慢性乙型肝炎治疗适应证,增加可选的抗病毒治疗方案,扩大抗病毒治疗预防母婴传播的适应证,提高乙型肝炎病毒诊断,增加合并丁型肝炎病毒的检测等。本文对指南中的推荐意见进行归纳及摘译。
病毒性肝炎
磁共振质子密度脂肪分数(MRI-PDFF)评估慢性HBV感染者肝脂肪变性及分布特点
王丽旻, 包超, 赵凯越, 靳婕华, 郑卓肇, 黄缘
2024, 40(5): 934-939. DOI: 10.12449/JCH240511
摘要(1716) HTML (520) PDF (616KB)(95)
摘要:
  目的  利用磁共振质子密度脂肪分数(MRI-PDFF)评估慢性HBV感染者的肝脂肪变性的程度。  方法  选择北京清华长庚医院2018年1月—2022年12月门诊或者住院,明确诊断为慢性HBV感染,年龄>16岁的患者。所有患者均在本院行肝脏磁共振检查。依据是否合并肝硬化进行分组,比较患者的各个肝段PDFF值的一致性。使用Kappa一致性检验、组内相关系数(ICC)进行一致性分析。  结果  纳入76例核苷(酸)类似物经治患者,其中30.26%(23例)合并肝硬化,所有患者的MRI-PDFF算术均值波动在1.49%~30.93%,依据MRI-PDFF≥5%诊断为脂肪肝,38.16%(29例)患者合并脂肪肝。76例患者的全肝PDFF算术均值低于全肝PDFF加权均值,全肝PDFF加权均值、全肝PDFF算术均值、左半肝及右半肝的PDFF算术均值比较,差异无统计学意义(F=0.39,P=0.76)。各个肝段、左/右半肝PDFF算术均值与全肝PDFF加权均值、全肝PDFF算术均值的一致性较强(ICC均>0.75),但右半肝PDFF算术均值与全肝PDFF加权均值的一致性高于左半肝。合并肝硬化组患者在区分脂肪肝诊断的一致性检验方面,Ⅶ段PDFF算术均值与全肝PDFF加权均值一致性差(Kappa=0.39),左半肝、Ⅰ、Ⅱ、Ⅲ、Ⅴ、Ⅵ、Ⅷ为中等一致。合并肝硬化的患者Ⅶ段PDFF算术均值与全肝PDFF加权均值一致性最低,Ⅳ段一致性最高。未合并肝硬化的患者Ⅱ段PDFF算术均值与全肝PDFF加权均值一致性最低,Ⅴ段的一致性最高。  结论  MRI-PDFF评估慢性HBV感染者的肝脂肪变性更全面,合并肝硬化的患者各肝段PDFF算术均值与全肝PDFF加权均值的一致性差异大。
ALT水平正常的慢性乙型肝炎患者的血清学特征及肝组织病理学分析
刘珊珊, 陆忠华
2024, 40(5): 940-945. DOI: 10.12449/JCH240512
摘要(1538) HTML (336) PDF (678KB)(129)
摘要:
  目的  分析ALT水平正常的慢性乙型肝炎(CHB)患者的肝组织病理学特点及与血清学指标间的关系。  方法  收集2018年4月—2021年6月无锡市第五人民医院137例ALT水平正常CHB患者的临床资料,分析肝组织病理与血清学指标间的差异及相关性。计数资料组间比较采用χ2检验。采用Speraman秩相关进行相关性分析。采用Logistic回归进行多因素分析。  结果  ALT水平<20 U/L、20~29 U/L、30~40 U/L患者中分别有57.4%、53.4%、75%具有显著炎症坏死(≥G2),63.8%、62.1%、75%具有显著纤维化(≥S2)。HBeAg阳性/阴性、不同水平的血清HBV DNA、不同水平的血清HBV RNA在炎症活动程度分级上差异均有统计学意义(χ2值分别为10.008、6.911、7.946,P值均<0.05);HBeAg阳性/阴性、不同水平的血清HBV RNA在纤维化分期上差异均有统计学意义(χ2值分别为7.996、10.874,P值均<0.05)。肝脏炎症程度及纤维化分期与血清HBV DNA无明显相关性(rs=0.024,P=0.785;rs=0.039,P=0.652),与血清HBV RNA存在显著相关性(rs=0.222,P=0.009;rs=0.187,P=0.029)。多因素分析提示HBeAg阳性是CHB患者肝脏发生炎症坏死(OR=-0.302,95%CI:-1.160~0.386,P=0.002)及纤维化(OR=-0.387,95%CI:-1.160~0.386,P=0.011)的独立危险因素。  结论  ALT水平正常的CHB患者的肝脏组织存在不同程度的显著炎症坏死及纤维化,HBeAg阳性是这类患者肝脏组织出现显著炎症坏死及纤维化的独立危险因素。
脂肪性肝病
低碳水化合物饮食和生活方式干预对瘦型非酒精性脂肪性肝病患者的疗效观察
何诗华, 戴璐, 郑洁, 吴创鸿, 胡国信
2024, 40(5): 946-951. DOI: 10.12449/JCH240513
摘要(1762) HTML (432) PDF (837KB)(108)
摘要:
  目的  观察低碳水化合物饮食和线上生活方式干预对痩型非酒精性脂肪性肝病(NAFLD)患者的疗效。  方法  本研究选取2019年12月—2021年3月在北京大学深圳医院感染性疾病科、深圳市前海蛇口自贸区医院感染性疾病科就诊的痩型NAFLD患者53例,予以限制热量摄入的低碳水化合物饮食[总热量摄入根据基础代谢率(BMR)和活动因子(PAL)计算得来,总能量限制在(BMR×95%×PAL-1 000)kcal~(BMR×95%×PAL-500)kcal],碳水化合物比例波动在10%~55%和生活方式指导8周,通过线上管理软件进行监督随访并观察患者疗效及安全性。比较患者干预前后的脂肪含量(CAP)及肝硬度(LSM)、人体测量学指标、血生化、尿蛋白和尿酮体等。1年后随访患者体质量和BMI。符合正态分布的计量资料两组间比较采用成组t检验;不符合正态分布的计量资料采用配对样本的Wilcoxon符号秩和检验。计数资料组间比较采用χ2检验。  结果  经8周干预后,患者CAP从(304.47±31.91)db/m下降至(242.43±26.74)db/m,LSM从(7.43±2.41)kPa下降至(6.36±1.79)kPa,体质量从(64.29±7.37)kg下降至(60.24±7.08),差异均有统计学意义(t值分别为11.25、3.72、14.07,P值均<0.001)。25例患者(47.2%)脂肪肝消失,12例LSM异常者(63.2%)恢复正常。52例患者(98.1%)体质量平均下降(4.05±2.32)kg。CAP下降等级随着体质量下降幅度的增加而增加。经干预后患者BMI、腰围、臀围、ALT、AST、GGT、尿酸、空腹血糖、TG、TC、LDL显著下降,HDL显著升高(t值分别为12.85,13.77,10.28,7.64,6.21,8.35,6.83,6.31,7.4,4.97,5.95,-2.21,P值均<0.05)。ALT、AST、GGT、尿酸、空腹血糖、TG、TC、LDL基线异常者恢复正常的比例分别为75%、100%、81.8%、57.1%、100%、66.7%、73.5%、85.3%。尿素氮、血肌酐、尿蛋白、尿酮体无明显改变(P值均>0.05)。随访1年后患者体质量及BMI无反弹(P值均>0.05)。干预及随访期间患者无胃肠道反应。  结论  低碳水化合物饮食及生活方式干预,可以改善痩型NAFLD患者肝脂肪含量及肝功能、血脂指标,且安全性良好。
NLRP3基因敲减对高脂高糖饮食诱导的非酒精性脂肪性肝炎小鼠模型的影响
黄倩, 王卓媛, 安梓铭, 辛鑫, 孙沁梅, 苟小军, 胡义扬, 冯琴
2024, 40(5): 952-960. DOI: 10.12449/JCH240514
摘要(1407) HTML (348) PDF (1943KB)(77)
摘要:
  目的  探讨NOD样受体热蛋白结构域相关蛋白3(NLRP3)基因敲减对高脂高糖诱导的非酒精性脂肪性肝炎(NASH)小鼠模型的影响。  方法  将44只小鼠随机分为正常饮食组(CON)20只,高脂高糖造模组(HFHC)24只。造模14周末,随机选取4只HFHC组小鼠进行腺相关病毒9(AAV9)尾静脉注射预实验,4周后验证NLRP3敲减模型是否成功。18周末确认敲减成功后,对剩余40只小鼠进行AAV9一次性尾静脉注射,分为CON+NLRP3敲减阴性对照组(CON+NLRP3-NC)、CON+NLRP3敲减组(CON+NLRP3-KD)、HFHC+NLRP3-NC及HHFHC+NLRP3-KD组,每组10只,继续造模6周。24周末取材观察炎症小体活化效应,检测小鼠体质量、肝质量、肝指数及糖代谢(空腹血糖、空腹胰岛素及HOMA-IR指数)指标;检测小鼠肝脂质含量(肝组织TG及油红O染色)、肝脏炎症(血清ALT活性、HE染色及炎症相关基因)及肝纤维化(天狼星红染色及纤维化相关基因)指标。计量资料多组间比较使用单因素方差分析,进一步两两比较采用LSD-t检验。  结果  与CON+NLRP3-NC组相比,Western Blot结果提示,HFHC+NLRP3-NC组的NLRP3、pro-Caspase1、Caspase1、ASC及IL-1β蛋白水平均升高,HFHC+NLRP3-KD组均降低(P值均<0.05);HFHC+NLRP3-NC组小鼠体质量、肝质量、肝指数及糖代谢指标均有不同程度升高,HFHC+NLRP3-KD组均显著改善(P值均<0.05);在肝脂肪沉积方面,与CON+NLRP3-NC组相比,HFHC+NLRP3-NC组肝脏TG明显增高,油红O染色显示大量红色脂滴,HFHC+NLRP3-KD组肝脏TG及肝脂滴数量显著减少(P值均<0.01);在肝脏炎症方面,HFHC+NLRP3-NC组血清ALT,非酒精性脂肪性肝病活动度(NAS)评分及炎症相关基因均较CON+NLRP3-NC组明显升高,HFHC+NLRP3-KD组均明显降低(P值均<0.01);在肝纤维化方面,HFHC+NLRP3-NC组肝胶原纤维面积以及纤维化相关基因均较CON+NLRP3-NC组明显升高,HFHC+NLRP3-KD组纤维化相关基因均明显降低(P值均<0.05),胶原纤维面积虽有降低趋势但差异无统计学意义(P>0.05)。  结论  NLRP3基因敲减可显著改善高脂高糖饮食诱导的NASH小鼠模型肝脂肪沉积及炎症。
肝纤维化及肝硬化
乙型肝炎肝硬化异型增生结节患者中医体质类型分布及临床特点分析
方梦冰, 刘诚, 张玉, 曾嘉旖, 陈智恒, 黎胜, 池晓玲, 萧焕明
2024, 40(5): 961-967. DOI: 10.12449/JCH240515
摘要(1403) HTML (705) PDF (775KB)(71)
摘要:
  目的  探讨乙型肝炎肝硬化异型增生结节(DN)患者中医体质分布特征,为肝癌癌前病变的防治提供依据。  方法  选取2015年5月—2023年3月在广东省中医院住院治疗的乙型肝炎肝硬化DN患者113例、乙型肝炎肝硬化再生结节(RN)患者105例、乙型肝炎肝硬化小肝癌(sHCC)患者70例。收集患者的年龄、性别、肝功能Child-Pugh分级、中医体质类型、实验室指标等资料。正态分布的计量资料多组间比较采用单因素方差分析及LSD-t法;非正态分布的计量资料多组间比较采用Kruskal-Wallis H检验;计数资料组间比较采用χ2检验,进一步两两比较采用Bonferroni校正法。  结果  乙型肝炎肝硬化DN患者以气虚质(27例,23.89%)、血瘀质(26例,23.01%)、痰湿质(23例,20.35%)为主。3组患者在痰湿质、湿热质占比方面比较差异有统计学意义(χ2值分别为6.822、6.383,P值均<0.05),从肝硬化RN患者、肝硬化DN患者到sHCC患者,痰湿质占比逐渐降低(30.48% vs 20.35% vs 14.29%),而湿热质占比逐渐升高(12.38% vs 16.81% vs 27.14%)。部分中医体质类型肝硬化DN患者在性别、Child-Pugh分级、前白蛋白、Alb、AST、TBil、总胆汁酸、甲胎蛋白上差异均有统计学意义(P值均<0.05),其中女性肝硬化DN患者气虚质占比高于男性患者(χ2=4.895,P=0.027);气虚质患者Child-Pugh A级占比低于Child-Pugh B级(χ2=6.380,P=0.012),而痰湿质患者Child-Pugh A级占比高于Child-Pugh B级(χ2=8.515,P=0.004);痰湿质患者前白蛋白、Alb水平高于其他4种体质患者(P值均<0.05),同时痰湿质患者TBil、总胆汁酸水平低于湿热质患者(P值均<0.05);阴虚质患者Alb水平低于气虚质、血瘀质、痰湿质患者(P值均<0.05);阴虚质患者甲胎蛋白异常比例显著高于非阴虚质患者(χ2=4.448,P=0.035)。  结论  乙型肝炎肝硬化DN患者以气虚质、血瘀质、痰湿质多见,痰湿质患者癌变可能性小,而湿热质、阴虚患者癌变风险较大。
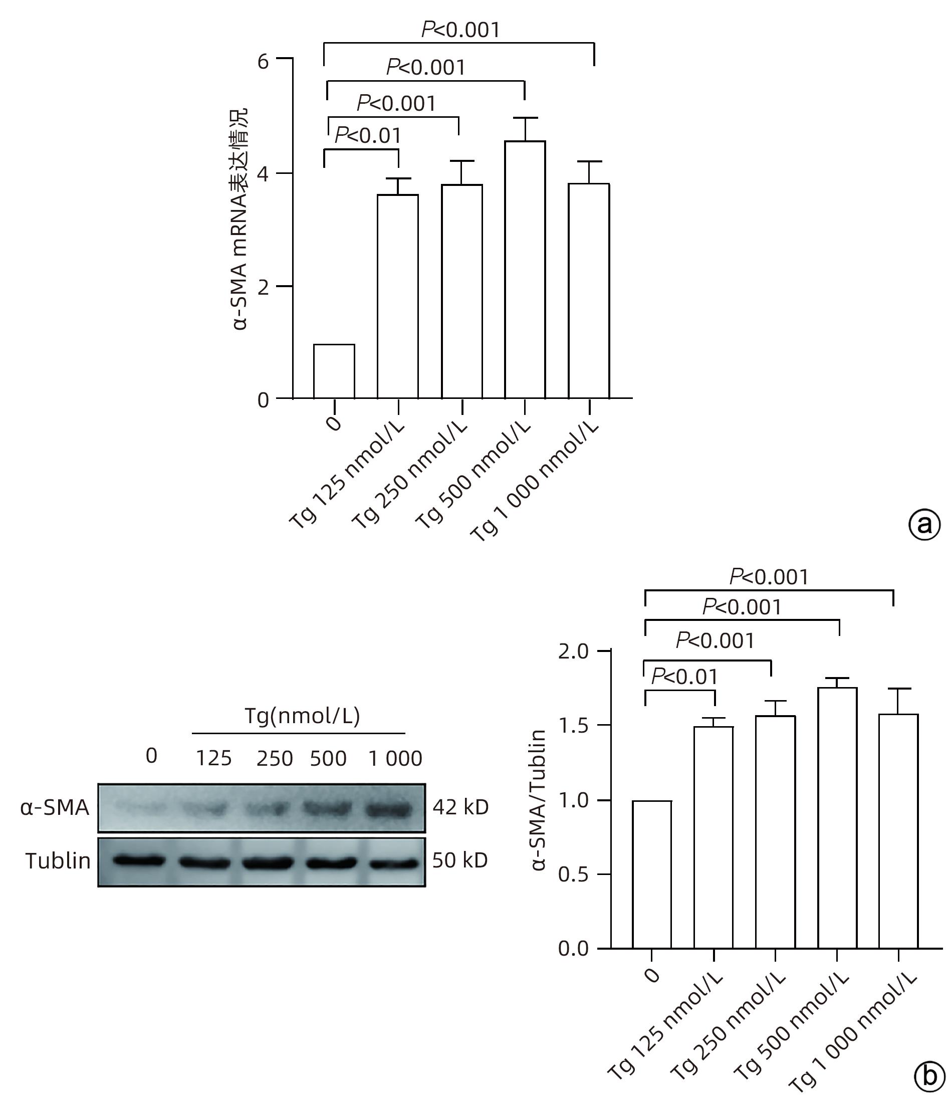
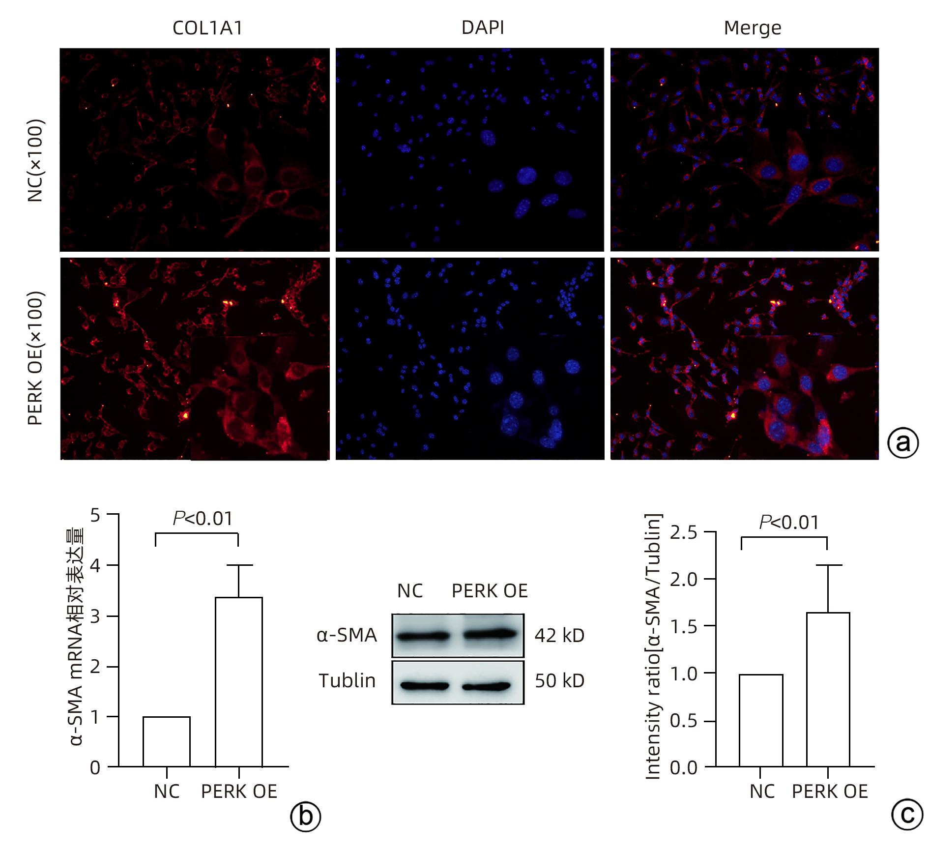
内质网应激蛋白激酶RNA样ER激酶(PERK)通路对肝星状细胞激活及Ⅰ型胶原蛋白表达的影响
黎凤炎, 刘泽峰, 夏雨艳, 王文娟, 李琪, 唐利瑕, 张国
2024, 40(5): 968-974. DOI: 10.12449/JCH240516
摘要(1736) HTML (781) PDF (2128KB)(71)
摘要:
  目的  探讨内质网应激蛋白激酶RNA样ER激酶(PERK)/真核生物翻译起始因子2α(eIF2α)信号通路对肝星状细胞(HSC)活化的影响。  方法  收集11例肝穿刺病理提示S1~S4肝纤维化患者和9例肝血管瘤、肝腺瘤患者术后周围正常肝组织病理切片,进一步行组织免疫组化检测PERK、eIF2α、C/EBP环磷酸腺苷反应元件结合转录因子同源蛋白(CHOP)表达情况;使用不同浓度的内质网应激诱导剂毒胡萝卜素(0、125、250、500、1 000 nmol/L)作用于人HSC-LX2,使用qRT-PCR检测PERK mRNA及Western Blot检测PERK、肌醇需要酶1(IRE1)、激活转录因子6(ATF6)、CHOP及α平滑肌肌动蛋白(α-SMA)表达水平。使用慢病毒转染构建PERK稳定过表达LX-2组及对照组,并通过qRT-PCR检测PERK、eIF2α、α-SMA mRNA,Western Blot检测PERK、p-eIF2α、α-SMA蛋白表达,免疫荧光检测胶Ⅰ型原蛋白(COL1A1)表达。符合正态分布的计量资料两组间比较采用成组t检验,多组间比较采用单因素方差分析,进一步两两比较采用LSD-t检验;不符合正态分布的计数资料,两组间比较采用Mann-Whitney U秩和检验。  结果  与正常肝组织相比,肝纤维化患者肝组织中PERK、eIF2α及CHOP表达升高,差异均有统计学意义(Z=-3.56、t=-5.75、Z=-3.52,P值均<0.001)。不同浓度毒胡萝卜素作用后,与溶媒组相比,内质网相关蛋白PERK、CHOP、IRE1、ATF6及α-SMA蛋白表达显著升高(P值均<0.05)。与对照空载慢病毒组相比,PERK稳定过表达组PERK mRNA、eIF2α mRNA、α-SMA mRNA表达及PERK、p-eIF2α、α-SMA蛋白表达明显升高(P值均<0.05)。细胞免疫荧光结果提示,PERK过表达组COL1A1表达升高(P<0.05)。  结论  PERK过表达可诱导LX-2细胞α-SMA、胶原蛋白COL1A1表达,提示PERK信号通路可能是HSC活化的重要机制之一。
肝脏肿瘤
程序性死亡受体1(PD-1)单抗联合索拉非尼或仑伐替尼治疗肝功能Child-Pugh B级不可切除肝癌患者的效果分析
孙巍, 丁晓燕, 陈京龙
2024, 40(5): 975-981. DOI: 10.12449/JCH240517
摘要(1413) HTML (321) PDF (874KB)(89)
摘要:
  目的  回顾性分析酪氨酸激酶抑制剂联合免疫检查点抑制剂在肝功能Child-Pugh B级不可切除肝癌(uHCC)患者中的疗效和安全性。  方法  纳入2020年12月31日—2023年3月30日首都医科大学附属北京地坛医院收治的肝功能Child-Pugh B级的uHCC患者96例,接受仑伐替尼联合程序性细胞死亡-1(PD-1)抑制剂治疗者为L组(63例),接受索拉非尼联合PD-1抑制剂治疗者为S组(33例)。主要终点为客观缓解率(ORR),次要终点包括疾病进展时间(TTP)、总生存期(OS)、毒性、停药率和剂量调整率。符合正态分布的计量资料2组间比较采用成组t检验;非正态分布2组间比较采用Mann-Whitney U检验。计数资料2组间比较采用χ2检验。绘制生存曲线,运用Kaplan-Meier法计算2组患者的生存率,并利用Log-rank检验比较2组差异。通过Cox回归模型计算风险比(HR)和95%置信区间(95%CI),实现预后影响因素的多因素分析。  结果  96例uHCC患者中,Child-Pugh B级(7分)55例(57.3%),B级(8~9分)41例(42.7%)。L组患者的ORR显著高于S组(46.0% vs 15.2%,P=0.003)。L组和S组中位TTP(6.6个月 vs 3.5个月,P=0.48)或OS(13.8个月 vs 13.2个月,P=0.95)差异无统计学意义。Child-Pugh B级(7分)患者与Child-Pugh B级(8~9分)患者的中位TTP差异无统计学意义(6.6个月 vs 4.8个月,P=0.35),OS具有统计学意义(14.5个月 vs 8.8个月,P=0.045)。多因素分析显示,ORR是TTP(HR=0.18,95%CI:0.09~0.36,P<0.001)和OS(HR=0.20,95%CI:0.09~0.43,P<0.001)的保护因素。L组和S组总体不良反应(98.4% vs 97.0%)和≥3级不良反应的发生率(68.3% vs 63.6%)比较,差异均无统计学意义。L组和S组在剂量调整率(84.8% vs 70.2%)或停药率(56.1% vs 72.7%)方面无显著差异。  结论  与索拉非尼联合PD-1抑制剂方案相比,仑伐替尼联合PD-1抑制剂方案改善了Child-Pugh B级uHCC患者的ORR,但两组总体预后相似,总体安全性相当。
沉默减数分裂内切酶1(EME1)抑制肝癌细胞增殖的机制
陈椿, 王可欣, 贺梦雯, 李乐, 王春艳, 刘妍, 纪冬
2024, 40(5): 982-988. DOI: 10.12449/JCH240518
摘要(1041) HTML (281) PDF (1933KB)(72)
摘要:
  目的  探讨减数分裂内切酶1(EME1)在肝癌组织中的表达及其对肝癌细胞生物学行为的影响。  方法  筛选TCGA数据库肝癌样本中的差异表达基因。采用免疫组化和Western Blot分析EME1在肝癌组织中的表达丰度。通过短发夹RNA(shRNA)构建慢病毒并感染BEL-7404细胞干扰EME1基因表达,分为沉默组(shEME1)和对照组(shCtrl)。通过实时荧光定量PCR法和Western Blot检测两组EME1mRNA和蛋白表达水平,Celigo计数法及MTT活性检测细胞增殖率,流式细胞术检测细胞周期,Caspase3/7活性检测细胞凋亡。两组间比较采用成组t检验。  结果  TCGA结果显示EME1的mRNA表达水平在肝癌组织中是癌旁组织的18.9倍(114.5±153.0 vs 8.0±7.2,t=5.00,P<0.001);EME1的蛋白表达水平在肝癌组织中是癌旁组织的7.0倍(免疫组化检测,8.4±2.6 vs 1.2±0.4,t=7.55,P<0.001)和2.5倍(Western Blot检测,249.0%±35.5% vs 100.0%±77.8%,t=3.02,P<0.05)。慢病毒感染后,相对于对照组,沉默组EME1的mRNA表达水平下降了29.9%(29.9%± 0.9% vs 100.0%±3.6%,t=32.82,P<0.001),蛋白表达水平显著下降了35.7%(35.7%±14.9% vs 100.0%±28.9%,t=3.42,P<0.05);细胞计数下降了45.1%(4 053±167 vs 8 988±477,t=16.91,P<0.001)、细胞活性下降至66.9%(0.518±0.046 vs 0.774±0.022,t=8.74,P<0.001)及细胞克隆形成能力下降至29.0%(75±6 vs 260±9,t=28.92,P<0.001)。与对照组比较,沉默组G1期细胞(49.9% vs 44.0%,t=8.96,P<0.001)比例增多,G2/M期(15.9% vs 17.9%,t=9.13,P<0.001)与S期(34.2% vs 38.1%,t=6.91,P<0.001)的细胞比例减少;Caspase3/7活性增强了1.5倍(145.8%±5.9% vs 100.0%±2.3%,t=12.50,P<0.001)。  结论  EME1在肝癌组织中高表达,沉默EME1基因可抑制肝癌细胞增殖,促进细胞凋亡。
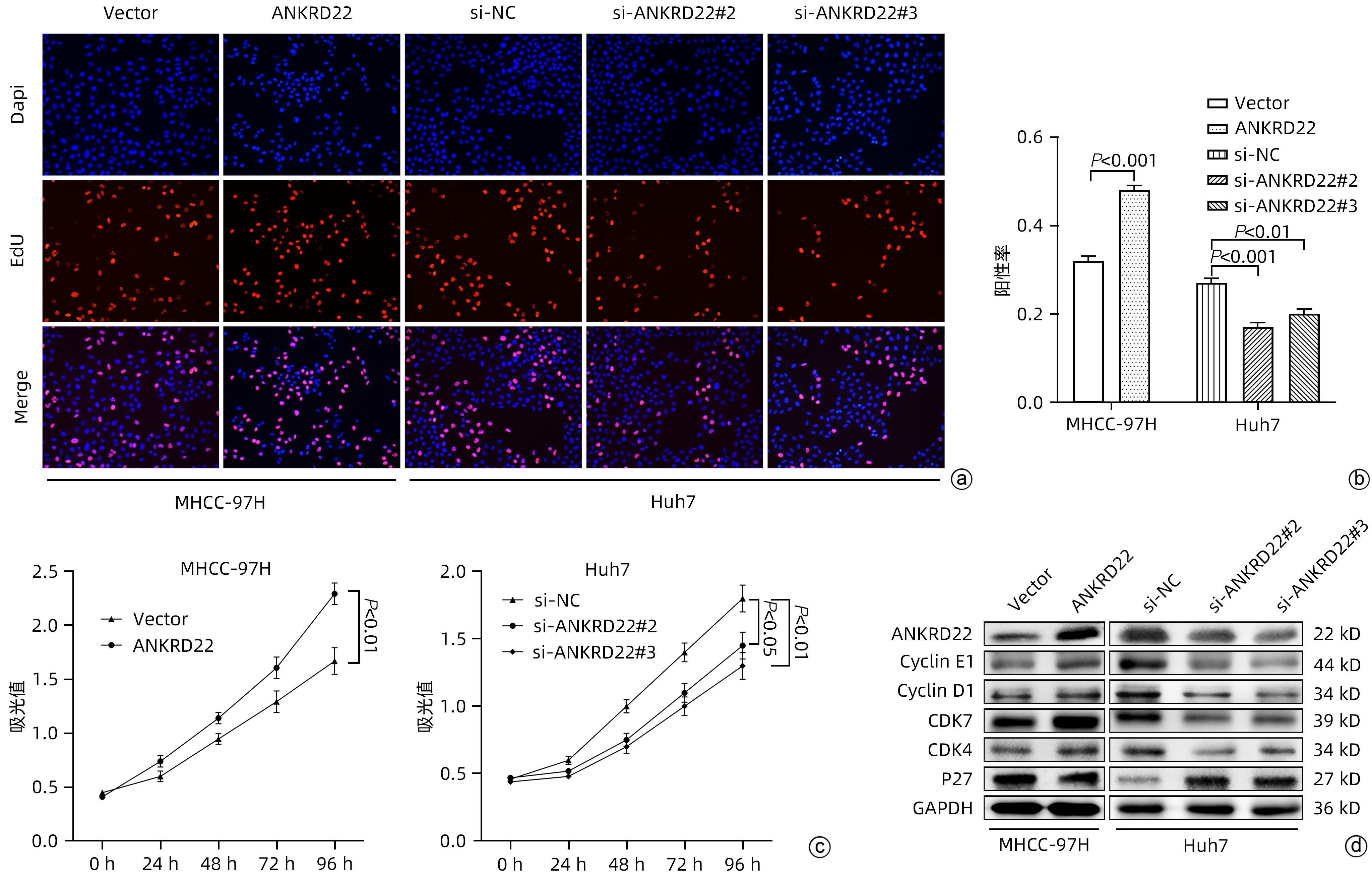
锚蛋白重复序列22(ANKRD22)对人肝癌细胞的影响及其机制
蔡浚哲, 刘松柏, 费晓斌, 刘鹏, 朱昌毫, 王兴, 潘耀振
2024, 40(5): 989-996. DOI: 10.12449/JCH240519
摘要(1421) HTML (358) PDF (2397KB)(59)
摘要:
  目的  探讨锚蛋白重复序列22(ANKRD22)对人肝癌细胞增殖、侵袭和迁移的影响及其分子机制。  方法  通过TCGA数据库分析正常肝组织及肝细胞癌组织中ANKRD22的表达水平及其与预后的关系。通过qRT-PCR和Western Blot检测人正常肝细胞(L-02)和人肝癌细胞系(Huh7、Hep G2、MHCC-97H、SK-HEP-1、SMMC-7721)中ANKRD22的表达情况。通过CCK-8、EdU、划痕实验及Transwell检测ANKRD22对肝癌细胞增殖、侵袭和迁移能力的影响。通过Western Blot检测ANKRD22与细胞周期蛋白、EMT相关蛋白之间的关系。通过KEGG、ssGSEA分析进一步探究ANKRD22在肝癌细胞中的作用机制,并进行实验验证。计量资料两组间比较采用成组t检验,多组间比较采用单因素方差分析,进一步两两比较采用LSD-t检验。  结果  TCGA数据库中ANKRD22在肝细胞癌组织中较正常肝组织高表达(t=5.083,P<0.05),且ANKRD22高表达患者的总生存期及疾病相关生存期均显著低于ANKRD22低表达的患者(P值均<0.05)。肝癌细胞系中ANKRD22的表达量均高于正常肝细胞(P值均<0.05)。增殖实验结果提示,ANKRD22过表达组的EdU阳性率、增殖速度均高于空载对照(Vector)组(t值分别为19.60、6.72,P值均<0.001);si-ANKRD22#2组及si-ANKRD22#3组的EdU阳性率、增殖速度较si-NC组均降低(P值均<0.001)。Cyclin E1、Cyclin D1、CDK7、CDK4在过表达组中表达高于Vector组(t值分别为3.54、4.95、6.34、5.19,P值均<0.01);在si-ANKRD22#2组及si-ANKRD22#3组中表达均低于si-NC组(P值均<0.001)。P27在过表达组中表达低于Vector组(t=6.12,P<0.001),在si-ANKRD22#2组及si-ANKRD22#3组中表达均高于si-NC组(P值均<0.001)。侵袭、迁移实验结果提示,ANKRD22过表达组的迁移速度、穿膜数量(迁移组和侵袭组)均高于Vector组(t值分别为5.01、25.60、3.67,P值均<0.05);si-ANKRD22#2组及si-ANKRD22#3组的迁移速度、穿膜数量(迁移组和侵袭组)较si-NC组均降低(P值均<0.01)。N-cadherin、Vimentin、Snail在过表达组中表达高于Vector组(t值分别为12.13、8.85、13.97,P值均<0.001),在si-ANKRD22#2组及si-ANKRD22#3组中表达均低于si-NC组(P值均<0.001);E-cadherin在过表达组中表达低于Vector组(t=4.98,P<0.01),在si-ANKRD22#2组及si-ANKRD22#3组中表达均高于si-NC组(P值均<0.001)。KEGG富集分析及ssGSEA分析提示,ANKRD22在肝细胞癌中与PI3K/AKT/mTOR信号通路相关,在过表达组中,p-AKT/AKT、p-PI3K/PI3K、p-mTOR/mTOR均较Vector组升高(t值分别为12.21、3.43、9.75,P值均<0.01);在si-ANKRD22#2组及si-ANKRD22#3组中表达均低于si-NC组(P值均<0.001)。  结论  ANKRD22在肝癌细胞中高表达,能促进肝癌细胞的增殖、侵袭和迁移能力,并且能促进PI3K/AKT/mTOR信号通路的激活。
其他肝病
94例不明原因肝损伤患者肝穿刺病理诊断与临床特征分析
李纾绮, 陈美娅, 宋阳, 周飞, 陈二妹, 陈立刚, 周静平
2024, 40(5): 997-1002. DOI: 10.12449/JCH240520
摘要(1568) HTML (340) PDF (909KB)(108)
摘要:
  目的  总结不明原因肝损伤患者的肝穿刺病理诊断与临床特征,探讨超声引导下肝穿刺活检在诊断不明原因肝损伤中的价值。  方法  回顾性分析厦门大学附属中山医院2018年1月—2023年2月共94例因不明原因肝损伤入院患者的临床资料及超声引导下肝穿刺活检结果。根据最终诊断占比排名前5位分为自身免疫性肝病(AILD)组、代谢相关脂肪性肝病(MAFLD)组、药物性肝损伤(DILI)组、酒精性肝病(ALD)组和原因不明组。正态分布的计量资料多组间比较采用单因素方差分析,进一步两两比较采用Bonferroni分析或Dunnett’ T3检验;非正态分布的计量资料多组间比较采用Kruskal-Wallis H检验。计数资料多组间比较采用Fisher确切检验。  结果  94例不明原因肝损伤患者入院后均进行超声引导下肝穿刺活检,90例(95.7%)患者在结合肝穿刺病理诊断与临床特征后可明确诊断,其中AILD 43例(45.7%);MAFLD 21例(22.3%);DILI 15例(16.0%);ALD 6例(6.4%);AILD合并MAFLD 1例(1.1%);血色病1例(1.1%);布加综合征1例(1.1%);先天性肝纤维化1例(1.1%);特发性门静脉高压1例(1.1%),肝活检后病因仍不明确4例(4.3%)。排名前5位诊断患者的年龄(F=4.457)、BMI(F=3.245)、AST(H=11.128)、GGT(H=24.789)、ALP(H=26.013)、IgG(H=19.099)、IgM(H=21.263)、抗线粒体抗体M2亚型阳性率、ANA阳性率差异均存在统计学意义(P值均<0.05)。其中,与MAFLD组相比,AILD组的年龄、AST、GGT、ALP升高,BMI降低;与MAFLD组和DILI组相比,AILD组IgG、IgM升高;与其他4组相比,AILD组抗线粒体抗体M2亚型阳性率与ANA阳性率升高。  结论  不明原因肝损伤患者中,AILD、MAFLD和DILI最常见。超声引导下肝穿刺活检在诊断不明原因肝损伤中发挥重要作用,但仍需结合临床病史、不同肝损伤类型、实验室指标及影像学资料综合分析。
邻苯二甲酸二(2-乙基己基)酯(DEHP)诱发小鼠胆汁淤积和肝损伤的作用机制
张佳怡, 余芸, 赵凡, 叶露, 王建青
2024, 40(5): 1003-1008. DOI: 10.12449/JCH240521
摘要(1580) HTML (322) PDF (1455KB)(65)
摘要:
  目的  探讨邻苯二甲酸二(2-乙基己基)酯(DEHP)诱发小鼠胆汁淤积和肝损伤机制研究。  方法  体内实验:将成年雌性ICR小鼠随机分为对照组(玉米油)、DEHP组(200 mg·kg-1·d-1),共灌胃4周,建立胆汁淤积模型。收集所有小鼠血液与肝组织,生化仪检测血清、肝脏总胆汁酸(TBA)水平,酶标仪检测ALP、GGT;HE染色观察肝组织病理变化;实时定量PCR检测肝脏炎症因子IL-1β、IL-6和TNF-α的表达水平;液相色谱-三重四级杆质谱仪(LC-MS/MS)检测小鼠肝脏胆汁酸谱。体外实验:培养小鼠肝细胞AML-12,使用DEHP(250 µmol/L)以及去氧胆酸(DCA)(125 µmol/L)和鹅去氧胆酸(CDCA)(125 µmol/L)处理细胞24 h,实时定量PCR检测细胞炎性因子IL-1β、IL-6和TNF-α的mRNA水平。计量资料两组间比较采用成组t检验,多组间比较采用单因素方差分析,进一步两两比较采用LSD-t检验。  结果  体内实验显示:与对照组相比,DEHP组小鼠肝体比,血清TBA、ALP、GGT及肝脏TBA均显著升高(t值分别为-4.396、-5.109、-8.504、-3.792和-7.974,P值均<0.05)。与对照组相比,肝脏胆汁酸谱中胆酸(CA)、CDCA、牛磺鹅去氧胆酸(TCDCA)、DCA及熊去氧胆酸(UDCA)均显著升高(t值分别为-2.802、-3.177、-2.633、-2.874和-2.311,P值均<0.05)。DEHP组小鼠肝脏HE染色显示为汇管区扩大、胆管变形、胆管周围伴有炎性细胞浸润,且肝脏炎症因子IL-1β、IL-6和TNF-α mRNA水平均显著升高(t值分别为-2.539、-2.823和-4.636,P值均<0.05)。体外实验显示:0~1 000 µmol/L DEHP处理后肝细胞活力实际数值相差不超过15%,分别使用125、250以及500 µmol/L的DEHP刺激后,肝细胞的炎症因子IL-1β、IL-6和TNF-α mRNA水平均明显升高(P值均<0.05)。与单独使用DEHP刺激相比,CDCA联合DEHP刺激上调了细胞炎症因子IL-1β mRNA水平(P<0.01);DCA与DEHP联合刺激可显著增加细胞炎症因子IL-1β和IL-6的mRNA水平(P值均<0.01)。  结论  DEHP暴露导致小鼠胆汁淤积肝病的发生并诱发肝脏炎症,这可能与其促进有毒胆汁酸的产生进而加剧炎性因子分泌有关。
胰腺疾病
妊娠期急性胰腺炎的临床特征及危险因素分析
吴迪, 代大华, 梁文美, 付豹, 傅小云
2024, 40(5): 1009-1015. DOI: 10.12449/JCH240522
摘要(1035) HTML (312) PDF (736KB)(70)
摘要:
  目的  分析妊娠期急性胰腺炎(APIP)的临床特征及母婴结局,探讨病情加重的危险因素并试图建立预测模型。  方法  选取2017年1月—2022年12月遵义医科大学附属医院收治的52例APIP患者,按病情严重程度分为轻型急性胰腺炎(MAP,n=32)、中度重症胰腺炎(MSAP,n=8)和重症胰腺炎(SAP,n=12),并进行回顾性分析。对各组临床资料进行Logistic回归分析,绘制受试者工作特征曲线(ROC曲线)评估危险因素对APIP病情严重程度的预测价值。符合正态分布计量资料多组间比较采用单因素方差分析,进一步两两比较采用LSD-t检验;非正态分布的计量资料多组间比较采用Kruskal-Wallis H检验,进一步两两比较采用Wilcoxon检验。计数资料组间比较采用χ2检验。  结果  52例APIP患者按病因分组:26例(50.0%)患者为高脂性胰腺炎、20例(38.5%)患者为胆源性胰腺炎、6例(11.5%)患者为特发性胰腺炎。依据孕周分组:1例(1.9%)患者处在妊娠早期、25例(48.1%)患者处在妊娠中期、26例(50.0%)患者处在妊娠晚期。10例(19.2%)患者并发急性呼吸窘迫综合征(ARDS),其中9例(90%)使用了呼吸机支持。不同严重程度APIP患者间AST、ALT、尿素氮、血糖、CRP、INR、是否肺炎、是否ARDS、是否脓毒症、是否肝功能不全和是否凝血功能不全的组间差异均有统计学意义(P值均<0.05)。单因素分析显示,APIP严重程度与血糖、尿素氮、CRP和肺炎有相关性(P值均<0.05),肺炎是APIP病情加重的危险因素(OR=18.938,95%CI:1.020~351.747,P=0.048)。CRP、血糖、尿素氮、INR联合预测APIP严重程度的ROC曲线下面积(0.954)高于CRP、血糖、尿素氮、INR的单独检测值(0.778、0.796、0.721、0.801)。  结论  肺炎是APIP病情加重的危险因素,CRP、血糖、尿素氮、INR可联合预测APIP严重程度。
高频不可逆电穿孔消融猪胰腺组织的效果观察
幸嵘, 杜霁儒, 翁原驰, 王峰, 刘超
2024, 40(5): 1016-1020. DOI: 10.12449/JCH240523
摘要(1114) HTML (875) PDF (1263KB)(75)
摘要:
  目的  探索高频不可逆电穿孔(H-FIRE)消融猪胰腺组织的效果。  方法  采用开腹手术,借助针式电极对12只猪释放电脉冲,按照场强数值小、中、大设置三组参数(1 000 V/cm、1 500 V/cm、2 500 V/cm)进行消融。通过比较各组术后恢复情况、消融面积、组织病理学表现等数据验证H-FIRE消融猪胰腺组织的安全性、有效性。计量资料两组间比较使用配对t检验。  结果  所有实验猪均存活,且获得明确的消融效果,各组组织病理学均提示,消融有效彻底,消融区与正常组织区分界明显,小场强组、中场强组、大场强组平均消融面积分别为(30.96±3.73)mm2、(51.93±25.26)mm2、(108.90±55.23)mm2,大、中场强组消融面积均显著大于小场强组(P值均<0.05),中场强组与大场强组消融面积差异无统计学意义(P>0.05)。  结论  在特定的消融参数下,对猪胰腺进行H-FIRE消融安全、有效。
综述
乙型肝炎疫苗——从预防到治疗
刘义思, 任姗, 郑素军, 陈新月
2024, 40(5): 1021-1025. DOI: 10.12449/JCH240524
摘要(2097) HTML (1237) PDF (659KB)(211)
摘要:
乙型肝炎疫苗的接种是预防HBV感染最经济、有效的方法。分子生物学和基因工程的进步使得疫苗的制造工艺不断完善,乙型肝炎疫苗也从最开始的血源性疫苗逐渐发展至当下所应用的重组疫苗。预防性乙型肝炎疫苗在临床中已试用于HBsAg清除人群以提高抗-HBs水平,且具有安全性及有效性。并且作为治疗CHB新药的多种靶点之一,基于HBsAg的治疗性乙型肝炎疫苗已经在研发和临床试验中。
HBeAg诱导的免疫激活和免疫抑制在慢性乙型肝炎中的作用
李欣阳, 涂正坤
2024, 40(5): 1026-1031. DOI: 10.12449/JCH240525
摘要(1413) HTML (296) PDF (875KB)(203)
摘要:
HBV感染诱导的慢性乙型肝炎是导致肝硬化和肝癌的重要危险因素。半个世纪前,HBeAg在HBV感染者血清中首次被发现,尽管HBeAg并不参与HBV在肝细胞中的感染或复制,但其已被证实可干扰宿主先天性和适应性免疫反应,在慢性HBV感染的过程中发挥着重要的免疫激活和免疫抑制作用。HBV对于感染的肝细胞并没有细胞毒性,免疫应答介导的抗病毒作用和炎症反应决定HBV是否被清除或者诱导肝脏炎症相关疾病。因此,本文对HBeAg的形成及其在慢性HBV感染中引起的免疫激活和免疫抑制机制进行综述,重点论述HBeAg对先天免疫和适应性免疫细胞所引起的不同免疫效应,阐述了其诱导免疫反应的两面性,并探讨HBeAg在慢性HBV感染不同阶段间的转换作用。
原发性硬化性胆管炎药物治疗进展
盛夏, 纪庆明, 李昕宇, 王丽宏, 牛俊奇
2024, 40(5): 1032-1038. DOI: 10.12449/JCH240526
摘要(1459) HTML (718) PDF (731KB)(125)
摘要:
原发性硬化性胆管炎(PSC)是一种以慢性进行性胆管炎症为特征的胆汁淤积性疾病,在我国发病率低,预后差,尚无药物治疗能改变PSC的进程,肝移植是唯一有效治疗手段,移植后5年生存率可达85%。基于PSC现状,药物治疗面临巨大挑战。目前治疗PSC的药物尚处于临床试验阶段,初步显示出应用前景,其中熊去氧胆酸是研究最广泛、最常用的药物。除此之外,还有很多新兴药物正在研究中。本文将围绕PSC最新药物治疗进展进行概述。
肝巨噬细胞调控肝癌癌前病变恶变的研究进展
闫瑞娟, 焦俊喆, 黄玉, 闫曙光, 魏海梁, 常占杰, 郭英君, 李京涛
2024, 40(5): 1039-1043. DOI: 10.12449/JCH240527
摘要(1493) HTML (416) PDF (1010KB)(72)
摘要:
肝巨噬细胞是肝脏中重要的免疫细胞,其通过极化为M1型和M2型,分别表达“促炎因子”和“抑炎因子”,进而发挥调控炎症损伤反应的作用。肝祖细胞恶变是肝癌癌前病变恶性进展的核心机制,其发生的关键因素是炎症损伤微环境的持续刺激,与M1/M2巨噬细胞极化密切相关。本综述主要围绕“巨噬细胞极化-慢性炎症-肝祖细胞恶变”关系进行探讨,为肝癌癌前病变的预防和治疗提供重要的理论依据。
CC亚族趋化因子及其受体在慢性肝病中的作用及机制
张子欣, 李晖, 王佳慧, 陶雨静, 曾小晏
2024, 40(5): 1044-1049. DOI: 10.12449/JCH240528
摘要(1384) HTML (567) PDF (754KB)(72)
摘要:
近年来,慢性肝病的发病率持续上升,如慢性乙型肝炎、非酒精性脂肪性肝病、肝纤维化、肝硬化、肝细胞癌等,且发病年龄逐渐呈现低龄化趋势。目前许多CC亚族趋化因子在慢性肝病中的作用得到了证实,本文对近年来影响慢性肝病的CC亚家族趋化因子及其受体的研究进展进行总结,探讨其在慢性肝病中的应用潜力,以期为慢性肝病的防治研究提供新思路。
Wnt信号通路与肝再生的关系及其在肝脏疾病中的作用
林玉培, 刘晓萍, 罗银冰, 李飞燕, 廖莹莹, 莫世聪, 毛德文, 蓝艳梅
2024, 40(5): 1050-1056. DOI: 10.12449/JCH240529
摘要(2362) HTML (529) PDF (936KB)(118)
摘要:
Wnt信号通路在维持肝脏内稳态和肝脏再生过程中扮演重要角色,在成熟的健康肝脏中,Wnt信号通路大多是不活跃的,但在细胞更新或再生过程中,以及在某些病理条件、疾病、癌前状态和癌症中,Wnt信号通路被持续过度激活。持续的肝细胞损伤常常会导致慢性肝病,如肝纤维化、肝硬化及肝癌等。本文概述了Wnt信号通路的基本结构特点,详细分析了其在多种肝脏疾病病理进展所扮演的重要角色,希望为临床防治肝脏疾病提供新思路。
β-葡萄糖醛酸酶(GUS)在原发性肝内胆管结石形成中的作用
李果, 叶海军, 徐至开, 李文涛, 徐承雷, 李江
2024, 40(5): 1057-1061. DOI: 10.12449/JCH240530
摘要(1400) HTML (312) PDF (725KB)(78)
摘要:
原发性肝内胆管结石(PIS)是我国西南地区高发和难治性疾病,对患者的生活造成极大的影响。胆道系统慢性感染产生的β-葡萄糖醛酸酶等代谢产物,在色素性结石的形成中起着重要作用,除细菌产生的外源性β-葡萄糖醛酸酶,肝内胆管细胞产生的内源性β-葡萄糖醛酸酶在结石的形成中亦扮演重要角色。本文就PIS发病机制中β-葡萄糖醛酸酶的作用研究进展予以分析,以期为PIS的防治提供可能的方式。
经皮经肝胆道镜技术的发展及其治疗胆石症的特点比较
王晟宇, 吴硕东
2024, 40(5): 1062-1067. DOI: 10.12449/JCH240531
摘要(1882) HTML (968) PDF (701KB)(146)
摘要:
肝内胆管结石是胆道系统疾病的一种类型,其病情复杂、易复发,传统手术治疗并发症多且对手术标准要求较高。经皮经肝胆道镜技术(PTCS)取石高效且应用广泛,但同时也存在其他治疗胆石症的医疗技术。本文主要探讨经皮经肝胆道镜技术自身发展的不断改变以及PTCS与其他胆石症治疗技术的效果比较。
胰源性糖尿病的发病机制与诊治进展
王希望, 金晶晶, 王莹, 王晨晓, 张永华, 顾亚娇, 王晓
2024, 40(5): 1068-1072. DOI: 10.12449/JCH240532
摘要(2568) HTML (706) PDF (749KB)(162)
摘要:
胰源性糖尿病是一种继发于胰腺外分泌疾病的糖尿病,2014年被美国糖尿病学会正式提出,其最常见的病因是慢性胰腺炎,其次是胰腺癌。目前该病的临床误诊率极高,且胰源性糖尿病患者相较于2型糖尿病患者有更高的死亡和再入院风险。因此,充分了解、并早期正确识别及诊断胰源型糖尿病,对降低该病的致残率与病死率具有重要意义。本文全面总结了继发于胰腺炎及胰腺癌的胰源性糖尿病的可能发病机制、诊治与管理等方面的研究进展。
国外期刊精品文章简介
Journal of Hepatology|内镜肝脏病学的现状与未来
2024, 40(5): 960-960. DOI: 10.12449/JCH2405.gwqkjpwzjj1
摘要(707) HTML (454) PDF (872KB)(49)
摘要:
Journal of Hepatology|硫唑嘌呤与吗替麦考酚酯诱导治疗初治自身免疫性肝炎缓解的开放标签随机对照试验
2024, 40(5): 981-981. DOI: 10.12449/JCH2405.gwqkjpwzjj2
摘要(512) HTML (280) PDF (891KB)(48)
摘要:
Hepatology Communications|质子泵抑制剂治疗是失代偿期肝硬化患者发生慢加急性肝衰竭的危险因素
2024, 40(5): 1002-1002. DOI: 10.12449/JCH2405.gwqkjpwzjj3
摘要(549) HTML (179) PDF (892KB)(47)
摘要:
Journal of Gastroenterology and Hepatology|新型分泌蛋白C6ORF120通过激活PI3K/Akt/mTOR通路活化肝星状细胞促进肝纤维化发生发展
2024, 40(5): 1049-1049. DOI: 10.12449/JCH2405.gwqkjpwzjj4
摘要(496) HTML (186) PDF (907KB)(41)
摘要:
消息
《临床肝胆病杂志》获评“RCCSE中国权威学术期刊(A+)”
2024, 40(5): 939-939.
摘要(359) HTML (216) PDF (879KB)(20)
摘要:
《临床肝胆病杂志》关于人工智能生成内容(AIGC)的立场声明
2024, 40(5): 1038-1038.
摘要(272) HTML (233) PDF (883KB)(31)
摘要:
致谢
本期审稿专家
2024, 40(5): 865-865. DOI: 10.12449/JCH2405.zhixie
摘要(389) HTML (163) PDF (875KB)(34)
摘要: